jordanvass написа: Изправителят ти е еднополупериоден, което означава ниско ефективен и трансформаторът ще ти работи в лош режим..Защо режимът на трансформатора е "лош"?
От мобилни телефони до цифрови камери
Найденов
- специалист
294 мнения в "Схема на зарядно"
novgradski
- специалист
- Мнения: 455
Реших да "модернизирам" и аз моето зарядно,но по схемата от 1-вия пост(кръстил съм я "batVenci")
http://www.vwclub.bg/forum/download/fil ... &id=172731
,като сложих и един амперметър. Имам стари тиристори Т7-3 (300v 10А) -по малки са, ценера 1N4744 (15V 1w)и съпротивление 470 ома(2w)...но в началото схемата не проработи.И понеже във форума на VW казват че "в началото схемата работи все едно че ценера го няма" -аз му разпоих единия край и ...зарядното започна да зарежда.Така реших,че проблема може и да е някъде там.
Запоих още един ценер (" но срещу него -с обратен поляритет),но зарядното пак не изкаше да зарежда....тогава го запоих последователно и в "същата посока"(като на схемата) и...пак проба- заработи.Усъмних се че може би 1-вият е бил дефектен и го махнах и оставих само 2-рия,но -не.
Тогава -оставих и двата....щом работи си казвам 0,20лв повече -не е проблем,но трябва и да изключи.Започнах да следя напрежението (с мултицета от време на време)....Та като стигна 14,3V...не мина много време (около 15мин) и ...зарядното "спря да бръмчи", стрелката на амперметъра "падна" -зареждането спря.Значи това 14,4V тряба да е вярно (си казвам).
Та да не би това съпротивление да не е подходящо за тоя тиристор?.Някой ден ако ми дойде музата...
Ето го зарядното:
http://www.vwclub.bg/forum/download/fil ... &id=172731
,като сложих и един амперметър. Имам стари тиристори Т7-3 (300v 10А) -по малки са, ценера 1N4744 (15V 1w)и съпротивление 470 ома(2w)...но в началото схемата не проработи.И понеже във форума на VW казват че "в началото схемата работи все едно че ценера го няма" -аз му разпоих единия край и ...зарядното започна да зарежда.Така реших,че проблема може и да е някъде там.
Запоих още един ценер (" но срещу него -с обратен поляритет),но зарядното пак не изкаше да зарежда....тогава го запоих последователно и в "същата посока"(като на схемата) и...пак проба- заработи.Усъмних се че може би 1-вият е бил дефектен и го махнах и оставих само 2-рия,но -не.
Тогава -оставих и двата....щом работи си казвам 0,20лв повече -не е проблем,но трябва и да изключи.Започнах да следя напрежението (с мултицета от време на време)....Та като стигна 14,3V...не мина много време (около 15мин) и ...зарядното "спря да бръмчи", стрелката на амперметъра "падна" -зареждането спря.Значи това 14,4V тряба да е вярно (си казвам).
Та да не би това съпротивление да не е подходящо за тоя тиристор?.Някой ден ако ми дойде музата...
Ето го зарядното:
Последна промяна от novgradski на чет апр 23, 2015 7:18 pm, променено общо 3 пъти.
П. Петков
- специалист
- Мнения: 678
Мек старт на вече известната схема.

accumulator1.JPG (54.74 KиБ) Видяна 2458 пъти
Схемата има два недостатъка:
При задаване на ток над определена стойност и откачване на акумулатора, релето не изключва. Това е предпоставка за протичане на ток на късо съединение при окъсяване на вече откачените изводи.
Второ:
При отпадане на мрежовото напрежение, релето също не изключва, като остава включено до разреждане на акумулатора до напрежение равно или по-голямо от това на удържане (по-скоро става въпрос за протичане на тока на удържане на релето - ампер-навивките му, или I.w).
А ето и малко по-сложната схема, в която всички недостатъци вече са отстранени. Схемата зарежда акумулатора всеки полупериод с асиметричен ток - "заряд -разряд".
Разрядният ток е около 1/10 от максималния заряден ток, а при задаване на нулев заряден ток има подзаряд, чиято средна стойност е по-голяма с около 100mA от средния ток на разряд за полупериода.
Разбира се, разрядът се извършва в безтоковите паузи на тиристора.
При включване на разрядния ток, токът на дозаряд се изключва автоматично.
Всички останали "изисквания" са удовлетворени.
Включването се извършва единствено с мрежовия трипозиционен ключ, който определя три състояния - "автоматичен режим", "ръчен режим" и изключено устройство.
При ръчен режим се правят неограничен брой цикли "асиметричен заряд - разряд", като времето за разряд е 30 сек., а разрядният ток е 0,67А (определя се от двойната лампа - 20w/7W).
При автоматичен режим има само асиметричен заряд, който съществува до достигане на прага за изключване. След това схемата се изключва напълно от мрежата, като и акумулаторът също се отделя галванично от нея.
Първоначално зарядният цикъл се стартира в ръчен режим, при което се прави проверка за обратна полярност, късо съединение на изводите, минимално и максимално напрежение, както и наличие въобще на акумулатор (включва се само релето К2). След изтичане времето за "тест", ако условията за нормална работа са спазени, следва включване на релето К1 и сработване на схемата за фазово управление, с последващ мек старт на зададения ток.
Разбира се има и регулируема токова отсечка.
Превключването в автоматичен режим може да стане едва след изтичане на тестовото време и започване на зарядния процес.
Светодиодните индикации са пет на брой, като предназначението им е написано в схемата. Има и визуално определяне на режимите "асиметричен разряд" -"разряд", за което се съди по яркостта на светене на двойната, товарна лампа. За удължаване живота на лампата тя е избрана за напрежение 24V.
Краят на автоматичния режим се индикира с мигаща "глим"-ка. Поради използването на "Шуко" и наличието само на един мрежов предпазител, светенето на "глим"-ката, при първоначално включване в ръчен режим и мигането в автоматичен, указва "сфазирането" на "Шуко"-то.
Останалите "трикове" са разбираеми от схемата.
По време на експериментите се появяваха неочаквано различни ефекти, анализът на които довеждаше до съответните изменения.
Като примери са диодът D6 и резисторът R36, кондензаторът C3, кондензаторът C12, резисторът R33, кондензаторът C18, резисторът R7 заедно с кондензатора C5, транзисторът Т5 заедно с резистора R12 и т.н., и т.н. Известно време отне и "измислянето" на мекият старт за фазовото управление и прочее глупотевици.
С други думи (чужди): "Живот ли бе да го опишеш!"
P.S.
Купих си за по пет лева и две копчета за балтона - две течнокристални волтметърчета (200mV), като се чудя дали да не спретна една топология на "Кадстар"-а?
Прикачен файл:
accumulator1.JPG (54.74 KиБ) Видяна 2458 пъти
При задаване на ток над определена стойност и откачване на акумулатора, релето не изключва. Това е предпоставка за протичане на ток на късо съединение при окъсяване на вече откачените изводи.
Второ:
При отпадане на мрежовото напрежение, релето също не изключва, като остава включено до разреждане на акумулатора до напрежение равно или по-голямо от това на удържане (по-скоро става въпрос за протичане на тока на удържане на релето - ампер-навивките му, или I.w).
А ето и малко по-сложната схема, в която всички недостатъци вече са отстранени. Схемата зарежда акумулатора всеки полупериод с асиметричен ток - "заряд -разряд".
Разрядният ток е около 1/10 от максималния заряден ток, а при задаване на нулев заряден ток има подзаряд, чиято средна стойност е по-голяма с около 100mA от средния ток на разряд за полупериода.
Разбира се, разрядът се извършва в безтоковите паузи на тиристора.
При включване на разрядния ток, токът на дозаряд се изключва автоматично.
Всички останали "изисквания" са удовлетворени.
Включването се извършва единствено с мрежовия трипозиционен ключ, който определя три състояния - "автоматичен режим", "ръчен режим" и изключено устройство.
При ръчен режим се правят неограничен брой цикли "асиметричен заряд - разряд", като времето за разряд е 30 сек., а разрядният ток е 0,67А (определя се от двойната лампа - 20w/7W).
При автоматичен режим има само асиметричен заряд, който съществува до достигане на прага за изключване. След това схемата се изключва напълно от мрежата, като и акумулаторът също се отделя галванично от нея.
Първоначално зарядният цикъл се стартира в ръчен режим, при което се прави проверка за обратна полярност, късо съединение на изводите, минимално и максимално напрежение, както и наличие въобще на акумулатор (включва се само релето К2). След изтичане времето за "тест", ако условията за нормална работа са спазени, следва включване на релето К1 и сработване на схемата за фазово управление, с последващ мек старт на зададения ток.
Разбира се има и регулируема токова отсечка.
Превключването в автоматичен режим може да стане едва след изтичане на тестовото време и започване на зарядния процес.
Светодиодните индикации са пет на брой, като предназначението им е написано в схемата. Има и визуално определяне на режимите "асиметричен разряд" -"разряд", за което се съди по яркостта на светене на двойната, товарна лампа. За удължаване живота на лампата тя е избрана за напрежение 24V.
Краят на автоматичния режим се индикира с мигаща "глим"-ка. Поради използването на "Шуко" и наличието само на един мрежов предпазител, светенето на "глим"-ката, при първоначално включване в ръчен режим и мигането в автоматичен, указва "сфазирането" на "Шуко"-то.
Останалите "трикове" са разбираеми от схемата.
По време на експериментите се появяваха неочаквано различни ефекти, анализът на които довеждаше до съответните изменения.
Като примери са диодът D6 и резисторът R36, кондензаторът C3, кондензаторът C12, резисторът R33, кондензаторът C18, резисторът R7 заедно с кондензатора C5, транзисторът Т5 заедно с резистора R12 и т.н., и т.н. Известно време отне и "измислянето" на мекият старт за фазовото управление и прочее глупотевици.
С други думи (чужди): "Живот ли бе да го опишеш!"
P.S.
Купих си за по пет лева и две копчета за балтона - две течнокристални волтметърчета (200mV), като се чудя дали да не спретна една топология на "Кадстар"-а?
petkomz
- специалист
- Мнения: 430
novgradski написа: Имам стари тиристори Т7-3 (300v 10А) -........Та като стигна 14,3V...не мина много време (около 15мин) и ...зарядното "спря да бръмчи", стрелката на амперметъра "падна" -зареждането спря.Значи това 14,4V тряба да е вярно (си казвам).Много е вероятно да си опукал тиристора. По спомен ако не бъркам, тия зарядни изкарват около 21,5 волта изправено напрежение на празен ход. С резистор 470 ома, имаш около 46 мА на управляващия електрод, докато за Т7-3 го дават максимум 12 мА. Смени тиристора, сложи ценер 1,3 вата или по-мощен и резистор/и около 1,8 кОма. И зареждай смело.
Та да не би това съпротивление да не е подходящо за тоя тиристор?.Някой ден ако ми дойде музата...
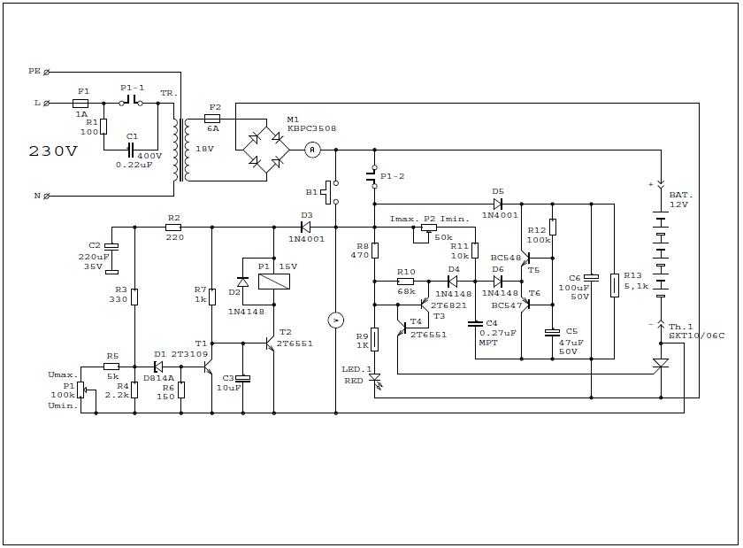
Ето го зарядното:Прикачен файл:зарядно 2.jpg
jordanvass
- майстор
- Мнения: 1026
Поне 100 мА е максимално допустимият ток през управляващия електрод на Т7-3. Няма да изгори от 46. Нещо друго е. А и как ги сметна тия 46 мА, ум не ми го побира. Нямат нищо общо с истината.
Тема "Схема на зарядно" | Включи се в дискусията:
Сподели форума:
Бъди информиран. Следвай "Направи сам" във Facebook:
Намери изпълнител и вдъхновения за дома. Следвай MaistorPlus във Facebook:
Имаш нужда от подходящ професионалист за дома?
- Преустройство, ремонт и реновиране
- ↳ Вашите ремонти
- ↳ Кухня
- ↳ Баня
- ↳ Дневна
- ↳ Спалня
- ↳ Детска
- ↳ Градина
- ↳ Коридор
- ↳ Тераса и балкон
- Направи сам
- ↳ Направи сам
- ↳ Ремонтирай сам
- ↳ Къде е по-евтино?
- ↳ Дърводелство
- ↳ Ел. инструменти
- ↳ Металообработване
- ↳ Конкурс "Направи сам 2012"
- Строителство
- ↳ Всичко за вилата
- ↳ Къщи
- ↳ Саниране
- ↳ Хидроизолация
- ↳ Пасивни и нискоенергийни сгради
- Сухо строителство
- ↳ Окачени тавани
- ↳ Преградни стени и предстенни обшивки
- ↳ Сухи и повдигнати подове
- ↳ Декоративни елементи - колони, трегери, сводове и др.
- ↳ Всичко за гипскартона и гипсфазера
- Въпроси и Отговори
- ↳ Полезни съвети
- ↳ Автомобили
- ↳ Партньори
- ↳ Боядисване и Декориране
- ↳ Вентилация, климатици и термопомпи
- ↳ Водоснабдяване и канализация.
- ↳ Всичко за ремонта
- ↳ Електротехника
- ↳ Отопление
- ↳ Газификация
- ↳ Електроника и Схеми
- ↳ Газобетон
- ↳ От всичко по малко
- ↳ Компютри и периферия
- ↳ Уеб дизайн, PHP, MySQL, JavaScript, HTML..
- ↳ Мобилни устройства, GSM-и
- ↳ Нека се запознаем
- ↳ Recycle Bin
- Статии
- ↳ Практични решения
- ↳ Качване на снимки
- ↳ Какви статии искате?
- ↳ Готварство, туршии и зимнина
- ↳ Отмора и шеги
- ↳ От нищо нещо
- ↳ Не е за вярване
- ↳ Литература
- ↳ Връзки към Интересни сайтове
- Магазин
- ↳ Препоръки и Мнения за он-лайн магазина
- ↳ Крадeни инструменти !!!

