• 1
  • 13
  • 14
  • 15
  • 16
  • 17
  • 30
От мобилни телефони до цифрови камери
П. Петков - специалист
Ново двайсе: :)
Прикачен файл:
accumulator.JPG
П. Петков - специалист
hrpankov написа:
....сериозно ще обмисля всички предложения .....
...та за схемката на гого7777....
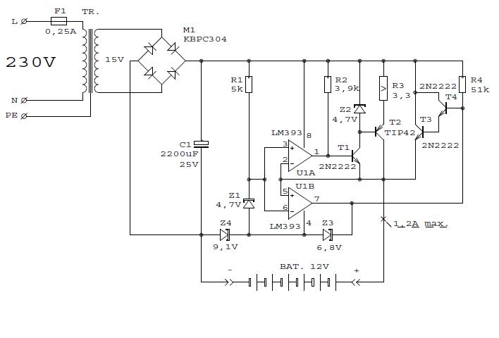
Т2 трябва да се обърне емитера с колектора... когато трябва як ток, се пуска Т3... а когато тябва дозаряд се пуска Т2...
токът на дозаряд е ( 4,7 - 0,7 ) / 3,3ома = :? :? :? низнам колку???... и да се сложи по един защитен диод на Т1 и Т3, че да стане феншуйско....
и пак повтарям: ....сериозно ще обмисля всички предложения !!!!!!!!!!.... их чи мъ кефи туй шаринкуту!......
T3 не може да пусне голям ток!!! Той е 2N2222!
Идеята на схемата е при силно разредена батерия да работи само Т2 (като генератор на ток с комплементарен Дарлингтон), тъй като той е 6 амперов. При голяма напрежителна разлика между захранващото напрежение и акумулатора, (когато акумулаторът е разреден), напрежението емитер-колектор на Т3 ще е голямо и той ще грее недопустимо. Т3 работи само при вече зареден от Т2 акумулатор, като добутва напрежението му до това на ценера, който е вързан в базата на Т4, (минус сумарното на двата прехода емитер-база - на Т3 и Т4).
Максималният ток на заряд е 1,2А, за което може да се съди не само от изчисленията за генератора на ток, но и от факта, че двата диода D1 и D2 са 1N4001 !!!
В оригиналната схема входовете на компараторите са сбъркани!
Тази схема, която е нарисувана по-долу, може би ще работи, ама трябва да се пробва:

Прикачен файл

accumulator6.JPG
accumulator6.JPG (32.83 KиБ) Видяна 2050 пъти
hrpankov - специалист
.......Т3 работи само при вече зареден от Т2 акумулатор....
ако говорите за Гоговата схема, внасям своите корекции:
.....Т2 работи само при вече зареден от Т3 акумулатор.....
hrpankov - специалист
.....Вие явно сте по-разсеян от мене!....

Прикачен файл

гого-зарядка.GIF
...само че как ще работи с 82Ач - хич акъла ми нестига!!!..
гого-зарядка.GIF (37.21 KиБ) Видяна 2007 пъти
П. Петков - специалист
Не разбирам забележката за разсеяност, ама не се и обиждам! Може и нещо да не съм разбрал, което все по-често ми се случва. :)
Схемата, която е начертана по-горе е коригирана, но пак няма да работи! Нека разгледаме поведението на компаратора U1. Ако напрежението на батерията е по-ниско от това на ценера D3 (акумулаторът е разреден), тогава изходният транзистор на компаратора ще бъде отпушен (на неинвертиращия му вход има "минус", спрямо инвертиращия, тоест на изхода ще има "минус"), което значи, че базата на T1 ще е на "маса" ("минус" на акумулатора). При това положение генераторът на ток няма да работи, а акумулаторът е "гладен"!!! Същевременно, Т3 "ще изреве на умряло"! Ясно е, че входовете на U1 трябва да се разменят!
Тъй като двата компаратора работят инверсно, това значи, че и на другия компаратор U2, входовете също трябва да се разменят (или при запазване на сегашната полярност на входовете, изходите на компараторите трябва да разменят въздействието си, което по същество е същото).
Що се отнася до допълнителните диоди в емитерите на Т1 и Т3, при алтернативното запушване на транзисторите те действително ще предпазят преходите им "емитер-база" от пробив, но падът върху диода, свързан в емитера на Т3, ще повиши напрежението на вече заредената батерия с 0,7V (при запазване стойността на D5). Освен това решението с още един ценер е по-добро, тъй като допълнителният елемент ще е един, а не два, както е при тази схема.
Големината на зарядния ток (при директен заряд) се определя от разликата между захранващото напрежение на изправителя и напрежението на акумулатора, разделена на сумата от вътрешното съпротивление на акумулатора и изходното съпротивление на изправителя, но при зареден акумулатор вътрешното му съпротивление нараства, така че при превключване на заряда от генератор на ток към повторител, напрежението на превключване трябва да е колкото се може по-близо до това на напълно зареден акумулатор.
Същевременно, прагът на превключване трябва да е равен на напрежението на D5 - 1,4V, за да се предпази Т3 от свръхток.
За съжаление в схемата, която съм начертал, поради дискретност в номиналите на ценерите, пълно равенство на напреженията не може да се получи. За пълно равенството Z3 трябва да е 6,1V, но такъв няма, като най-близката стойност е 6,2V. Или вместо 6,8V, Z3 може да бъде 6,2V. В резюме, схемата трябва да се експериментира, тъй като при материализацията й винаги има ефекти, които са убягнали при проектирането.
Що се отнася до разликата в номиналите на ценерите - D3 (13V) и Z1+Z4 (13,8V), ще ми се да припомня, че напрежението на акумулаторите при зареждане не беше ли от 13,8V до 14,2V?
Туй са горе-долу съжденията ми, ама може и да бъркам някъде (или във всичко)! :)
hrpankov - специалист
...Същевременно, Т3 "ще изреве на умряло"! Ясно е,.... ....че си много разсеян....
П.П:по-нататък нечетох
gogo7777 - майстор
Т3 ще реве щото Т2 няма да е отпушен :wink:
Ясно, схемата не е добра и сбъркана. Въпреки това съжденията по нея ми бяха от полза. Бихте ли направили подобни и за тази схема. Как аджеба се управляват тиристорите в изправителя и т.н. :)
Прикачен файл:
68280201.jpg
hrpankov - специалист
...зарядката, от вчера, си е хубава - прави я...
gogo7777 - майстор
На мен не ми е нужно зарядно. Гледам да се ограмотявам в тая ниша..... :-D
  • 1
  • 13
  • 14
  • 15
  • 16
  • 17
  • 30

Тема "Схема на зарядно" | Включи се в дискусията:


Сподели форума:

Бъди информиран. Следвай "Направи сам" във Facebook:

Намери изпълнител и вдъхновения за дома. Следвай MaistorPlus във Facebook: