• 1
  • 9
  • 10
  • 11
  • 12
  • 13
  • 30
От мобилни телефони до цифрови камери
DMN - майстор
По-интересното е - кой ще се навие да държи вторичната в момента на изключване на батерийката :-D
kuger - майстор
DMN написа:
По-интересното е - кой ще се навие да държи вторичната в момента на изключване на батерийката :-D
Аз, че имам нужда от ремонт на нервите :-D , и все пак :? Сега видях съотношението на намотките, отказвам се :lol:
ESPACE - майстор
E защо се отказваш- няма и да го усетиш пик от 50-60V. Съотношение на навивките между двете намотки 1 към 6 грубо.
П. Петков - специалист
Ексхумация на погребана тема.
(Все още не са минали седем години и не е много редно да се рови, ама няма време, защото след седем години (в най-добрия случай), повечето от нас ще бъдат на "четиридесет дни"!!!) :-D

Преди:
Прикачен файл:
accumul4.jpg
accumul4.jpg (46.71 KиБ) Видяна 2730 пъти
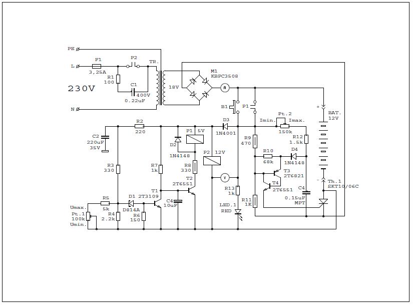
Схемата има доста недостатъци, за които могат да се направят коментари (В правописния речник множественото число има и дублетна форма - "коментарии" :) ).

Подир:
Прикачен файл:
accumul7.jpg
accumul7.jpg (92.62 KиБ) Видяна 2730 пъти
А това е "програмата" за симулации (архаичен "PSPICE"):
Прикачен файл:
Picture 239.jpg
Picture 239.jpg (101.89 KиБ) Видяна 2736 пъти
Ръчен режим в момента на пауза (свети товарната лампа).

И още:
Прикачен файл:
Picture 238.jpg
Picture 238.jpg (97.15 KиБ) Видяна 2736 пъти
Ръчен режим по време на зареждане (зарядният ток е 2 ампера и лампата не свети).
За съжаление, резолюцията е оскъдна и показанието на амперметъра не се вижда ясно.


За тези, които разбират от електроника обясненията са излишни, а за тези, които не разбират - май... също.
Все пак, ако има нещо съмнително, мога да пропелтеча нещичко. :)
За мен беше удоволствие да си "начеша крастата". :-D

P.S.
Тази, немного понапудрена схема, също има малки недостатъци (като изключим принципните и за двете схемички, които са неизбежни при този простичък начин на зареждане и контрол), ама... ядва се.
jordanvass - майстор
П. Петков написа:
...коментари (В правописния речник множественото число има и дублетна форма - "коментарии" :) ).
Няма. Освен ако гледаш някой речник, още по-архаичен и от архаичния "PSPICE". :wink:
А по схемите... постарали са се хората, ама аз като видя реле и се изприщвам. Още не можем да се отървем от тая механика май.
П. Петков - специалист
jordanvass написа:
П. Петков написа:
...коментари (В правописния речник множественото число има и дублетна форма - "коментарии" :) ).
Няма. Освен ако гледаш някой речник, още по-архаичен и от архаичния "PSPICE". :wink:
А по схемите... постарали са се хората, ама аз като видя реле и се изприщвам. Още не можем да се отървем от тая механика май.
Прикачен файл:
Picture 240.jpg
Picture 240.jpg (49.56 KиБ) Видяна 2714 пъти
Прикачен файл:
Picture 241.jpg
Picture 241.jpg (41.68 KиБ) Видяна 2714 пъти
За по-нов речник "паре нема". :)
Екстракция от великата мисъл на Никола Пашич в обръщение към външния си министър (ако не се лъжа):
"Политика се прави или со паре, или со дупе. Паре нема! Действай!" :-D
По темата:
Що им е на релетата? Няма по-добро галванично развързване на силови вериги, (а и не само силови)!
jordanvass - майстор
П. Петков написа:
За по-нов речник "паре нема". :)
А би било добре човек да спести някой лев за нов речник. Правилата за правопис се изменят непрекъснато. Цитирането на стари речници крие рискове. Всяко ново издание на речника на БАН се смята за официално и окончателно и узаконява правилата за правопис така, както са вписани в него. Последното издание е от 2012г и в него има доста промени. От снимката ясно се вижда, че въпросната дублетна форма за мн.ч. на коментари е официално отхвърлена.
Изображение
А за релетата - спор няма за предимствата им. За съжаление обаче няколко зарядни от българските с автоматика са ми попадали и проблемът на всички е бил един и същ - реле. Я намотката изгоряла, я контактите нагорели. Та затуй се изприщвам.
П. Петков - специалист
Благодаря! С новия речник не се спори и ще го имам предвид.
Що се отнася до изделията с релета, лошата им слава идва от нашенското изпълнение. Достатъчно е да се сравнят едно харманлийско реле и едно на Potter & Brumfield. За съжаление, цялата ни "промишленост" някога работеше като на шега и между другото. А "другото" бяха частните ниви с картофи и бахчите, които бяха мно-о-о-го по-важни от релетата. То затова и от нея (промишлеността) не остана нищо. :)
И малко по темата:
Първата схема има големи недостатъци, а именно:
1. В схемата, както се казва в артилерията, има "излишен ред". Релето Р2 не е необходимо. Втора контактна група на Р1 ще свърши същата работа.
2. Схемата се води автоматична, тоест може да се остави без надзор, но при спиране на мрежовото захранване релетата няма да изключат и акумулаторът ще се разреди до напрежението на удържане на Р1. Дали в този случай Р2 ще изключи - няма никакво значение.
3. При откачване на акумулатора по време на зареждането, когато фазовият ъгъл е малък (голям заряден ток), релетата също не изключват.
4. Напрежението, при което схемата ще изключи, силно зависи от вътрешното съпротивление на акумулатора и от големината на зарядния ток. Тоест, при големи зарядни токове батерията ще остане недозаредена, поради преждевременното и изключване. Въвеждане на "Simple hold" в нулите на мрежата (или при отсъствие на заряден ток по време на полупериода), както и при активен разряд на акумулатора в тези моменти, просто е очевидно. Да не говорим пък за температурна стабилизация на прага на изключване.
5. Големината на зарядния ток, при постоянно зададен фазов ъгъл, силно зависи от мрежовото захранване. Освен това, с увеличаване на времето за зареждане и повишаване напрежението на акумулатора токът прогресивно намалява.
6. Мисля, че мястото на тиристора съвсем не е в минуса на батерията, а в "Греца". Това "връзване" със сигурност е оригинално, но създава схемни проблеми със захранването на автоматиката и различието на потенциалите на катода на тиристора, към който е реферирана фазоопределящата схема, и минуса на акумулатора.
P.S.
Ценерът Д814А е толкова калпав, че се наложи вместо него да сложа транзистор с епитаксиална база (преход "емитер-база" в режим на ценеров пробив). При P-N-P транзисторите пробивът е по-високоволтов, та затуй му сложих N-P-N. Д814А няма температурна компенсация (За разлика от BZV12, Д814А може да се измери с омметър като обикновен диод.), а и да имаше, наличието във веригата на два температурно зависими прехода - на Т2 и D2 (2,2mV/oC), компрометира общата термостабилност на прага на изключване, което пък, поради написаното в т.4, няма особено значение.
Последна промяна от П. Петков на пет яну 16, 2015 4:03 am, променено общо 1 път.
thinkpad - майстор
Добре бе, гледах една комунистическа схема с траф, грец, тиристор, ценеров диод и резистор. Защо е такова сериозно усложняване на конструкцията на едно зарядно, като сме наясно, че почти никой няма да се хване да си го прави у дома?
Между другото, П.Петров - ти тези схеми сам ли си ги измисляш? :)
п.п Като гледам от снимките, ако са правени у вас, сериозно ме биеш по оборудване, но и хаос. :-D
lubomirlz - специалист
thinkpad написа:
сериозно ме биеш по оборудване, но и хаос. :-D
Тинки това не е хаос, а Творчески безпорядък :)
  • 1
  • 9
  • 10
  • 11
  • 12
  • 13
  • 30

Тема "Схема на зарядно" | Включи се в дискусията:


Сподели форума:

Бъди информиран. Следвай "Направи сам" във Facebook:

Намери изпълнител и вдъхновения за дома. Следвай MaistorPlus във Facebook: