Може да си напълно прав, но дисциплината не е ли техническо чертане, а не електронни схеми? Важното е да е начертана, означена и номерирана по стандарт, без значение кое как е свързано и дали ще работи. Аз поне с такова впечатление останах. В 9-и клас едва ли вече задълбават по електронните схеми.
- 1
- 2
От мобилни телефони до цифрови камери
jordanvass
- майстор
15 мнения в "Помощ за схема"
nikolovvd
- майстор
- Мнения: 3380
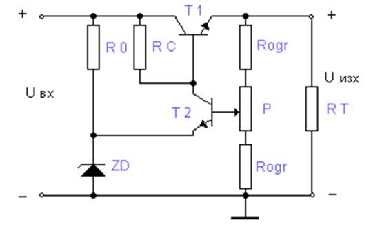
Ако го обърнеш ще трябва да го смениш от p-n-p транзистор на n-p-n. В противен случай няма да е стабилизатор, защото от колектора към базата се подава входящо напрежение и p-n-p транзистора ще е винаги отпушен.
При сегашното свързване p-n-p транзистора е запушен, а се отпушва от колектортия ток на Т2, който се явява базов ток за Т1. Т2 пък се отпушва от тример-потенциометъра, а за да стане това напрежението на базата на Т2 трябва да стане по-голямо от пада на напрежението в емитера R3. Или напрежението на стабилизация на ценера, ако схемата се промени по идеята, която дадох по-горе.
На практика задачата на R3 е да ограничи тока през ценера и ако им се разменят местата в схемата, то в емитера ще има винаги константно напрежение.
Ето за какво става дума.
Стаб2.jpg (10.65 KиБ) Видяна 1064 пъти
При сегашното свързване p-n-p транзистора е запушен, а се отпушва от колектортия ток на Т2, който се явява базов ток за Т1. Т2 пък се отпушва от тример-потенциометъра, а за да стане това напрежението на базата на Т2 трябва да стане по-голямо от пада на напрежението в емитера R3. Или напрежението на стабилизация на ценера, ако схемата се промени по идеята, която дадох по-горе.
На практика задачата на R3 е да ограничи тока през ценера и ако им се разменят местата в схемата, то в емитера ще има винаги константно напрежение.
Ето за какво става дума.
Прикачен файл:
Стаб2.jpg (10.65 KиБ) Видяна 1064 пъти
cholev написа:Колектора и емитера са разменени. Колектора към захранванетоИдеята ти има смисъл, защото мощни p-n-p транзистори се намират малко по-трудно, освен ако не разглобяваш някоя апаратура от времето на соца. На практика може да се използват и дарлингтон елементи.
- 1
- 2
Тема "Помощ за схема" | Включи се в дискусията:
Сподели форума:
Бъди информиран. Следвай "Направи сам" във Facebook:
Намери изпълнител и вдъхновения за дома. Следвай MaistorPlus във Facebook:
Имаш нужда от подходящ професионалист за дома?
- Преустройство, ремонт и реновиране
- ↳ Вашите ремонти
- ↳ Кухня
- ↳ Баня
- ↳ Дневна
- ↳ Спалня
- ↳ Детска
- ↳ Градина
- ↳ Коридор
- ↳ Тераса и балкон
- Направи сам
- ↳ Направи сам
- ↳ Ремонтирай сам
- ↳ Къде е по-евтино?
- ↳ Дърводелство
- ↳ Ел. инструменти
- ↳ Металообработване
- ↳ Конкурс "Направи сам 2012"
- Строителство
- ↳ Всичко за вилата
- ↳ Къщи
- ↳ Саниране
- ↳ Хидроизолация
- ↳ Пасивни и нискоенергийни сгради
- Сухо строителство
- ↳ Окачени тавани
- ↳ Преградни стени и предстенни обшивки
- ↳ Сухи и повдигнати подове
- ↳ Декоративни елементи - колони, трегери, сводове и др.
- ↳ Всичко за гипскартона и гипсфазера
- Въпроси и Отговори
- ↳ Полезни съвети
- ↳ Автомобили
- ↳ Партньори
- ↳ Боядисване и Декориране
- ↳ Вентилация, климатици и термопомпи
- ↳ Водоснабдяване и канализация.
- ↳ Всичко за ремонта
- ↳ Електротехника
- ↳ Отопление
- ↳ Газификация
- ↳ Електроника и Схеми
- ↳ Газобетон
- ↳ От всичко по малко
- ↳ Компютри и периферия
- ↳ Уеб дизайн, PHP, MySQL, JavaScript, HTML..
- ↳ Мобилни устройства, GSM-и
- ↳ Нека се запознаем
- ↳ Recycle Bin
- Статии
- ↳ Практични решения
- ↳ Качване на снимки
- ↳ Какви статии искате?
- ↳ Готварство, туршии и зимнина
- ↳ Отмора и шеги
- ↳ От нищо нещо
- ↳ Не е за вярване
- ↳ Литература
- ↳ Връзки към Интересни сайтове
- Магазин
- ↳ Препоръки и Мнения за он-лайн магазина
- ↳ Крадeни инструменти !!!