• 1
  • 2
От мобилни телефони до цифрови камери
Fender_str - специалист
Утре ще купя моторизирани потенциометри и частите около тях за да видя дали ще мога да накарам аналоговата част да работи стабилно и с каква дълбочина ще е ОВ за ОУ.
sstefanov - майстор
При тази схема моторчето никога няма да е спряло, т.е. на изхода никога няма да имаш 0 волта.
Освен това ако наистина са стъпкови те имат поне 4 извода и си искат по-специална схема за управление.

Моторизираните потенциометри се управляват с 2 сигнала. Схеми има колкото искаш в нета.

Евтините моторизирани потенциометри нямат обратна връзка за положението и наистина ще трябва по един ЦАП за всеки. Обаче ЦАП-а как ще получава информация като потенциометъра участва в звуковата схема? Ако схемата е моно става със стерео потенциометър като ЦАП-а използва втория канал. Обаче ако схемата е стерео ще ти трябва поне 3 канален потенциометър.

Ако аудио частта не е особено претенциозна като качество може да се използват други решения: цифрови потенциометри или специализирани чипове за тонкорекции.
Fender_str - специалист
Схемата ще е за китарен предусилвател, ще се използват моторизирани стерео потенциометри, като едната секция е тоично за ОВ(тази която я има и в схемата)
Fender_str - специалист
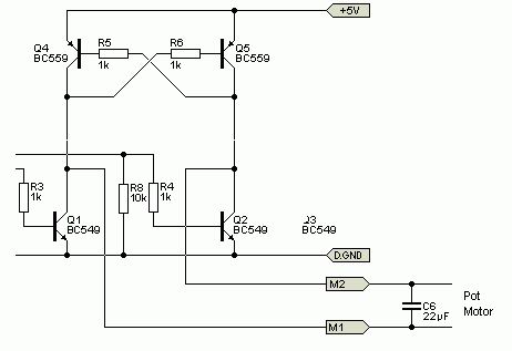
Намерих това в интернет http://sound.westhost.com/project110.htm от схемата на приемника ще използвам това. Остава микроконтролера да се направи да управлява 5 такива схеми плюс 3 релета и един дешифратор. От микроконтролера обаче, ако е такава схемата се иска да запомни предишното състояние(а може би и при включване или изключване да се нулира) и да "прибавя" или "изважда" от моментното състояние за да се получат точно позициите на потенциометрите.

Прикачен файл

shema2.gif
shema2.gif (4.06 KиБ) Видяна 2831 пъти
  • 1
  • 2

Тема "Схема за управление на стъпкови моторчета." | Включи се в дискусията:


Сподели форума:

Бъди информиран. Следвай "Направи сам" във Facebook:

Намери изпълнител и вдъхновения за дома. Следвай MaistorPlus във Facebook: