От мобилни телефони до цифрови камери
ELEMENTAL - специалист
skartalov написа:
Да за живота на релето е ужас това приложение.
Човека може да се ориентира към SSR (Solid State Relay), където циклите на задействане нямат никакво значение :-)
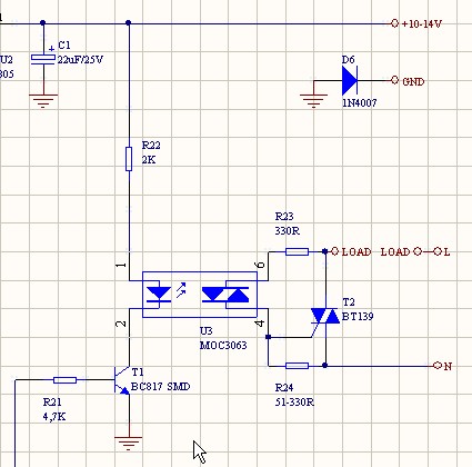
Точно така.Било то монолитно или изградено с МОС3063 и един семистор.
skartalov написа:
ELEMENTAL: Ти си просто уникален манияк - как е направи тая платка в домашни условия бре човек? :-)
С лазерен принтер и ютия.Ако искаш ще го опиша метода.
skartalov - специалист
ELEMENTAL написа:
skartalov написа:
Да за живота на релето е ужас това приложение.
Човека може да се ориентира към SSR (Solid State Relay), където циклите на задействане нямат никакво значение :-)
Точно така.Било то монолитно или изградено с МОС3063 и един семистор.
skartalov написа:
ELEMENTAL: Ти си просто уникален манияк - как е направи тая платка в домашни условия бре човек? :-)
С лазерен принтер и ютия.Ако искаш ще го опиша метода.
Това е няква технолия от бъдещето. :-)
Ами опиши ако не те затруднява.
bonjyr89 - специалист
:prayer: :prayer: :prayer: :prayer: :prayer: :prayer: :prayer: :prayer: :prayer: :prayer: :prayer: :prayer: :prayer: :prayer: :prayer: :prayer: :prayer: :prayer: :prayer: :prayer: :prayer: :prayer: :prayer: :prayer: :prayer: :prayer: :prayer: :prayer: :prayer: :prayer: :prayer: :prayer: :prayer: :prayer: :prayer: :prayer: :prayer: :prayer: :prayer: :prayer: :prayer: :prayer: :prayer: :prayer: :prayer: :prayer: :prayer: :prayer:



Хммм а я кажете за това реле,какво трябва да представлява от къде мога да си го взема и с тиристор не става ли ?
skartalov - специалист
SSR-овете ги има на много места.
Цени от 15 лв нагоре в зависимост от ампеража.
Не забравяй че консуматора на изхода трябва да разботи на променлив ток за да може да работи това реле както трябва. Примерно 220V консуматор.
ELEMENTAL - специалист
Ето тук е обяснен подробно метода с ютията:
http://bgaudio.org/modules.php?name=New ... int&sid=49
Заб.Най-добре е да се използва обикновена хартия.Дъската за гладене трябва да е поне 3-4см дебела (иначе ще се огъне след няколко ползвания).Гладенето трябва да трае поне 5-6мин.(не 1-2 както е написано) иначе повечето тонер остава по хартията.След като платката се е охладила тя се поставя (за около 30мин.) в съд с топла вода за да набъбне хартията.След това тя се премахва от платката чрез триене с пръсти.
bonjyr89 написа:
:Хммм а я кажете за това реле,какво трябва да представлява от къде мога да си го взема и с тиристор не става ли ?
Aко не е задължително да са галванично разделени упр. устройство и консуматора може да се използва симистор.

Прикачен файл

optotriac.jpg
SSR с дискретни елементи
optotriac.jpg (38.04 KиБ) Видяна 7201 пъти
bonjyr89 - специалист
А при мощност от 5-10W (0.1-0.2А) и реле с Imax-10А колко ли време ще издържи???? :?
ELEMENTAL - специалист
Точна цифра не мога да кажа, но предполагам няколко десетки часа.
ivo_cool - напреднал
Здравейте
Решил съм да си поставя LED осветление в кухнята но неми е ясно какво трябва да си поръчам освен LED ентите зада ги свържа към 220v моля за помощ
Благодаря предварително
ammm ELemental da te pitam tozi pic kontroler trqbvali da e su6tiq na 100 % ili moga da namerq nekoi na koito da vurvi tazi programa bez problemi da e identi4en s tozi konkretno?? i kakuf e korpusa na pic-a??
ELEMENTAL - специалист
В този си вид, програмата може да се използва само с PIC16F913.
Иначе, корпуса е PDIP 28.
http://www.comet.bg/shop/index.html - PIC16F913-I/SP

Тема "ПОМОЩ!!! Схема на импулсен генератор!!!" | Включи се в дискусията:


Сподели форума:

Бъди информиран. Следвай "Направи сам" във Facebook:

Намери изпълнител и вдъхновения за дома. Следвай MaistorPlus във Facebook: