От мобилни телефони до цифрови камери
lenko71 - специалист
Електродите са просто два проводника на разстояние примерно 1 - 2 см..
Диода е ценеров с напрежение на стабилизация Uz=3V.
Около нулата означава че може и да има 2 -3 милижолта отгоре. Какво значение има това, едното ниво е ниско другото високо. Това обаче не означава че ще получиш две твърди стойности.
chefooff - помощник
Проблемът ми е там, че пикото дата случайни числа на входа, когато не отчита нищо там. За целта си мисля, че трябва да има някакво напрежение от 1V и когато датчика сработи да стане 3V (това ми трябва за да различа двете състояния). Не знам дали при такива малки стойности пикото ще отчете нещо и няма да почне пак да дава случайни стойности.
lenko71 - специалист
Дава ти случайни числа защото входовете са отворени, 'плаващи". Свържи входа към маса и би трябвало да покаже 0 (най-много 1). Същото би се получило и при свързване към схемата при липса на контакт м/у електродите.
chefooff - помощник
Много ти благодаря lenko71, ще се получи много добре :-D
ELEMENTAL - специалист
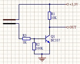
При захр. напрежение 3,3V е безмислено да се слага ценер на изхода (тъй като максималната стойност на напрежението м/у изводите на емитерния резистор ще е 2,6-2,7V).

Прикачен файл

H2O.jpg
На изхода ще има:
-лог.1 при съпротивление на средата м/у електродите > 300килоома
-лог.0 при наличието на вода м/у електродите
Чувствителноста може да се изменя с помоща на R2.
H2O.jpg (28.93 KиБ) Видяна 8814 пъти
metero - напреднал
На времето правехме такива датчици на парче стъклотекстолит. Две писти по 1 см с разстояние между тях 1 см. За морска вода работи без никакви други елементи. За сладка зависи от съпротивлението и, горната схема ще работи.
Апропо, Elemental, с какво си чертаеш схемите? Алтиум или Протел?
ELEMENTAL - специалист
С Altium (2009) си ги чертая схемите.
metero - напреднал
А удобно ли е да питам понякога подробности за него, че сега го почвам и губя много време...онзи ден 4 часа се чудех как да създам чип 4049, подобен на 7404, в един - 6 инвертора. Докато разбера,че става с new part. :) ..
През 88г. почнах с ORCAD3.0 и PCAD3.0, които ползвам и досега на един стар компютър ( много файлове и библиотеки съм създал), прескочих cadstar като неудобен, пробвах Protel99, но така и не се спрях на него, а през това време XPто почна да му прави номера :) ...та сега съм се спрял на алтиума.
lenko71 - специалист
ELEMENTAL написа:
При захр. напрежение 3,3V е безмислено да се слага ценер на изхода
+U идва от "+" на захранването на твоята платка
Нарочно съм го дал към захранващото напрежение на контролера (което е>6V), понеже е трудно да се каже откъде ще вземе тези 3.3V
chefooff - помощник
Благодаря ти и на теб ELEMENTAL :)

Ще реализирам и двете схеми :)

Тема "датчик за наличие на вода" | Включи се в дискусията:


Сподели форума:

Бъди информиран. Следвай "Направи сам" във Facebook:

Намери изпълнител и вдъхновения за дома. Следвай MaistorPlus във Facebook: