• 1
  • 2
От мобилни телефони до цифрови камери
ohdan - специалист
Извинявам се че използвам тази тема но нали може да попитам : Искам да си сложа един светодиот в колата си , с който да следя работата на бензиновата помпа кога работи и кога е изключена. Сега следя това с лампа но изъчва доста силна светлина която доста изнервя при каране на тъмно. Та ако може , колко волта трябва да е диода и колко ома трябва да е съпротивлението , ако може и една схема на свързването . Ще съм ви много благодарен
________
shotik - майстор
Светодиода е за 3.5 волта и се свързва последователно със съпротивление от 0.7 до 1 килоом,по-дългото краче на диода е плюс ,намираш плюса на захранване на помпата и го връзваш към него ,а минуса където е най-удобно на минусов проводник или на "маса"с някой крепежен болт на таблото към купето.
ohdan - специалист
shotik написа:
Светодиода е за 3.5 волта и се свързва последователно със съпротивление от 0.7 до 1 килоом,по-дългото краче на диода е плюс ,намираш плюса на захранване на помпата и го връзваш към него ,а минуса където е най-удобно на минусов проводник или на "маса"с някой крепежен болт на таблото към купето.

Благодаря ти много за бързият отговорИзображение
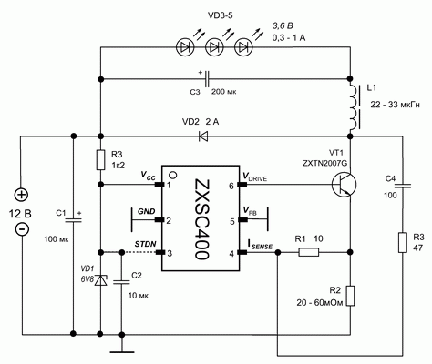
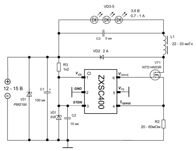
Опитай с драйверче .Ето ти принципна схема за драйвер на базата на ZXSC 400 с който може да подкара диодите .двете схеми дето съм ти приложил са за подобни неща.Светодиодите дадени на схемата са мощни и са по 350-700мА до 1 А.Прегрупирай си твоите на няколко групи и ше ги подкараш да светят.Аз сглобих подобен но го храня с 3-5 волта и ползвам SMD.Малкио са скапани снимките но все пак да видиш . Ако нещо те интересува питай .

Прикачен файл

ZXSC400.gif
тук е с биполярен транзистор захранване 12в
ZXSC400.gif (17.79 KиБ) Видяна 5131 пъти

Прикачен файл

ZXSC400a.gif
тука е с MOSFET и захранване 12 в
ZXSC400a.gif (28.59 KиБ) Видяна 5131 пъти

Прикачен файл

IMG_0068.JPG
ето снимката ама съм много зле като фотограф
IMG_0068.JPG (176.06 KиБ) Видяна 5131 пъти

Прикачен файл

Image007.jpg
това са групата диоди SMD по 30 мА на 3 в
Image007.jpg (80.62 KиБ) Видяна 5131 пъти
  • 1
  • 2

Тема "включване на 41 -диодна лампа на 6 волта в колата -как ?" | Включи се в дискусията:


Сподели форума:

Бъди информиран. Следвай "Направи сам" във Facebook:

Намери изпълнител и вдъхновения за дома. Следвай MaistorPlus във Facebook: