От мобилни телефони до цифрови камери
2v6 - майстор
SuB^ZerO написа:
...
една супер-дупер проста схема за 10 светодиода(2,2 волта всеки) просто да светят без никакви ефекти.Искам ги в колата т.е. 12 волта.Незнам ако ги направя последователно + на единия диод с - на другия и т.н. нали ако изгори 1 ще спрат да светят другите,а ако ги направя успоредно към всеки ще достига напрежение 12Волта и ще изгорят.Не ми е проблем да си купя готов продукт но друго си е когато сам си запоиш всички жички...
За захранването на светодиоди може да се обобщи следното:

- Светодиодите се захранват с ток, не с напрежение.
- Най-лесния начин за генериране на подходящ ток е с последователно свързан резистор

Когато захранването става от акумулатор използването на резистори води до излишен разход на ток за нагряване на резистора. В същото време тока не е постоянен - когато двигателя работи входното напрежение е над 14 V, спрял двигател около 12. Това може да доведе до двойно по-слабо светене в зависимост от избраната схема.

За по-ефективна работа може да се използва приложената схема.
Не е проста, но поддържа постоянна сила на светене, независимо от входното напрежение (3-18V) и има възможност за регулиране.

Прикачен файл

LED_DRIVER.GIF
Конктролер за захранване на LED (до 10 броя) и максимален ток 350 mA
LED_DRIVER.GIF (8.5 KиБ) Видяна 21650 пъти
SuB^ZerO - специалист
мисля че разбрах какво ми казваш и ти благодаря за обяснението но би ли могъл да ми обясниш схемата кое какво е защото нищо не ми говорят нито вълничките нито правоъгълникът в средата с 6 извода,нито С1,С2 и С3.Ако не е вредно за светодиодите и акумулатора мисля че не ме бърка дали при изгасен двигател ще светят по слабо(т.е. при 12 волта),защото мисля да ги използвам само когато е запален двигателя...
ELEMENTAL - специалист
Mоже да се използва този преобразувател, обаче е необходимо да се преизчисли резистора.Освен това този чип в БГ едва ли може да се намери.Да не говорим, че ще е необходимо да се търси дросел с макс. работна честота клоняща към 1Мhz.Иначе важно е да се отбележи, че това е повишаващ преобразувател (step-up), затова сумарното прагово напрежение на светодиодите трябва да е поне с няколко волта по-голямо от захранващото.
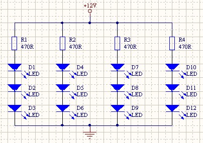
Sub^Zero ето ти схема :arrow:

Прикачен файл

led.jpg
led.jpg (48.24 KиБ) Видяна 21594 пъти
SuB^ZerO - специалист
oooo благодаря ти много тази схема вече я разбрах или поне така мисля =D> :respekt: :prayer: Ако има някакви резултати освен да си изгоря поялника ще покажа снимки :) Още веднъж благодаря


Послепис: Ще опитам да намеря някои от учебниците по електротехника които съм забравял да отварям когато му е било времето ,че да не се излагам повече
SuB^ZerO - специалист
Мисля че се получи :-D .С риск някои хора много да се смеят на работата ми ще кача снимки на това което направих.Всичко беше страхотно докато не изпробвах продукта....Вярно всички светеха и то с еднаква яркост,но ..... един от диодите беше бял.... стоеше като цирей на цялата работа... Мисля че като за първи опит стана добре...е без белия диод... друг път ще внимавам повече

Прикачен файл

3.JPG
3.JPG (40.21 KиБ) Видяна 21528 пъти

Прикачен файл

4.JPG
4.JPG (42.43 KиБ) Видяна 21528 пъти

Прикачен файл

5.JPG
5.JPG (38.48 KиБ) Видяна 21528 пъти

Прикачен файл

6.JPG
6.JPG (20.93 KиБ) Видяна 21528 пъти

Прикачен файл

7.JPG
7.JPG (52.53 KиБ) Видяна 21528 пъти
SuB^ZerO - специалист
...

Прикачен файл

1.jpg
1.jpg (68.69 KиБ) Видяна 17001 пъти

Прикачен файл

2.JPG
2.JPG (50.16 KиБ) Видяна 17001 пъти
Аве приятел за SMD-монтаж не си чувал?Каква е тази арматура която си снимал?Не поялника ами НЕК ще изгори бе приятел.И от всичко до ту к не разбрах какво искаш да ти свети и най вече как?
ELEMENTAL - специалист
И каква ще е голямата полза от това да се ползват SMD-та ? Май никаква :lol: .
SuB^ZerO - специалист
пич дори незнам какво е това SMD,а осветлението е за колата.Стана точно както го исках.Само минах с пила върховете на диодите за да не светят в точка а да се разпръсква светлината
tatitijoro - напреднал
Така, имам няколко въпроса. Първо ето един линк: http://www.hobbykit.dir.bg/hobbyb/h1045.html

И така въпроса ми е следния, дали мога да го захраня това чудо с токоизправителче на 9 или 12 волта и могат ли да се добавят още диоди. Схемаа е гадна че е само с един канал, но за проба искам да го видя, че имам една идея :)

Тема "светодиодни схеми" | Включи се в дискусията:


Сподели форума:

Бъди информиран. Следвай "Направи сам" във Facebook:

Намери изпълнител и вдъхновения за дома. Следвай MaistorPlus във Facebook: