От мобилни телефони до цифрови камери
MamaMy - майстор
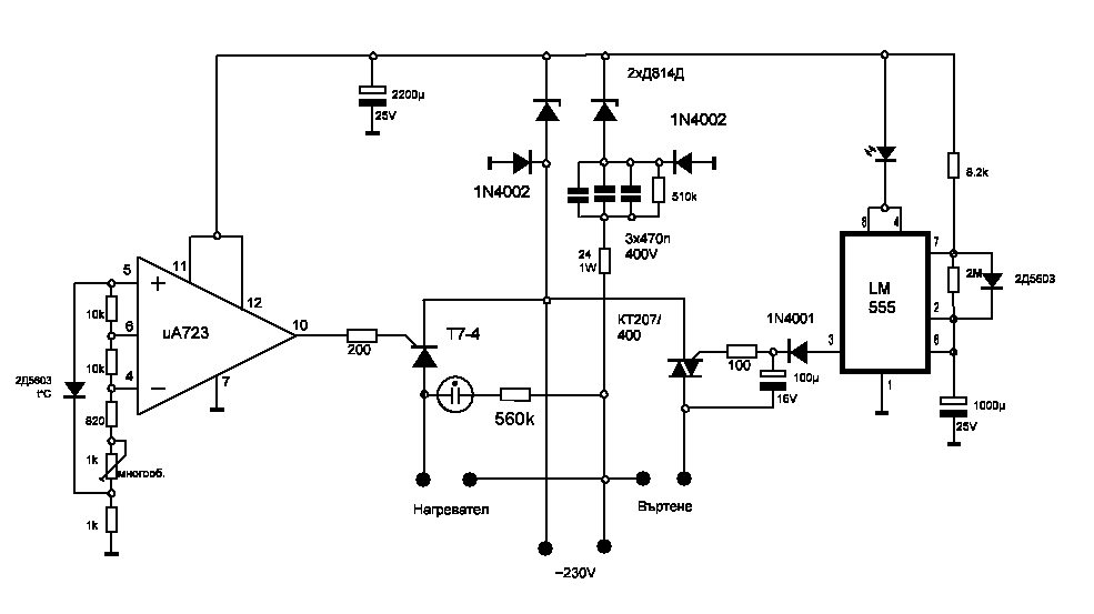
След дълго ровене в компютъра най-накрая изрових една перфектно работеща схема на инкубатор от близкото минало. Оказа се, че е от преди дигиталната ера и съм я свалял от платката с химикалка на лист. Поиграх си да я дигитализирам и с леко закъснение я поствам. Пак е с любимия ви стабилизатор 723, но има управление на мотора и за термодатчик използва силициев диод. Поне за мен е доста по-удобен за работа, лесен за намиране и по стабилен.
П. Петков - специалист
вт мар 17, 2020 2:43 amMamaMy написа:
След дълго ровене в компютъра най-накрая изрових една перфектно работеща схема на инкубатор от близкото минало. Оказа се, че е от преди дигиталната ера и съм я свалял от платката с химикалка на лист. Поиграх си да я дигитализирам и с леко закъснение я поствам. Пак е с любимия ви стабилизатор 723, но има управление на мотора и за термодатчик използва силициев диод. Поне за мен е доста по-удобен за работа, лесен за намиране и по стабилен.
Плахо да попитам:
Десният ценер и левият диод 1N4002 ще ли да са с разменени места?
Друго: Дясната захранваща клема май ще трябва да е фаза, а лявата "нула".
Тоест щепселът и контактът трябва да са тип "Е".
https://siemtravel.com/tipove-elektrich ... -strani/37
Така захранването на 723 ще е безопасно и двуполярно спрямо работната нула. С други думи датчикът няма да е с опасен потенциал спрямо нулата.
Кондензаторът 100uF/16V между гейта и A2 на триака ще гръмне, въпреки че е последователно на двигателя.
Мястото му не е там, а функцията му е неясна.
Най–вероятно е между A1 и гейта с полярност "+" към гейта.
Триакът се управлява в първи и втори квадрант, затова диодът, последователно на изход 3 на 555 е задължителен. Без него триакът ще е отпушен винаги, независимо от състоянието на изхода на 555, тъй като изходът му е пушпулен. Тоест, без този диод, когато изходът на 555 е "1" управлението е в първи и втори квадрант, а при "0" ще е в трети–четвърти. При 723 диод не е необходим, защото изходът му е емитерен повторител, а и тиристорът работи и се управлява само в първи квадрант. Подаваното напрежение към нагревателя е половината от мрежовото.
Токът през гасящите кондензатори е: 230*314*1,5*10**-6=0,1A. Половината от този ток протича през ценерите и двете схеми, и вероятно ценерите трябва да са на радиаторчета. Резисторът 24 Ohm/1W разсейва 0,24 W и затова му стига и половин Ват мощност.

Прикачен файл

Inkubator.png
Inkubator.png (4.94 KиБ) Видяна 2189 пъти
kr1100 - майстор
Д 814 не са предназначени за монтаж на радиатор.
Д815 са за монтаж на радиатор/ но не помня М4 или М5 беше резбата /
hidrazin - майстор
М4 - вероятно още използвам гайки и шайби от тях.
Имах цял буркан ама вече са омешани с други... :-D
:partyman:
MamaMy - майстор
ср мар 25, 2020 7:27 pmП. Петков написа:
Плахо да попитам:
Десният ценер и левият диод 1N4002 ще ли да са с разменени места?
Друго: Дясната захранваща клема май ще трябва да е фаза, а лявата "нула".
Тоест щепселът и контактът трябва да са тип "Е".
https://siemtravel.com/tipove-elektrich ... -strani/37
Така захранването на 723 ще е безопасно и двуполярно спрямо работната нула. С други думи датчикът няма да е с опасен потенциал спрямо нулата.
Кондензаторът 100uF/16V между гейта и A2 на триака ще гръмне, въпреки че е последователно на двигателя.
Мястото му не е там, а функцията му е неясна.
Най–вероятно е между A1 и гейта с полярност "+" към гейта.
Триакът се управлява в първи и втори квадрант, затова диодът, последователно на изход 3 на 555 е задължителен. Без него триакът ще е отпушен винаги, независимо от състоянието на изхода на 555, тъй като изходът му е пушпулен. Тоест, без този диод, когато изходът на 555 е "1" управлението е в първи и втори квадрант, а при "0" ще е в трети–четвърти. При 723 диод не е необходим, защото изходът му е емитерен повторител, а и тиристорът работи и се управлява само в първи квадрант. Подаваното напрежение към нагревателя е половината от мрежовото.
Токът през гасящите кондензатори е: 230*314*1,5*10**-6=0,1A. Половината от този ток протича през ценерите и двете схеми, и вероятно ценерите трябва да са на радиаторчета. Резисторът 24 Ohm/1W разсейва 0,24 W и затова му стига и половин Ват мощност.
Въпросите са съвсем на място, но нямам отговори на всички. Щепсела е тип С. Руски гумен. Диодите са разменени. При рисуването на компютъра съм ги омешал и съм ги проспал. Кондензатора е между гейта и маса. Тоже е моя грешка. Относно стойностите на елементите, преписани са дословно, но на оригиналната платка едва ли е имало цветен код, та не гарантирам на 1000%. Ценерите нямаха радиатори, но и въобще не грееха. Нагревателите бяха лампи, а изпълнението беше във фабричен инкубатор. Яйцата се търкаляха от една решетка от арматурно желязо.
Платката беше направена простичко от гетинакс и ме изненада със стабилна работа и елементарност, затова я свалих. Не съм я правил никога.
П. Петков - специалист
чет мар 26, 2020 5:50 pmkr1100 написа:
Д 814 не са предназначени за монтаж на радиатор.
Д815 са за монтаж на радиатор/ но не помня М4 или М5 беше резбата /
Стават, стават!
На медна, "Г" образна ламаринка се пробива отвор ф1мм Катодът минава през отвора до упор в корпуса, а корпусът, понеже е от бакър, се запоява към радиаторчето.
Правили сме го и тоя номер.
При директно ползванe като захранващ стабилизатор (без транзисторен повторител), какъвто е случаят, и при мрежово отклонение +/- 10%, барабар с променливата консумация на товара, натъкмяването на отклонението на тока през ценера вътре в неговите скромни 7-8mA е трудно. (Става въпрос за Д814Д) То и динамичното му съпротивление е десетки Ohm–ове, няма и последователен диод за температурна компенсация, та не е много цвете за мирисане. Но, навремето си беше сиромашия и друго нямаше!
Схемичката иначе си е хубава, като се изключи това, че руските електролитни кондензатори съхнеха като пране на слънце.
Чехските триаци КТ207 са много калпави! При нагряване се самоотпушват, а някои даже еднополупериодно.
Но Т7 е железен! Българските имаха отвратителен ситопечат и при миене на платките с изопропилов спирт печатът се изтриваше.
Не знам дали всички знаят защо не се ползва етилов спирт за миене, а изопропилов? Проблемът е, че в етиловия спирт има винаги вода. Чистият е 96%. Свързано е с процеси, които не са ми ясни. https://www.manager.bg/%D1%82%D0%B5%D1% ... 0%BD%D0%BE При миенето с него платките побеляват. А в изопропиловия водата е 0,00Х%.
Когато се чертаят схемите е добре да се идентифицират компонентите. D1, D2,... и т.н. Това улеснява епистоларните обяснения.
kr1100 - майстор
[quote="П. Петков"
...На медна, "Г" образна ламаринка се пробива отвор ф1мм Катодът минава през отвора до упор в корпуса, а корпусът, понеже е от бакър, се запоява към радиаторчето.

- има опастност от прегряване. Не е за всеки начинаещ.

... няма и последователен диод за температурна компенсация, та не е много цвете за мирисане. Но, навремето си беше сиромашия и друго нямаше!
- имаше Д818Е - бетон , /КС 162,168А - оранжеви /

...Българските имаха отвратителен ситопечат и при миене на платките с изопропилов спирт печатът се изтриваше.
Не знам дали всички знаят защо не се ползва етилов спирт за миене, а изопропилов? Проблемът е, че в етиловия спирт има винаги вода. Чистият е 96%. При миенето с него платките побеляват. А в изопропиловия водата е 0,00Х%.

По стечение имам 1 бутилка спирт от Шеринга за миене на платки.Техн.... /няма го / индустриална химия Асен Златаров - Димитровград.
Алкохол метилов метанол СН3ОН-реактив-ЧЗА .съдържание на метил. алк.99,5 %.... 7. вода 0,08 % вода макс.
Срам ме да снема етикета , толкова е стар и на парчета. БДС то е от 1985г. Цената му е била 11,40лв . за кг по етикет , а е нето 0,8 кг. С този спирт навремето платките не побеляваха.

Тема "Схема за инкубатор въпрос" | Включи се в дискусията:


Сподели форума:

Бъди информиран. Следвай "Направи сам" във Facebook:

Намери изпълнител и вдъхновения за дома. Следвай MaistorPlus във Facebook: