• 1
  • 30
  • 31
  • 32
  • 33
  • 34
  • 35
От мобилни телефони до цифрови камери
самоход - специалист
Честит празник на всички деца! :-D
...и споделям:
Направих опит за прием на 35, 39 и 43-ти канал от Бесна кобила на 23 април 2018.
От Овча купел на 7-ми етаж / до Кауфланд/ не получих дори пулсация.
Проверих от „Тихия кът“/ на около 1055 м надм. вис. /, не съм се катерил по големи витошки баири, но все пак открито трасе с дължина 85 км/ и 35-ти си излезе както трябва с почти максимум на качество и сила. 39-ти не работеше. 43-ти канал излезе със същите качество и сила, програмите му са кодирани.
Опитът извърших с възможно най-долен Т2 приемник за 40 лв. и антенка от сдвоени „полувълнови“ диполи /по около 150 ома/ за 37 канал без усилвател. Височина на антената от земята: 0,4 м. /бях я сложил на рибарско столче/.
kozl - майстор
пет май 17, 2019 8:21 pmfbr написа:
Тази също не е лоша. ИзображениеВ емага за 16.20
Гледам че ги поставят хоризонтално. Трябва да се спомене че вече се поставят вертикално. Т.е. пръчките му да сочат небето и земята.
Аз вече я монтирах и пробвах. Тука с нея става и без усилвател. Относно обърнатия монтаж явно са мислили по въпроса, че има направени отвори за местене на скобите, обаче кабела излиза настрани, а не отдолу, което ме притеснява, но за сега така.
lecki - специалист
пон май 20, 2019 5:00 pmFM STEREO написа:
И тия от телевизиите изпростея яко 😁 "Хуявей" 😁
:lol: :lol: :lol: Абе бъзикат се... майтап да става :lol: :lol: :lol:
самоход - специалист
ЧНГ девойки и юнаци!
Няма ли някой да се захвали с ново достижение? :)
tzetz009 - специалист
съб яну 11, 2020 9:13 pmсамоход написа:
ЧНГ девойки и юнаци!
Няма ли някой да се захвали с ново достижение? :)
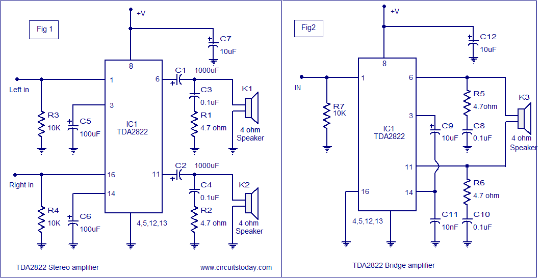
:) За много години , ама "целите" малко се видоизменят . Наскоро от обекта докопахме незащитен рутер в Русе и слушаме безплатно интернет радиа (и на определено място гледаме HBO в почивките :-D ) . Сигнала е слабичък , но има оправия . Музичката е на цената на телефон втора 'потреба и 10 метра ТЧП-жица и Осилвател с TDA2822 по мостова схема захранена с литиево-полимерна батерия 4,5Ah !

:partyman: :partyman: :partyman:
самоход - специалист
Ми браво, щом ви е ОК ...... :)
petromaniq66 - специалист
Напредък, амааа.... с г@за напред :-D, добре че не е ТДА в щрангова схема, че тогава какво ли щяха да пуснат от завод "полимери" или оргахим(н)?
tzetz009 - специалист
съб яну 11, 2020 11:52 pmpetromaniq66 написа:
Напредък, амааа.... с г@за напред :-D, добре че не е ТДА в щрангова схема, че тогава какво ли щяха да пуснат от завод "полимери" или оргахим(н)?
:? Ти , с'я WEB-аваш ли се ?!? Я , прочети на чертежа долу в дясно какво пише за съответната схема , или да ти го преведа от ингилизки и да ти го обясня как функционира подобна "джуджафка" !!!
Прикачен файл:
TDA2822-amplifier-circuit.png
TDA2822-amplifier-circuit.png (37.83 KиБ) Видяна 4843 пъти
:partyman: :partyman: :partyman:
FM STEREO - специалист
Малко да се посмееме :-D
hidrazin - майстор
вт апр 14, 2020 8:59 pmFM STEREO написа:
Малко да се посмееме :-D
Абе то хубаво ама с какво да се посмеем??? Някакъв си празен пост... Какво му е смешното??? :?
:partyman:
  • 1
  • 30
  • 31
  • 32
  • 33
  • 34
  • 35

Тема "Ефирна цифрова телевизия" | Включи се в дискусията:


Сподели форума:

Бъди информиран. Следвай "Направи сам" във Facebook:

Намери изпълнител и вдъхновения за дома. Следвай MaistorPlus във Facebook: