• 1
  • 2
  • 3
  • 4
  • 5
  • 8
Всичко за дърводелството
ZEDYCUS - майстор
Отварям една тема за възстановяване в работно състояние и малки бъдещи подобрения на бг банциг БК150. Общо взето е любителска машина, горната рамка е от ламарина 2мм огъната на П, с възможност за рязане до 150мм дебелина, с двигател 1,1 кв-2900оборота. Лентата е дълга 2240мм( с доста ровене успях да намеря размера) Взех го преди две седмици сравнително евтино от Продавалника(OLX), бонус беше, че е близо до Пловдив на 20км, а и цената само 150лв. Ще калкулирам парите които ще вложа за подновяването и накрая ще драсна чертата :) Да имате напредстава за цените, преди да се заемете с нещо подобно..

По обява пишеше, че е почти нова и малко работила, и че има поставка за местене. При огледа се оказа, че поставка няма, на колелата липсва бандажа, горното колело не се стягаше към паразитния вал и беше превъртяло, лента нямаше, дадената ми не беше за този банциг. Поне двигателят и контактора му работи, ремъците са здрави, плота е оригиналния, почти не е износен- от два пластта гетинакс 1мм залепен върху шперплат е. Няма луфтове по захващането.

Направих един списък какво трябва да се направи и започнах да действам днес.
1. Смяна лагери- два горе и два долу на ремъчната шайба- размер 6205RS(52/25мм) -цена 15лв словенски взех.(един имаше останал)
2. Направа на канал за шпонка на вала и канал върху колелото- оставих ги при стругарите, до петък ще са готови. Взех ги в петък-цена 5лв.
3. Направа на стойка с колела за основа- винкели от белканто-40х40 х4мм-10м за 25лв, колела 20лв за 4 броя.
4. Направа на бандажи на колелата- чакам отговор за размер на плосък ремък( или в краен случай, гума от печатна машина, залепена с хелмитекс)Поръчах и взех лентови ремъци по размер 935х25- за 2 броя 57 лв :rolleyes: ръснах се здраво.
5.Водачи за лентата с лагери ........
6. Намиране на ленти- пратих запитване до Технолес това е отговора-
Цената на банцигова лента 15 х 0.5 / 6, на дължина 2240 мм, готова
за работа, е 6.76 лв без ДДС.
Цената на банцигова лента 20 х 0.6 / 8, на дължина 2240 мм, готова
за работа, е 6.98 лв без ДДС.
М
7. Стабилизиране на рамката с П профил, ако се наложи :? ........

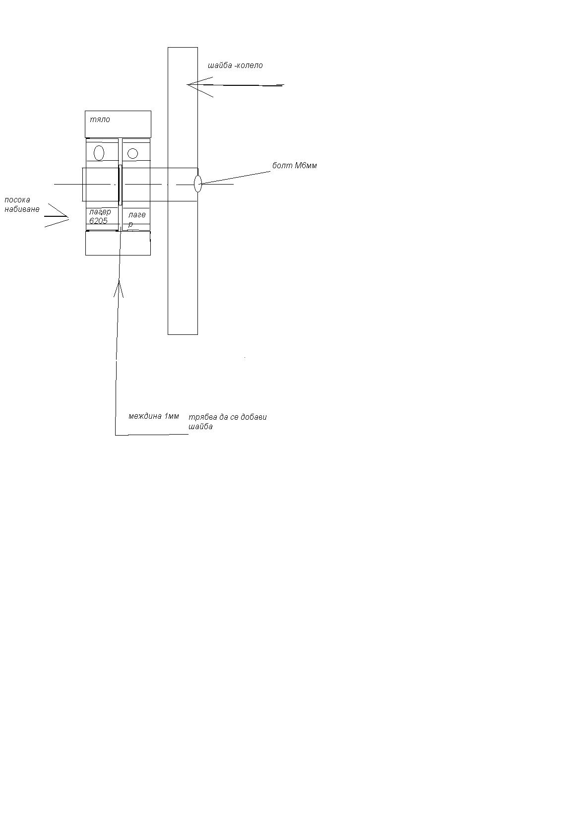
При разглобяването на горното регулиращо колело установих, че вала е блокирал и не се движи. По тая причина колелото 30см алуминиева отливка, е превъртяло . Инженерите не са предвидили шпонка и канал между колелото и вала и няма как да го застопориш и стегнеш болта, който затяга колелото.

При избиването на лагерите с обикновена двураменна скоба установих, че лагерите са здрави без луфт, но при фабричното им набиване заедно с вала горните черупки не се допират и единия лагер е бил под напрежение, което го е блокирало, това ще го оправя с дистанционна шайба, малко по дебела от засечката на вала. Единия лагер се набива от ляво другият от дясно. После целият възел се набива с преса в тялото, след това се застопорява със зегерка, аз ще го набивам със скобата.
Ще покажа процеса като стигна дотам. Засега това са снимките на разглобените части, ще добавям по късно новите като започна сглобяването. :partyman:

Прикачен файл

DSC05113.JPG

Прикачен файл

DSC05115.JPG

Прикачен файл

DSC05116.JPG

Прикачен файл

DSC05119.JPG

Прикачен файл

схема.JPG
схема.JPG (52.2 KиБ) Видяна 5488 пъти
Последна промяна от ZEDYCUS на нед апр 27, 2014 9:46 pm, променено общо 1 път.
griffin - майстор
зедекус на мойто банцингче лагера е на самото колело и е само един. лентата е 1400мм някъде няма ли да е по лесно. то сигурно е касно де а и конструкцията ти може би не го позволява но гледайки чертейа каква е идеята там да има 2 лагера.
ZEDYCUS - майстор
Здравей. На райдъра и на него е с едно лагерче на колелото, а остта е неподвижна и е захваната за механизма за накланяне на колелото. На този вала е подвижен в тялото(на снимката квадратното железо), а колелото е неподвижно(при мен е превъртяло) завито за вала. Цялото тяло с колелото се монтира на две оси в механизма за опъване и накланяне на колелото , ще снимам утре и него, забравих днес. Ако е само един лагер ще има страничен луфт, а така е на конзола. :partyman:
griffin - майстор
По принцип има едни ролкови лагери които са широки поне по малкото ми познания по механика, снимките ше поуяснят нещата успех в борбата :-) ще следя какво правиш че ми е интересно, ако искаш питай модовете да ми делнат мненията да не разводняваме темата
ZEDYCUS - майстор
Изображение
От този вид ли? Незнам как се водят като означение и дали ще отговарят диаметрите и дължината на леглото. Не ми се дават пари за други лагери и за още струговане, фрезоване ако не става. На свалените си пише НРБ, тогава това са имали това са сложили. :-D

Всъщност намерих онлайн подобни малко по дълги, но със същите диаметри, но доста скъпи - 1 бр е колкото 3 които взех. :partyman:
http://www.lagerite.com/ceni/27-1189/%D ... 20037.html

Днес заварих и изшлайфах заварките на основата за банцига. Стана с размери височина с колелата 52см, горе е 38х70см, долу е с размер 60х70см за стабилност.
Остава да монтирам колелата и една ръка сребърен феролит. Снимах и целия механизъм за регулиране на горното колело. :partyman:

Прикачен файл

DSC05150.JPG

Прикачен файл

DSC05154.JPG

Прикачен файл

DSC05155.JPG

Прикачен файл

DSC05156.JPG

Прикачен файл

DSC05157.JPG
ZEDYCUS - майстор
Стойката е готова, с една ръка ср. феролит. Смятах общата височина на основата и височината до плота на банцига 88см, горе долу като стандарта на кухните. Да не се навеждам като режа нещо. :partyman:

Прикачен файл

DSC05160.JPG

Прикачен файл

DSC05163.JPG
ZEDYCUS - майстор
Взех и монтирах бандажите на водещите лентата колела. Направиха ми ги по размер от лентов ремък, скъпо излезе-57лв.
Тъй като бяха малко по дълги се наложи да навия на колелата изолирбанд, при навиването се получи(без да искам :-D )лека бъчвообразна форма на колелото. Тъкмо лентата ще се стреми да застане в най високата точка. Залепих ги с хелмитекс, не чаках да засъхне преди да ги опъна на колелото.
На механизма за накланяне на горното колело сложих пружини да обират луфта между подвижния вал и шейната.
На последната снимка показвам начина(нямам преса и използвам скобата като такава) на набиване на сглобената ос в тялото, между лагерите има шайба 1мм и външните черупки опират една в друга.

Прикачен файл

DSC05165.JPG

Прикачен файл

DSC05170.JPG

Прикачен файл

DSC05195.JPG

Прикачен файл

DSC05197.JPG

Прикачен файл

DSC05198.JPG
ZEDYCUS - майстор
Набиването на първия лагер мина добре, като потъна част от втория лагер, скъсах болтовете на скобата за пръв път(три пъти се късаха :lol: ма китаеца е виновен, сложил 5мм болтове, вместо поне 6мм) накрая успях да ги донабия със зор и сложих зегерките. Колелото с механизма вече монтирани. Вала се върти стегнато, обяснявам си го с по малък допуск на отвора и лагера се стяга. С колелото се върти лесно, не затяга, предполагам ще се раздвижи по време на работа.

Прикачен файл

DSC05200.JPG

Прикачен файл

DSC05203.JPG

Прикачен файл

DSC05204.JPG

Прикачен файл

DSC05206.JPG

Прикачен файл

DSC05207.JPG
ZEDYCUS - майстор
Последно какво свърших сега в неделя. Монтирах горното колело с механизма за накланяне и сложих пробно лентата. Сравнително лесно нагласих сходимоста на колелата и на ръка завъртях лентата, центрова се по средата на колелата. После свалих долната главина за да и сменя лагерите. С нея ще иска внимание, че е от чугун и ще е крехка. Лошото беше, че неделята свърши и смяната ще почака. :-D
Основата с колелата пасна идеално и височината ще е добра за работа.

Прикачен файл

DSC05224.JPG

Прикачен файл

DSC05226.JPG

Прикачен файл

DSC05227.JPG
EDI - майстор
Идеално ти се получава. :partyman:
  • 1
  • 2
  • 3
  • 4
  • 5
  • 8

Тема "Възстановяване на БГ банциг БК150" | Включи се в дискусията:


Сподели форума:

Бъди информиран. Следвай "Направи сам" във Facebook:

Намери изпълнител и вдъхновения за дома. Следвай MaistorPlus във Facebook: