• 1
  • 2
  • 3
  • 4
  • 5
  • 9
Водни помпи, хидровори, ВИК, канали зация и др.
bisoft - специалист
Здравейте,
Имам такъв проблем : на вилата си нямаме постоянно вода в инсталацията и затова се наложи на направя малка доработка : инсталирах съд за чиста вода 750л., който се пълни след водомера от централната инсталация. След това по линията монтирах възвр.клапан и естествено фидрофорна система с електронен пресостат. По-късно се наложи да купя и разширителен съд 24л., с който компенсирам хидравл.удар при вкл.на помпата. Всичко до тук добре : работи чудесно вече няколко седмици с едно неудобство. НЯМАМ ИНФОРМАЦИЯ до-къде е стигнала водата в съда, понеже от нея се и полива, освен чрез постоянно отваряне на капака, което ми омръзна. На 2 пъти ми се случи да изпразня напълно бидона в неподходящ момент и да стоя ден, ден и половина без вода ??
Въпросът ми е как да направя, или закупя някаква нескъпа сензорна система за поне 4-5 нива на водата в бидона - ПРАЗЕН; 25% 50%; 75% 100% с евентуална индикация.
Някаква идея ? Благодаря предварително !!!
инж.Бисер Алексиев
bou81 - специалист
с поплавък които да отваря крана за пълнене на съда
hygro - майстор
Може би поплавък от тоалетно казанче. Съдът винаги ще е пълен.
Чаро - Акълия
Имаше по нета разни нивомери, разтърси.
Вариант направи сам, е да сложиш поплавък с удължение, което да стърчи над бидона. Може даже да си разграфиш нивата с точност.
Друг вариант е нивомер за гориво от автомобил заедно с показателя. В магазините за част на Москвич , Лада, Ифа.. предполагам няма да струват много, а ще е нужно да удължиш рамото на поплавъка само. Е, и да напасваш малко.
Така ще можеш да сложиш индикатора където ти е най-удобно.
Последна промяна от Чаро на пон юни 22, 2009 7:46 pm, променено общо 1 път.
Стефан - майстор
Градски, сложи си поплавък. Но си направи и "нивомерно стъкло". Просто от дъното на бидона изведи по подходящ начин/ без пропуски/ един прозрачен маркуч. Прикрепи го към някаква летва във вертикална посока, разграфи го, и си готов.
bisoft - специалист
с поплавък които да отваря крана за пълнене на съда

ОТГОВОР :
пояснявам по-нататък - поплавък имам много хубав двукамерен с много голяма надежност на изключване. Той ми пълни съда и евентуално на него мога сложа микропревключвател, но това решава само едното ниво на информация - 100%. Мислех с няколко поплавъка на различна височина, но превключвателите ще са във вода, което не е желателно. Мислех с оптична-двойка инфрачервени ... имам ги - дистанционно горе над нивото на 100% вода - но ми се вижда сложно конструктивно ... аз съм радиоинженер и по принцип би трябвало по-лесно да направя някое електронно решение ...
Бисер
bisoft - специалист
Градски, сложи си поплавък. Но си направи и "нивомерно стъкло". Просто от дъното на бидона изведи по подходящ начин/ без пропуски/ един прозрачен маркуч. Прикрепи го към някаква летва във вертикална посока, разграфи го, и си готов.


За Стефан ... не можах да схвана много много идеята, но все пак благодаря. Искам да допълня бидона НЕ Е ПРОЗРАЧЕН - тъмно син е и както тази неделя поставих на 35 см над капака му покрив от ондолин ... единствено остава решението на някаква "джаджа" вътре в бидона, която да дава информация отвън за височината на водният стълб ... например: 5 светодиода най-долният червен после 3 зелени и накрая да кажем жълт за 100%. Така си мислех отначало, но вътре какво да сложа, по-просто, че да ги командвам ?
Бисер
lenko71 - специалист
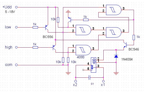
Тази схемичка сработва когато нивото падне под ниво low и изключва над ниво high. Електрода представлява три изолирани проводника със съответните дължини за нивата. Ако мислиш че можеш да се справиш с това, мога да ти спретна схема за това което ти искаш( макар че не разбирам за какво ти е да мериш няколко нива).

Прикачен файл

Clipboard.jpg
Clipboard.jpg (45.53 KиБ) Видяна 8098 пъти
bisoft - специалист
lenko71 :
Тази схемичка сработва когато нивото падне под ниво low и изключва над ниво high. Електрода представлява три изолирани проводника със съответните дължини за нивата. Ако мислиш че можеш да се справиш с това, мога да ти спретна схема за това което ти искаш( макар че не разбирам за какво ти е да мериш няколко нива)... следва схема


Благодаря ти Ленко71, ти си най-близо до истината ако става въпрос за електронно решение и схемата ти е интересна! Както виждам тя е предназначена за управление на някакъв старт-стоп механизъм ... помпа например, но няма значение; Разбира се, че може и ще трябва да се модифицира тъй като е предвидена за 2 нива горно и долно и ще работи на тригерен принцип - включено/изключено. В тази и подобни схеми са ми най-интересни надежни ел.вериги от входните сензори до преобразователите на нива лог.0/лог.1, дори и в CMOS изпълнение. От там нататък мисля, че мога да се справя и да си спретна схемка както ми е нужно. Ако ще е напълно електрическо решение необходима ми е само СХЕМА С НАДЕЖДНИ СЕНЗОРИ.
В твоята схемка интересното обаче е да не се случайно "възбуждат" базовите преходи на BC556 на входа, тъй като "висят", разбирам заради малкият необходим базо-колекторен ток на отпушване през голямото съпротивление на водата. Колко смяташ е усредненото съпротивление на водата при нормални условия и необходимо ли е да се поставят по 2 електрода (маса и активен) на съответното ниво (ако има повече от 2 нива) и какво разстояние м/у тях би трябвало да има ... не съм правил такива експерименти. Много благодаря за съдействието !!!
Бисер
bisoft - специалист
cacho :
Имаше по нета разни нивомери, разтърси.
Вариант направи сам, е да сложиш поплавък с удължение, което да стърчи над бидона. Може даже да си разграфиш нивата с точност.
Друг вариант е нивомер за гориво от автомобил заедно с показателя. В магазините за част на Москвич , Лада, Ифа.. предполагам няма да струват много, а ще е нужно да удължиш рамото на поплавъка само. Е, и да напасваш малко.
Така ще можеш да сложиш индикатора където ти е най-удобно.



ОТГОВОР :
Мислил съм за подобна идея - от резервор на автомобил или даже просто автомат от тоалетно казанче, даже си купих последното, малко по-дълго от обикновените 35см но не е достатъчно ... Бидонът е 76см Х 76см Х 135см ... пълни се до около 715л. на височина 118см=100% - точно там изключва автомата. Необходимото измерване на водният стълб е около 100см. Това означава, че ако е механичен измерител, той трябва да е дълъг не-помалко от 100см за да обхваща 20-25% отдолу - до 100% горе ?! Освен това надявам се, че разбирате колеги, индикацията ми е нужна повече за оставащата вода под 50%, тъй като "скоро свършва" и по-малко важно е когато е над 75% ?! Разумно е дори да е разбита така : 15% ; 30% ; 60% ; 100% ...
Имам някъде стар новометър за бензин от Рено-5 - той е дълъг около 25-30см и е направен спираловидно на 3 нива за да компенсира загубите на мех.индикатор на таблото. Работата е там, че тези нивомери разчитат на нисък и широк резервоар, каквито са на автомобилите под задната седалка, а моя е повече висок от колкото широк ?!
Благодаря за съдействието !!!
Бисер
  • 1
  • 2
  • 3
  • 4
  • 5
  • 9

Тема "Как да измервам съдържанието на бидон 750л." | Включи се в дискусията:


Сподели форума:

Бъди информиран. Следвай "Направи сам" във Facebook:

Намери изпълнител и вдъхновения за дома. Следвай MaistorPlus във Facebook: