• 1
  • 2
  • 3
  • 4
  • 5
  • 10
Напишете въпрос свързан със санирането.
8180 - майстор
Снощи в темата за Неопор обещах да пусна тази кратка методика.
Позволявам си да отворя нова тема, а модераторите да и намерят подходящо място.

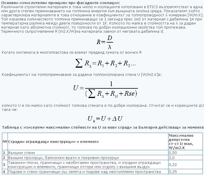
Пресмятане на Коефициента на топлопреминаване (К или U ) - W/(m2*K)

K = 1/Rk
Rk = 1/ALFAi + Rл + 1/ALFAe


1/ALFAi - съпротивление на топлопредаване на вътрешната повърхност на строителния елемент
1/ALFAe - съпротивление на топлопредаване на външната повърхност на строителния елемент
За ВЪНШНИ СТЕНИ (за под, таван, покрив са други):
1/ALFAi = 0.13
1/ALFAe = 0.04

Rл = Rл1+Rл2+Rл3+.....
Rл1 - термично съпротивление на първия слой, Rл2 е следващия слой и така нататък
Rл1=d1/ламбда1, Rл2=d2/ламбда2......
d - дебелината на слоя в метри
ламбда - коефициент на топлопроводимост на на съответния материал - W/(m*K).

Ориентировъчни ламбди за някои материали:
1. Гипсофазер - 0,3
2. Гипсокартон - 0,21
3. Стъклена вата - 0,033-0,045
4. EPS - 0,035-0,042
5. XPS - 0,028-0,034
6. НЕОПОР - 0,030
7. Зидария от кухи тухли - 0,52
8. OSB - 0,13
Тани - модератор
Не знам откъде си взел формулата и стойностите на алфите , но няма вариант по тази формула за К над 0.030588235 , просто няма! Или аз съм на онова по-долното ниво от начинаещ
:-D :-D :-D
8180 - майстор
Защо бе, Тани.
Одеве изкарах дебелини за зададеното от теб К=0,25.
Пробвай пак, че нещо днес ми омръзна. Ще погледна да няма някоя грешка, ама ставаше и съм доста близко до данните на BASF за Неопор.

Както казах, преди 2 год. ми ги даде един любезен форумец формулите и алфите. После съм ги сравнявал и със заверен проект ОВИ.
Преди няколко дни (в темата за отплението с духалки) дадох линк към една книжка на руски - мисля (80%), че ги има и там.
http://www.mensh.ru/files/heat_loss.djvu
Тани - модератор
Ами сметни само до тук!


Rk = 1/0.13(ALFAi) + 0(Rл )+ 1/.04(ALFAe) =7.692307692
+ 0 + 25 =32.69230769

K = 1/32.69230769 (Rk) = 0.030588235


От тук нататък Rk само може да расте , защото няма отрицателни Rл , а когато Rk разте К пада , така че максималната стойност на К по тази формула е 0.030588235

За мен тази формула е АБСОЛЮТНО НЕВЯРНА!

По нея ако сложа един найлон за стена, ще има К по-малко от 0.030588235 :-D :-D :-D
8180 - майстор
Не обичам и избягвам АБСОЛЮТНИТЕ неща. :sad:

Rk = 1/ALFAi + Rл + 1/ALFAe = 0,13 + Rл +0,04 = 0,17 + Rл ........ :)

1/ALFAi = 0.13
1/ALFAe = 0.04

Допусках, че тук се литкаш, ама не можах да получа твойта цифра и си затраях.
Приятна вечер и да не смяташ цяла нощ, ей :)
Тани - модератор
:-D :-D :-D

а обвиняваш другите в заблуда!

дал си ми направо 1/коефицента , а не самия коефицент :-D

е не че аз се загледах де! Сега е по реално !

А за сметките цяла нощ - споко, аз съм мързелив човек и мразя да смятам! Та за това пресмятането на стена с 5 материала ми отнема 20 секунди! След това смяна на една от стойностите - 1 секунда до резултата! Та установих, че това U в таблицата е само за изолацията , но довечера ще правя по задълбочени анализи!
8180 - майстор
Сори, така са ми го дали хората и на мен.
Ще очакваме ПРАКТИЧЕСКИ изводи от заниманията.
bialk - специалист
Наскоро направих вътрешна изолация на помещение от 15 кв .м.
Може ли някой да ми помогне в пресмятане на топлинните загуби през стените и тавана.
1. Северна стена - 4,6 м х 2,5м - 11,5кв.м , плътна тухла 25 см плюс мазилки /вътрешна и външна/ 6 см. Изолирах я с 8 см вата Изовер 0,043
2. Северозападна стена 3,5м х 2,5м = 8,75 кв.м на която има прозорец ПВЦ 2,7 квм - 8,75-2,7 = 6,5 кв.м. Плътна тухла 25 см , мазилки 6 см - изолирана с 8 см вата 0,043
3. Вътрешни стени 9 кв.м + 11 кв.м = 20 кв.м , плътна тухла 25 см , мазилка 6 см изолирани с 5 см вата 0,042
4. Таван 15 кв.м - бетонна плоча 12 см,мазилка 2 см, изолиран с 5 см Стиропор 0,040

Значи по формулата стигнах до тук :

1. и 2. Северна стена и северозападна стена
RL = 0.0125/0.21 /гипсокартон/ + 0,08/0,043 /вата/ + 0,25/0,60 /тухла/ + 0,06/0,1 /мазилка/ = 0,0595 + 1,8604 + 0,4166 + 0,04 = 2,9365
Rk= 0.13 + 2.9365 + 0.04 = 3.1065
K = 1/3.1065 = 0.3219

3. Вътрешни стени
RL = 0,0125/0,21 + 0,05/0,042 + 0,25/0,60 + 0,06/0,1 = 0,0595+ 1,1905 +0,4166 + 0,04 = 1,7066
Rk = 0.13 + 1.7066 + 0.04 = 1.8766
K = 0.5328
4. Таван
RL = 0,12/1,8 /бетон/ + 0,05/0,040/стиропор/ + 0,02/0,1 /мазилка/ =0.0666 + 1.25 + 0.2 = 1.5166
Rk = 0.13 + 1.5166 + 0.04 = 1.6866
K = 1/1.6866 = 0.5929

5= За прозореца - четири камерен - двоен съклопакет - коефициента мисля че е 1,9

Как да продължа за да изчисля топлинните загуби след като имам К и площта в кв.м.
prascho - майстор
Предполагам, че Rsi и Rse отговарят на дадените два коефициена???

1/ALFAi - съпротивление на топлопредаване на вътрешната повърхност на строителния елемент
1/ALFAe - съпротивление на топлопредаване на външната повърхност на строителния елемент

Прикачен файл

koef_toplopreminavane3.jpg
koef_toplopreminavane3.jpg (58.65 KиБ) Видяна 47426 пъти

Прикачен файл

koef_toplopreminavane2.jpg
koef_toplopreminavane2.jpg (81.68 KиБ) Видяна 47426 пъти

Прикачен файл

koef_toplopreminavane.jpg
koef_toplopreminavane.jpg (93.36 KиБ) Видяна 47426 пъти
Последна промяна от prascho на съб апр 05, 2008 12:08 pm, променено общо 2 пъти.
prascho - майстор
Ако използвам графитен стиропор това ли се получава реално?? Какво е значението на коефициента на топлопреминава. Количеството топлина, което преминава през площ 1 м2 за една секунда при наличната дебелина и разлика в повърхностите 1 келвин ????????

Предполагам трябва да се добави и лепиления слой, като лепилото го дават с ламбда 0.8 но то е около 40% останалото е въздух и би трябвало крайния коефициент да падне!!

Прикачен файл

koef_na_toplopreminawane1.jpg
koef_na_toplopreminawane1.jpg (30.23 KиБ) Видяна 47423 пъти
  • 1
  • 2
  • 3
  • 4
  • 5
  • 10

Тема "Пресмятане на Коефициента на топлопреминаване (К или U )" | Включи се в дискусията:


Сподели форума:

Бъди информиран. Следвай "Направи сам" във Facebook:

Намери изпълнител и вдъхновения за дома. Следвай MaistorPlus във Facebook: