Място за идеи и желания за проектиране и изработка на готови проекти.
Pandurko - специалист
Здравейте, напоследък разполагам с безкрайно свободно време и съм захванал една интересна задачка, която ми се върти в главата от много време. И понеже това май е единствения жив форум по темата в бг, та реших да споделя опита и грешките си.
Та идеята ми е да подкарам, с образователна до някъде и практична цел, контролер за стъпков мотор с възмжност за работа и с постояннотоков четков мотор.
Като начало смятам да е със следните параметри.
Захранващо напрежение - 35 до 40в , едно единствено
Ток през товара - до 5А, с възможност за регулиране
С входове за стъпка и посока, възможност за вкл. на енкодер
Да е универсален , т.е. да може да работи с широк диапазон от двигатели.
При евентуален успех с така заложените параметри с подмяна на някои елементи и дребни промени да се достигне до по-сериозни мощности 100в/10
Имам представа от сложността на задачката, но пък в това е кефа
Всякакви градивни коментари и критики се приемат.
Pandurko - специалист
Разделил съм задачката на няколко отделни модула. Ще я правя на Протел. Така и не можах да подкарам симулатора. Ако някой може и му се играе ще се радвам да сподели.
Като начало това смятам да е Н моста.
Ще има 2 еднакви за 2 намотки на стъпковия двигател.
Токовия сензор е в сорсовете на ниската част, защото е най-евтино и лесно. Вероятно ще даде проблеми с паразитните индуктивности на резисторите.
Гейтовите вериги са усложнени за подобряване на фронтовете, но при проектиране на платката е по-добре да има място и да са пропуснати елементи отколкото да има необходимост, но да няма място.
Транзисторите ще са най-обикновени IRF540 , диодите за свободен ход SR580 - Също евтини шотки диоди.
И по принцип идеята ми е всички елементи да са евтини и в продажба. Без поръчки и доставки от края на света. Е до колкото е възможно :)
Прикачен файл:
Hbridge.JPG
Hbridge.JPG (102.82 KиБ) Видяна 7988 пъти
shulio - специалист
Ако добавиш и микростъпков режим за стъпковите двигатели поне 10 микростъпки, ще се получи найстина супер контролер. И намаляне на тока когато няма сигнал за стъпки да кажем 2 секунди.

Няма да мога да помогна, защото не разбирам от проектиране на електронни изделя, но ще следя темата с интерес.
Pandurko - специалист
Микростъпки ще има разбира се. Но не толкова за увеличаване на резолюцията, колкото до по-плавното управление. Микростъпките са хубаво нещо, но като всяко хубаво нещо имат лоши последици. И това е драстичното намаляване на въртящия момент. В тази статия са показани проблемите с микростъпването :)
http://www.micromo.com/microstepping-my ... ities.aspx
MrMurdjo - майстор
По скромното ми мнение тази статия и цитираните данни се отнасят за т.н. holding torque - задържащ въртящ момент на спрян под товар двигател, а не действителното намаляване на въртящия момент при движение.
Pandurko - специалист
Удържащия момент винаги е най-големия момент, който може да създаде мотора. Ако той намалява в междинните позиции, какво остава за случаите на въртене с високи обороти.
alien - специалист
от личен опит мога да споделя - крайния резултат като въртящ момент не намаля чак толкова драстично, но плавното въртене с микро стъпки дава голям + срещу резонанса, където проблемите са много по големи, и мотора се държи много по стабилно и в крайна сметка понася по голямо натоварване, за съжаление обаче гарантираната точност си остава цяла стъпка
MrMurdjo - майстор
Всичко е въпрос на компромис. И на възможности на контролера да се справяя с токовите и индуктивни характеристики на даден конкретен мотор..
Ето тук интересна тема, прочети мнение номер 7. Мисля, че човекът знае за какво говори.
http://www.cnczone.com/forums/stepper_m ... _have.html

Аз не съм задълбавал в теорията, повече съм като майския бръмбар ли беше, дето според аеродинамиците той не би трябвало да може да лети, обаче понеже не е учил аеродинамика, си хвърка щастливо. :) В смисъл, че практически съм пробвал и едното и другото. Практическата разлика при мен е незначителна, като максимално възможни обороти на моторите, респ. линейна скорост на осите, за сметка на това няма резонанси и бучене, работят тихо и стартират и спират плавно. И това ме устройва.

До тук видяхме идея за мощното крайно стъпало. А каква е идеята за неговото управление?
Pandurko - специалист
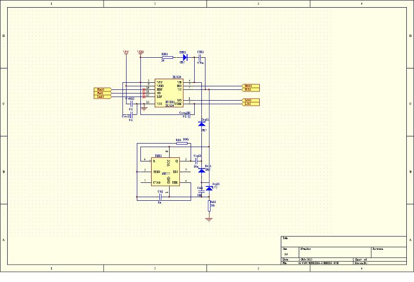
Това е следващото стъпало - драйвер за гейтовете. С IR2110 - понеже е относително евтин и прост. Има една подробност при ползване на бътстряп стъпало. При стъпков мотор времето между отделните стъпки може да е огромно(секунди и повече) а кондензаторът подържащ горното рамо трябва да подържа напрежението на гейта през цялото време. Решението го намерих в забележките при приложенията на IR2110 на "Международни изправители". Един генератор напомпва постоянно кондензатора до като горното рамо е отпушено и това може да продължи безкрайно. Естествено при ШИМ тази добавка не е нужна. просто може да се подбере кондензатор достатъчно голям за да удържи гейта за максималното възможно време

Прикачен файл

Gate Driver.JPG
Gate Driver.JPG (58.27 KиБ) Видяна 7919 пъти
Pandurko - специалист
Аз естествено не съм специалист и дори не съм учил електроника. Просто ми е хоби.
Човекът в онзи пост наистина е прав за моментите при въртене с обороти около резонансните. Ако разложим правоъгълните импулси по фурие, третия и по-високите нечетни хармоници обикновено са в противофаза с основния. Или с други думи те се опитват да завъртят вала наопаки на основния. От там идва намалението на сумарния момент. Особено в областите на резонанс на нечетните хармоници. За това си мисля че микростъпването е хубаво нещо, но за да се елиминират тези проблеми и реално да се увеличи момента и намали шума. А не за да искаме хиляди стъпки на оборот.

Тема "Проект на мощен контролер за постояннотоков/стъпков двигател" | Включи се в дискусията:


Сподели форума:

Бъди информиран. Следвай "Направи сам" във Facebook:

Намери изпълнител и вдъхновения за дома. Следвай MaistorPlus във Facebook: