Място за идеи и желания за проектиране и изработка на готови проекти.
yangi - специалист
Днес отивам до Елимекса и накарах момичето да ми извади всички ферити. И се оказа, че го имали тоя тороид.

ФЕРИТЕН ПРЪСТЕН 20X10X7
Наличност на склад 0 бр.

Наличност в магазинната верига 3 бр.

Направо не вярвах те имат много магазини и точно в моя да ги има 2 ферита. Иначе все поръчвах това което е в склада, защото от магазинната верига не ми ги доставяха нещата. Взех един брой за проба. Притеснително е по-малкото сечение, но ще взема и 2рия стига с тоя да са добре нещата.
mityom - специалист
Колеги,мога ли вместо латр да използвам трансформатора на електрожена през товар за пробите с ниско напрежение,45-50в е според степента на ключа
АБВ потребител - специалист
С този ферит ще стане.Един е достатъчен.Но измери пак какво напрежение дава на входа на шим-а. :) Не съм гледал какво е максималното допустимо там.
Последна промяна от АБВ потребител на чет мар 15, 2018 10:07 pm, променено общо 1 път.
АБВ потребител - специалист
За проба на инвертор ли имаш предвид.Кажи някакви подробности,да стане ясно.От какъв електрожен?? :)Ако е през лампа някаква около 100w.може. :) Но шим-а и драйверите задължително с нормалното.
Последна промяна от АБВ потребител на чет мар 15, 2018 9:47 pm, променено общо 2 пъти.
АБВ потребител - специалист
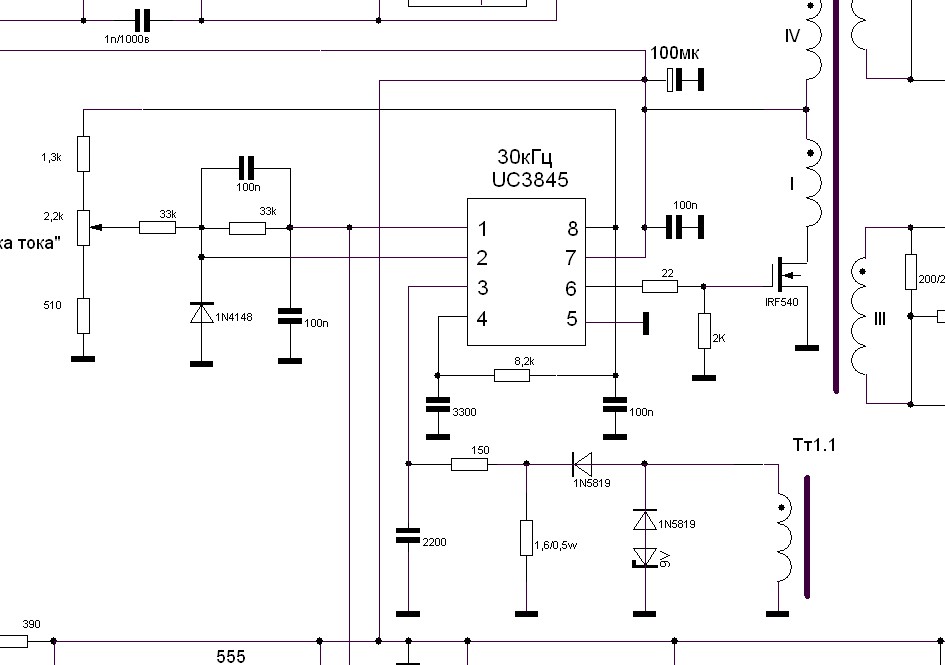
Ей къде го видя този генератор на ток незнам,и това долно и горно рамо. :-D А този усилвател на грешка какво прави там error amp. под осцилатора??? И това 1-во краче не се окъсява ,а служи за обратна връзка на същия усилвател,така работи по стабилно.И един съвет от мен ако позволиш.Ако искаш да станеш добър в нещо ,никога не казвай ,аз мога и аз знам.Когато си самоуверен винаги крачиш по тънък лед.Запомни го това :)

Прикачен файл

бармалей.jpg
бармалей.jpg (98.32 KиБ) Видяна 1604 пъти

Прикачен файл

3845.png
3845.png (76.93 KиБ) Видяна 1604 пъти
mityom - специалист
АБВ потребител написа:
За проба на инвертор ли имаш предвид.Кажи някакви подробности,да стане ясно.От какъв електрожен?? :)Ако е през лампа някаква около 100w.може. :) Но шим-а и драйверите задължително с нормалното.
Електрожена е някакво менте с 3 степени и малък траф със защита,като прегрее с 2-3 електрода и изключва
За шим-а си имам отделно захранване,само транзисторите за пробите искам да захраня
АБВ потребител - специалист
Как да ги захраниш? Това напрежение се подава на първичната,тоест прехода колектор-емитер ,на гейтовете е нормалното.И само през товар ,иначе тока ще скочи и ще ги опукаш.
yangi - специалист
mityom написа:
Колеги,мога ли вместо латр да използвам трансформатора на електрожена през товар за пробите с ниско напрежение,45-50в е според степента на ключа
Трябва да си пробвал силовия траф на празен ход през лампа 100W първо на ниско напрежение после на по-високо. Руснаците ползват 2 акумулатора на 12V (24V) при пробите за късо и товар. Ако имаш възможност започни така. Иначе според мен не е проблем да започнеш и с електрожен (не инверторен - обикновен). A за пробите за товар трябва да си направиш като за начало 1 ом съпротивление с голяма мощност, без диоди не включваш товара. Товара да е на вторичната част на трафа. При напрежение 50V ще имаш (50-1,4)х1,41=68,5V след електролитите. Или 68,5-3,2/3=21,7-1= ~21V амплитуда на напрежението на вторична част на имп. траф след диодите. При товар 1 ом амплитуда на тока макс. 21А. Правиш ограничението на ШИМа под тази стойност и гледаш дали се свива импулса.


Това е което мога да ти помогна.
yangi - специалист
АБВ потребител написа:
Ей къде го видя този генератор на ток незнам,и това долно и горно рамо. :-D А този усилвател на грешка какво прави там error amp. под осцилатора??? И това 1-во краче не се окъсява ,а служи за обратна връзка на същия усилвател,така работи по стабилно.И един съвет от мен ако позволиш.Ако искаш да станеш добър в нещо ,никога не казвай ,аз мога и аз знам.Когато си самоуверен винаги крачиш по тънък лед.Запомни го това :)

Ето за какво говоря:
Прикачен файл:
uc3845n.JPG
uc3845n.JPG (20.01 KиБ) Видяна 1570 пъти
yangi - специалист
Първо краче се укъсява от таймера 555 за да спре ШИМа.

Тема "Изработка на инверторен електрожен" | Включи се в дискусията:


Сподели форума:

Бъди информиран. Следвай "Направи сам" във Facebook:

Намери изпълнител и вдъхновения за дома. Следвай MaistorPlus във Facebook: