• 1
  • 75
  • 76
  • 77
  • 78
  • 79
  • 547
Място за идеи и желания за проектиране и изработка на готови проекти.
velsi написа:
Нещо се обърках с тези обороти и скорости. С коя програма управляваш мотора и какви стойности въвеждаш там. Това на видеото ми се струва бавно.
Проблема със скоростта вече е решен (или по-скоро разбрахме от къде идва). Оказа се че е от хубавия стар windows xp :). Утре ще направя тестове с прясно инсталирана ОС но днес като рестартирах машината и поспрях всички процеси мотора тръгна перфектно. Така че съм оптимистично настроен. Остава да допълним бройката на моторите до 3 и започваме да мислим върху конструкцията...
shulio - специалист
Аз купих и тороида.2х32 волта на празен ход по 16А всяка намотка.Удоволствието излезе 122 лева с доставката.Мисля да го сложа в отделна кутия като захранващ блок.Може да се ползва и за нещо друго,когато не се ползва машината.

А някой да знае колко ампера грец да търся за толкова голям ток.И какъв капацитет да сложа след него?
ELEMENTAL - специалист
Schulio, каква ти е консумацията на моторчетата?
shulio - специалист
4 мотора по 4.2А на 42V
ELEMENTAL - специалист
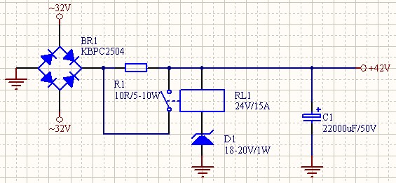
Грецовете трябва да са за поне 15А и напрежение 100V.Предлагам ти да използваш KPBC2504 (има ги в Комет).С метален корпус са, затова имат малко термично съпротивление.Грецовете трябва ЗАДЪЛЖИТЕЛНО да се монтират на охлаждащи радиатори с площ от около 1000кв.см всеки.Ако се използва принудително охлаждане площа им може да е по-малка.Конденазаторите трябва да са с капацитет около 22000uF (на канал).Използването на единични кондензатори с такъв капацитет не е за препоръчване, поради големия ток на пулсациите.Удачно е да се използват 5 конд. по 4700uF или 10 конд. по 2200uF вързани паралелно.Пробивното им напрежение трябва да е поне 50V.Поради големия начален ток в момента на включване не е зле да се сложи и "мек старт".
shulio - специалист
А така.А мек старт какво животно е :).Другото го разбрах и ще го направя ама мекия старт .....
ELEMENTAL - специалист
:arrow:

Прикачен файл

screen0001.jpg
screen0001.jpg (50.5 KиБ) Видяна 5403 пъти
shulio - специалист
Благодаря Елементал.Ще я изпълня схемата 1:1.Само за релето да питам.Тези 24 волта на 15А става въпрос за контактните пластини или за намотката?
ELEMENTAL - специалист
Контактните пластинки трябва да са за 15А.
И отново мълчание относно серво моторите, линейнитеенкодери които MACH3 -то позволява Тея работи да неса някаква таина.

emilvv Я кажи нещо повече за тоя 4ан серво контролер хубаво пишеш линка на оня форум ама поне се вясни тама.
постни някоя платка в PDF формат не да се чудим с кво да отваряме ония фаилове.помогни малко.
:?:
  • 1
  • 75
  • 76
  • 77
  • 78
  • 79
  • 547

Тема "CNC машина гравьор" | Включи се в дискусията:


Сподели форума:

Бъди информиран. Следвай "Направи сам" във Facebook:

Намери изпълнител и вдъхновения за дома. Следвай MaistorPlus във Facebook: