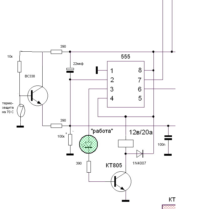
От каде ги купувате тези нормално отворени защити.Да с таймер 555 е схемата.Нарисувайми схемата с транзистора и съпрот.Аз имав такива,но са нормално затворени!
Място за идеи и желания за проектиране и изработка на готови проекти.
kalinvd1
- напреднал
1980 мнения в "Изработка на инверторен електрожен"
andro440
- майстор
- Мнения: 1020
kalinvd1 написа:От каде ги купувате тези нормално отворени защити.Да с таймер 555 е схемата.Нарисувайми схемата с транзистора и съпрот.Аз имав такива,но са нормално затворени!тази схема ...
Прикачен файл:
ScreenHunter_213.jpg (41.46 KиБ) Видяна 4284 пъти
избираш ,какви имаш и ,колко ти трябват ...нищо ,че според пансим -пиша пиян ....
тук е момента да му се извиня ,но той ....!ме подразни още в началото ,когато реших да правя електрожен .....и за това се държа така спрямо него -извинявам ти се !!! ,колега Пансим ,че ми каза да се откажа !!!! имам много идеи за термоконтрол ....
към калин -ако те интересува -скайпа ми е същия -андро440
kalinvd1
- напреднал
- Мнения: 37
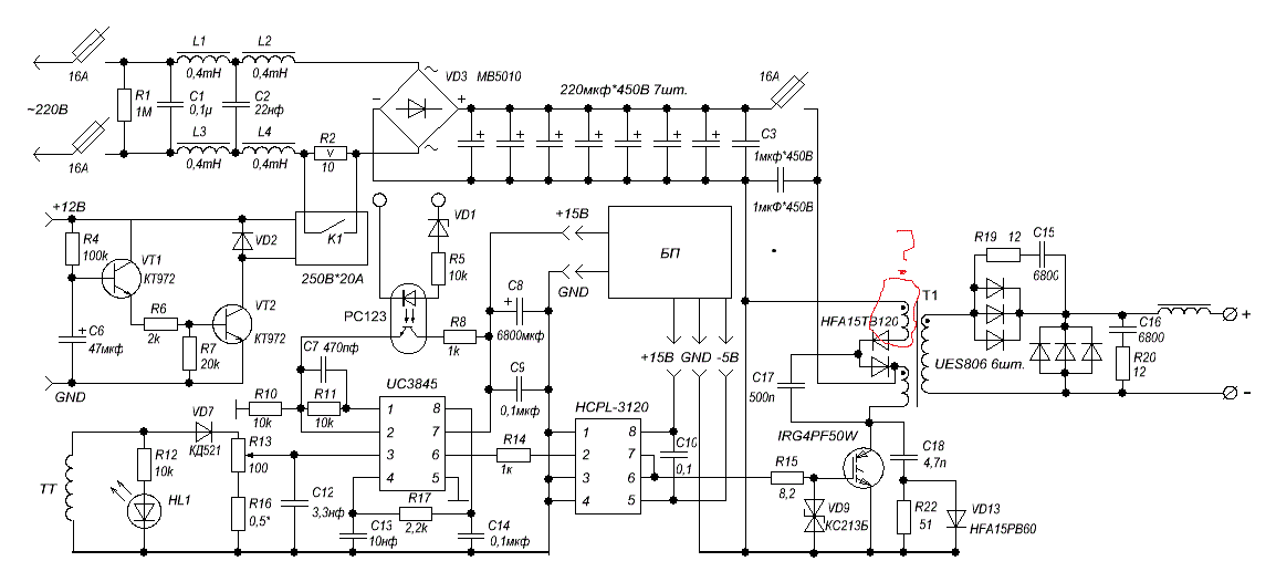
andro440 ,Благодяра ти за сехемата, направих горната с транзистора и намерих нормално затворени ,работи безупречно! Искам да питам за следната схема :
как се навива силовия трансформатор ,брой навивки и подредба на намотките-смисъл коя след коя се навива и най вече за тази която съм е оградил!
как се навива силовия трансформатор ,брой навивки и подредба на намотките-смисъл коя след коя се навива и най вече за тази която съм е оградил!
Прикачен файл
invert 22.gif (28.21 KиБ) Видяна 4248 пъти
pulsar
- специалист
- Мнения: 122
Навий го като си навил и предния, като въпросната навивка навиваш последна с по-тънка жица, например 1мм и със същия брой навивки като на първичната. С тази елементна база схемата ще заработи на 35kHz. За броя на навивките нека pansim да изчисли, ако може и с разяснения,че да ни светне и нас а не да ползваме разни калкулатори и постановки
Мисля, че колегата cvetanmu беше правил подобна, поне силовата част е същата.
Мисля, че колегата cvetanmu беше правил подобна, поне силовата част е същата.
Прикачен файл
160a.jpg (66.22 KиБ) Видяна 4228 пъти
pansim
- майстор
- Мнения: 1291
Щом искате - готово. Ще Ви "светна"
Това е еднотранзисторен правоходов преобразувател. Изчислява се точно така, както и предишната схема която Калин направи. Разликата е в размагнитващата намотка която е с еднакъв брой навивки с първичната. С този транзистор препоръчвам да не се повишава честотата над 30кХц.
Ето Ви и програма за смятане:
И да допълня - много е желателно да се поставят два транзистора в паралел. Един транзистор грее сериозно!!!
Това е еднотранзисторен правоходов преобразувател. Изчислява се точно така, както и предишната схема която Калин направи. Разликата е в размагнитващата намотка която е с еднакъв брой навивки с първичната. С този транзистор препоръчвам да не се повишава честотата над 30кХц.
Ето Ви и програма за смятане:
И да допълня - много е желателно да се поставят два транзистора в паралел. Един транзистор грее сериозно!!!
Тема "Изработка на инверторен електрожен" | Включи се в дискусията:
Сподели форума:
Бъди информиран. Следвай "Направи сам" във Facebook:
Намери изпълнител и вдъхновения за дома. Следвай MaistorPlus във Facebook:
Имаш нужда от подходящ професионалист за дома?
- Преустройство, ремонт и реновиране
- ↳ Вашите ремонти
- ↳ Кухня
- ↳ Баня
- ↳ Дневна
- ↳ Спалня
- ↳ Детска
- ↳ Градина
- ↳ Коридор
- ↳ Тераса и балкон
- Направи сам
- ↳ Направи сам
- ↳ Ремонтирай сам
- ↳ Къде е по-евтино?
- ↳ Дърводелство
- ↳ Ел. инструменти
- ↳ Металообработване
- ↳ Конкурс "Направи сам 2012"
- Строителство
- ↳ Всичко за вилата
- ↳ Къщи
- ↳ Саниране
- ↳ Хидроизолация
- ↳ Пасивни и нискоенергийни сгради
- Сухо строителство
- ↳ Окачени тавани
- ↳ Преградни стени и предстенни обшивки
- ↳ Сухи и повдигнати подове
- ↳ Декоративни елементи - колони, трегери, сводове и др.
- ↳ Всичко за гипскартона и гипсфазера
- Въпроси и Отговори
- ↳ Полезни съвети
- ↳ Автомобили
- ↳ Партньори
- ↳ Боядисване и Декориране
- ↳ Вентилация, климатици и термопомпи
- ↳ Водоснабдяване и канализация.
- ↳ Всичко за ремонта
- ↳ Електротехника
- ↳ Отопление
- ↳ Газификация
- ↳ Електроника и Схеми
- ↳ Газобетон
- ↳ От всичко по малко
- ↳ Компютри и периферия
- ↳ Уеб дизайн, PHP, MySQL, JavaScript, HTML..
- ↳ Мобилни устройства, GSM-и
- ↳ Нека се запознаем
- ↳ Recycle Bin
- Статии
- ↳ Практични решения
- ↳ Качване на снимки
- ↳ Какви статии искате?
- ↳ Готварство, туршии и зимнина
- ↳ Отмора и шеги
- ↳ От нищо нещо
- ↳ Не е за вярване
- ↳ Литература
- ↳ Връзки към Интересни сайтове
- Магазин
- ↳ Препоръки и Мнения за он-лайн магазина
- ↳ Крадeни инструменти !!!
