Място за идеи и желания за проектиране и изработка на готови проекти.
alien - специалист
dobrev написа:
Специално за тези, на които шпиндел и управлението му им идват скъпи е измислен KRESS-а.
на кой ще му дойде скъпо като са на една цена... :)

http://www.ebay.co.uk/itm/Kress-800-FME ... 338a6db956

http://www.ebay.co.uk/itm/WATER-COOLED- ... 35b7da49a8
edesign - специалист
на една цена защото ги търсите в ebay. Тук този модел крес е 275лв с фактура и ДДС и гаранция 2 години, а по курса за деня инвертора е около 400лв в ebay. Вярно разликата не е голяма но аз използвах точно този модел крес в продължение на 5 години непрестанна, ежедневна работа, не съм се занимавал с лагери и четки, просто го смених с нов пак същия. Върви със сертификат, че няма биене. След 5 години интересно е да сверим часовниците колко са изкарали китайските.
Спаркито е около 160лв но няма цанга 3,175 инча (поне не намерих такава за него), а и голям минус не му се регулират оборотите.
Balabanov - специалист
Хубав шпиндел излиза около 1000лв. имайте предвид че в ибей има доста не използваеми неща. Малко по на зад в темата съм качил едно клипче с китайски шпиндел биеше около 2мм :mrgreen:
alien - специалист
всеки си харесва нещо, и докато не пробва друго няма как да разбере
първо си бях харесал тези с дългата шийка, някакви шлайфове се водят, доста време работи, но в момента в който пробвах оберфреза и дългата шийка го пенсионирах на секундата :-D
после и аз имах предубеждения за китайския и го взех главно защото ми трябваха по-високи обороти, обаче останах приятно изненадан, не очаквах да има чак такава разлика, плюсовете на асинхронния не са само в липсата на четки, въпреки че го тормозя на 42000 не крес ами и мен ще надживее :) ако му правя нужната профилактика де... макар, че от както го сложих и го занемарих, все няма време....

иначе моя мотор го купих без инвертор, щото четох някъде, че китайските инвертори горяли, инвертора го взех отделно на наддаване, хем марков, хем по евтин и общо ми легна под 300 лв
на времето може да нямаше много избор, но от както поевтиняха асинхронните за сериозна работа не бих се двоумил повече, дори и по скъпо да е

а мотора се оказа от по хубавите модели, и това дето пишат germany лагери е ала бала, germany е марка китайски лагери, а не германски.... а аз имах късмет - моя дойде с лагери INA и даже истински :) от една специална високо оборотна серия която не се намира по магазините, ако искам точно същите само поръчка и по скъпи съответно... още се чудя как се е отпуснал толкова китаеца... :-D
но имаше една снимка из нета на шпиндел с лагери germany, бързо се разбили...

а за китайската стока по ебей доста съм накупил и смея да твърдя че е в пъти по качествена от това което се продава в бг по магазините, имам чувството че в бг се внася само брак...
не съм гледал клипа, но тези 2мм ако не е ударила машина, а пристигнал така по пощата - пейпал ти връщат парите, за това и китаеца малко внимава какво праща, нещо което в бг няма да се случи дори да си пазиш касовата бележка
Balabanov - специалист
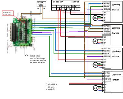
Относно схемата която колегата качи преди време

Изображение

Може вместо (-) обозначените PUL, DIR и ENBL да са вързани общо на маса да се пуснат +5 волта на + PUL, +DIR и +ЕNBL а -PUL, -DIR и -ЕNBL да се вържат на изходите на контролера! Или с две думи същото но инвърснато пак е правилно. Също така въпросните -5 волта са маса а не -5 волта защото има разлика. Също така са дали инфо, че управлението може да се захранва от USB-то на компютъра но не са дали спецификация на консумация съответно консумацията е минимална и може да се ползва стабилизатор от тип 7805.
Сега ще попитате защо не към USB-то а към захранване 7805:
Въпросният стабилизатор има защита от късо и би спестил възможни главоболия!
Balabanov - специалист
Също така копче номер 4 на драйвъра трябва да е на ON. То извършва следната дейност:
Когато е на ON и машината е включена в мрежата но не режете има напрежение до моторите и те не могат да се завъртят (демек не може да завъртите с ръка оста на мотора). А когато е OFF няма напрежение в стендбай режим до мотора и на практика той все едно не е включен!
dobrev - специалист
към Balabanov
След пробите с Цветомир се оказа, че вярното свързване е това.
Коригирал съм предния пост. Мое недоглеждане!!! :?
КОРИГИРАНА СХЕМА С ДРАЙВЕРИ DM860A
Това БП ПК е Блок питания персональнава компьютера - компютърно захранване.

Прикачен файл

DB25-1205%252520.png
Balabanov - специалист
Да колега същото съм го написал в по-предишния ми пост. Така е по-прегледно евала за труда.
Ето ви го нагледно от производитела:
http://mail20.abv.bg/app/servlet/getdat ... 8&ac=s&fn=
Относно компютърното захранване не е рентабилно.
1. Обемисто е.
2. Ще го ползвате на 10% от предназначението му.
3. Скъпо е ако е хубаво.
Аз ще си направя трансформаторче на 5 волта със въпросния стабилизатор.
STEPER - специалист
Трябва да се обръща внимание какви са изходите на самия контролер.
На фигурите са дадени двете състояния
При VCC = 5V, R не се поставя.
При VCC = 12V, R=1K.
При VCC = 24V, R=2K

Прикачен файл

2012_9_13_92362_222731.jpg
2012_9_13_92362_222731.jpg (39.62 KиБ) Видяна 3547 пъти

Прикачен файл

2012_9_13_38625_222913.jpg
2012_9_13_38625_222913.jpg (43.35 KиБ) Видяна 3547 пъти
Balabanov - специалист
Ако се събира от тук от там да но моите и на колегата са взети сет барабар с контролера.
Контролера е 5 волтов демек не се слага съпротивление!

Тема "CNC машина гравьор" | Включи се в дискусията:


Сподели форума:

Бъди информиран. Следвай "Направи сам" във Facebook:

Намери изпълнител и вдъхновения за дома. Следвай MaistorPlus във Facebook: