• 1
  • 37
  • 38
  • 39
  • 40
  • 41
  • 198
Място за идеи и желания за проектиране и изработка на готови проекти.
andro440 - майстор
pansim написа:
Ако пускането на захранване с мощност 10 вата Ви затруднява, то няма никакъв смисъл да се опитвате да пуснете заваръчен инвертор с мощност 5 киловата :partyman:
Замислете се... :idea:
Благодаря ти !
ivanj - специалист
pansim написа:
Ако пускането на захранване с мощност 10 вата Ви затруднява, то няма никакъв смисъл да се опитвате да пуснете заваръчен инвертор с мощност 5 киловата :partyman:
Замислете се... :idea:
:sad:
ivanj - специалист
pansim ровейки се из линковете от стр.19 попаднах на тази снимка как ще я коментираш.Мисля че идеята ми е добра да се използва захранване от лаптоп.

Прикачен файл

DSC01456.jpg
DSC01456.jpg (37.34 KиБ) Видяна 5176 пъти
pansim - майстор
И какво да коментирам? Всякакъв тип захранване може да се използува - въпроса е:
1. Какво искаме да постигнем.
2. Можем ли със собствени умения да го направим.
3. Има ли по-добър начин да постигнем целта си.
4. Икономическа целесъобразност на цялата галимация.
5. Надеждност на конкретното решение.
6. Безопасност на експлоотация на готовия апарат.

Сигурно има и много още ... съвет ако позволите:
Изберете си схема
преценете обективно своите знания
прочетете достатъчно литература / не форуми!!!/ по темата
започнете с реализацията, и ако има неясноти - задавайте конкретни въпроси
andro440 - майстор
.....И какво да коментирам?.......
Всякакъв тип захранване може да се използува -


започнете с реализацията, и ако има неясноти - задавайте конкретни въпроси[/quote]



колега ПАНСИМ-зададох конкретен въпрос при започната реализация -а Вие ми се изсмяхте ...за което ви благодаря ,не се заяждам -но ,аз не бих направал подобно нещо ако ви се наложи да търсите съдействие в моята област -на мен това ми е хоби/за електрониката говоря / и дали тръгнало или не /....много важно /. нито ти искам пари за части ,нито да ме излъжеш за нещо с което да ги повредя !и вместо да пишеш и да се заяждаш през свободното си време -погледни тук
http://andro-rz.alle.bg/
-ако нещо те заинтригува ,ще ти кажа без да лъжа как да си го направиш сам -Е...не може всички да знаем всичко -а относно познанията и четенето -всеки си знае сам ,колко е прочел -ужасно много ти благодаря за о/Т/казаната помощ :toimonster:
pansim - майстор
Не съм се изсмял на никой!
Просто съм реалист - захранването е най-елементарната част от заваръчния инвертор.
Ако там се спънеш, дали има смисъл да продължаваш, без допълнителна теоретична подготовка???
И не съм ти отказал помощ - в тази област нещата трудно могат да се опишат с две изречения.
Желая ти успех!

Без лоши чувства - Панайот Бърдарски

Приключвам с участието си в тази тема - явно повече преча и дразня участниците, отколкото помагам.
andro440 - майстор
захранването заработи от раз след смяната на тл 431,елемента се оказа дефектен.
Прикачен файл:
Picture 081.jpg
Picture 081.jpg (45.77 KиБ) Видяна 5146 пъти
ivanj - специалист
andro440 пускай по някоя снимка нали тук сме направи си сам.А ако ни трябва нещо професионално има специализирани магазини.Аз чакам да ми излезнат платките и започвам да насищам.
andro440 - майстор
ivanj написа:
andro440 пускай по някоя снимка нали тук сме направи си сам.А ако ни трябва нещо професионално има специализирани магазини.Аз чакам да ми излезнат платките и започвам да насищам.
Здравей . Да колега ,всеки може да си закупи готово изделие -но по важно в случая е тръпката .
Вярно,никой не се е родил научен и всеки може да допусне грешки -именно за това са тези форуми -да си помагаме .Дори и да не успея да запусна започнатия електрожен /но си мисля ,че ще успея /,няма да съжалявам !
Относно /пускай по някоя снимка нали тук сме направи си сам./ ,кажи какво искаш да видиш
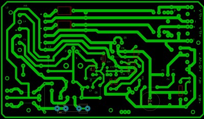
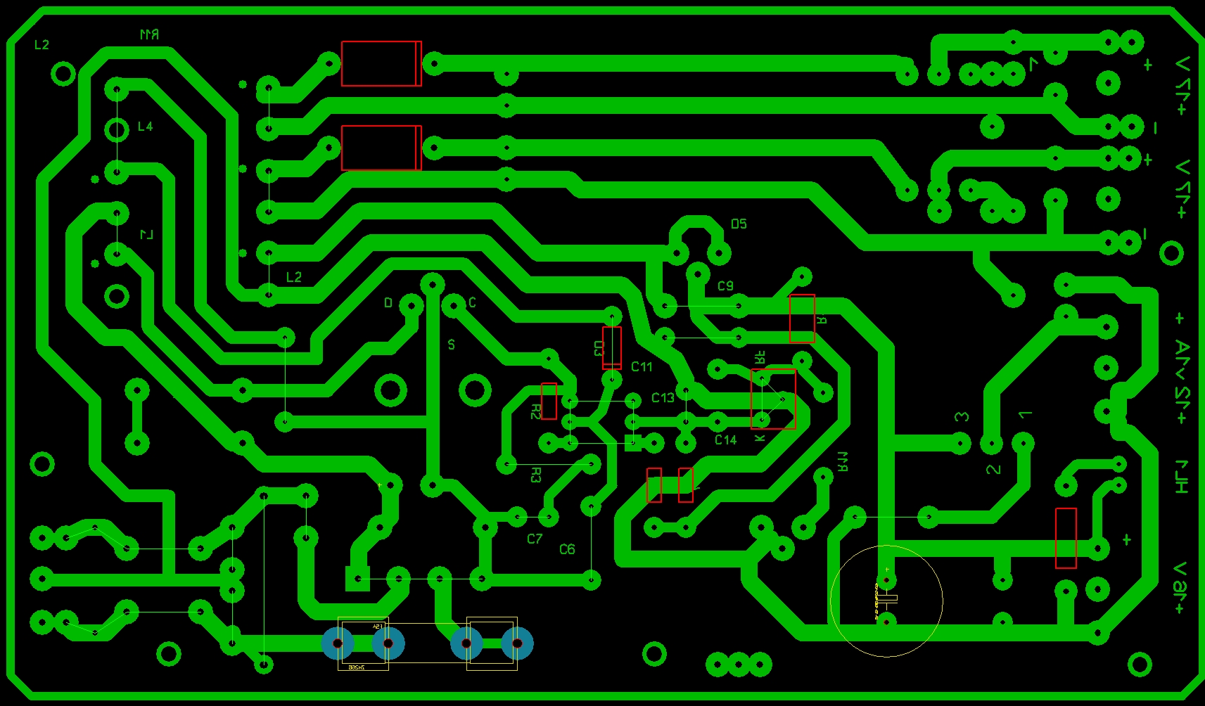
и ако си решил да правиш същата схема -ето платка на импулсното -аз започнах от него и мисля да правя нещата блок по блок.тази платка я чертах днес ,защото предишната от експерименти стана на кашкавал
Добавена е още една навивка на трафа за още 17 волта
Прикачен файл:
platka 1 impuls.JPG
andro440 - майстор
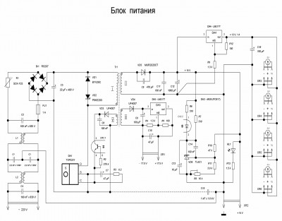
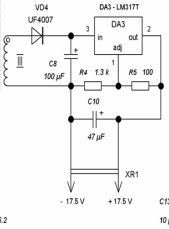
Това е схемата,като е добавена още една навивка на трансформатора и и един LM317--
имаше място на платката и реших да го оползотворява :idea:
Прикачен файл:
БП30mini.jpg
Прикачен файл:
ScreenHunter_133.jpg
ScreenHunter_133.jpg (6.84 KиБ) Видяна 5113 пъти
  • 1
  • 37
  • 38
  • 39
  • 40
  • 41
  • 198

Тема "Изработка на инверторен електрожен" | Включи се в дискусията:


Сподели форума:

Бъди информиран. Следвай "Направи сам" във Facebook:

Намери изпълнител и вдъхновения за дома. Следвай MaistorPlus във Facebook: