• 1
  • 30
  • 31
  • 32
  • 33
  • 34
  • 103
Място за идеи и желания за проектиране и изработка на готови проекти.
PhD - специалист
dobrev написа:
Този траф ще свърши ли работа за три оси с отделно захранване на всяка???
По това каквото е написано на табелката, според мен може да изкараш по около 3,6-3,7А на всяка намотка. Тези 23,5V, като ги изправиш и им сложиш подобаващ кондензатор(4700 - 10000uF) ще станат около 33-34V. Би трябвало да ти свърши работа. Пробвай и ако искаш пиши какво е станало :)
skat - специалист
dobrev написа:
Този траф ще свърши ли работа за три оси с отделно захранване на всяка???

По това каквото е написано на табелката, според мен може да изкараш по около 3,6-3,7А на всяка намотка.
Информацията не е пълна. Единственото, което може да се каже е, че при пълно натоварване първичната намотка при 220V ще консумира ток 1.8 А. Как се разпределят тези 400VA във вторичните намотки зависи от сечението на проводниците им, а тези данни липсват. Измери диаметъра на проводниците в намотките за 23.5V, тогава ще се разбере какъв ток могат да понесат.
ijebdk - напреднал
Здравейте! Намалих тока към моторите на 1,63A преди това беше на 3A и проблема с третия мотор се оправи, сега въртят и трите мотора по зареден контур в Mach3. Явно проблема е в недостатъчната мощност на трансформатора.
bdimov - специалист
Към колегата ijebdk . Моторите как си ги вързал към драйверите? Намотките паралелно или последователно са? Имам такива мотори, същите драйвери и т.н. и скоро ( до седмица ) ще подкарвам вече добичето ( тогава ще има и снимки, ако ви интересува де ).
Питам те, защото в пдф-а на тези мотори гледам че ако се свържат последователно намотките ( нали са 2х2 за дир. и степ. ), омажа логично расте, тока който им дават е двойно по-малък , а в същото време въртящия момент е същия като при паралелни намотки и двойно по-голям ток.
Аз ще ги пускам моторите на 47 волта с траф към 600 вата, 2 греца по 50А и 33000мф. филтрация.
georgi1 - напреднал
По добре е последователно по малко ще грее мотора и драйвера.
Относно волтажа ще си на ръба който е 50в, по добре свали на 42в.
dobrev - специалист
Към MrMurdjo
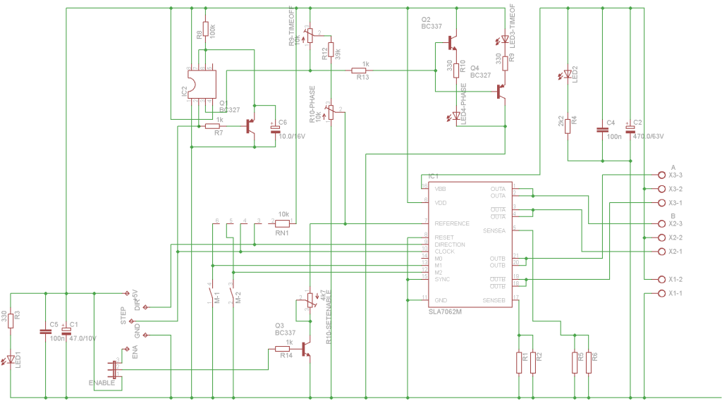
Схема с редукция на тока при липса на сигнал STEP.
Има ли нещо за коригиране???

Прикачен файл

sla7062red.png
sla7062red.png (68.14 KиБ) Видяна 4429 пъти
MrMurdjo - майстор
Ами сигурно ще работи, но на мен лично ми се струва твърде усложнен начинът на управление на опорното напрежение - общо три тримера в най-отговорната верига, транзистори и т.н.
Според мен, изходът на таймера не трябва да се връзва по този начин с опорното напрежение.
disable трябва да си е отделно и да работи еднозначно с подаване на напрежение или липса на такова.
Таймерът според мен трябва да управлява един маломощен МОСФЕТ (заради управлението по напрежение, а не с ток) и да шунтира просто част от регулируемия делител, като да осигури приблизително половината от зададеното опорно напрежение в режим на стенд-бай, съответно и наполовина ограничен ток.
bdimov - специалист
georgi1 написа:
По добре е последователно по малко ще грее мотора и драйвера.
Относно волтажа ще си на ръба който е 50в, по добре свали на 42в.
Ами проблема е че трафа ми дава 2х17 волта със средна точка, а не са две отделни намотки.
По сметки излиза 2х17=34х1,41=47,94 волта. Макар че трафчето е солидно, си мисля че ще има падове от 2-3 волта при работа на моторите. Да го размотавам е честно казано мосия невъзможна, а да му правя стабилизатор с яки MOS-FET-и че стане егати печката. :?

П.С. Да ползвам пък само 17-те волта мисля че ще стане пък много ниско напрежението. Ако някой има идея нека е сподели.
dobrev - специалист
MrMurdjo написа:
Ами сигурно ще работи, но на мен лично ми се струва твърде усложнен начинът на управление на опорното напрежение - общо три тримера в най-отговорната верига, транзистори и т.н.
Според мен, изходът на таймера не трябва да се връзва по този начин с опорното напрежение.
disable трябва да си е отделно и да работи еднозначно с подаване на напрежение или липса на такова.
Таймерът според мен трябва да управлява един маломощен МОСФЕТ (заради управлението по напрежение, а не с ток) и да шунтира просто част от регулируемия делител, като да осигури приблизително половината от зададеното опорно напрежение в режим на стенд-бай, съответно и наполовина ограничен ток.
Ако спретнеш горнитете обяснения в една схема :?: ще съм ти безкрайно благодарен =D> .
dobrev - специалист
Приемам всякакви критики и корекции към предложената от мен схема. Все пак е компилация от няколко други и затова изглежда малко претрупана. Ако има някой идея как да се опрости или подобри, като запази характеристиките /намаляване на тока, когато няма сигнал STEP/ да го напише. :up:
  • 1
  • 30
  • 31
  • 32
  • 33
  • 34
  • 103

Тема "CNC електроника, управление на стъпкови и серво мотори" | Включи се в дискусията:


Сподели форума:

Бъди информиран. Следвай "Направи сам" във Facebook:

Намери изпълнител и вдъхновения за дома. Следвай MaistorPlus във Facebook: