Място за идеи и желания за проектиране и изработка на готови проекти.
nesa - специалист
Честита Новата 2012г с пожелания за много здраве и успехи и...... точни машини :-D :-D :-D .
STEPER написа:
alien,
PS: Някой може ли да ми подскаже,откъде да си намеря /закупя/ червячна предавка?
Вънамерявам да сменя ремъчната предавка на 4-тата ос,поради малката точност която
получавам - съотношението е 1:2.
Steper незнам дали си си намерил чрвечна предавка, но ако искаш звънни на тази фирма http://www.abg.bg/ - намира се в Пазарджик. На сайта им има каталог на редукторите които предлага - търси WMM 26/26 - предлагат и модели за директно куплиране към стъпков мотор NEMA 23. Преди време когато разговарях с тях редуктор 1:50 беше от порядъка на 120-130лв.
dangelov - напреднал
dobrinski, въобще не си бодеш очите с SMD елементите. Аз ползвам размер 0805 и нямам проблем. Е, слагам си допълнително очила, но това вече е от ЕГН-то :lol:. Освен това си спестявам маса пробивания за елементите. Платката с SMD/моята/ също е едностранна. Собствена разработка. Платките си ги правя с фотолак/спрей/ и се получава много добро качество.
STEPER - специалист
nesa написа:
Честита Новата 2012г с пожелания за много здраве и успехи и...... точни машини :-D :-D :-D .
STEPER написа:
PS: Някой може ли да ми подскаже,откъде да си намеря /закупя/ червячна предавка?
Вънамерявам да сменя ремъчната предавка на 4-тата ос,поради малката точност която
получавам - съотношението е 1:2.
Steper незнам дали си си намерил чрвечна предавка, но ако искаш звънни на тази фирма http://www.abg.bg/ - намира се в Пазарджик. На сайта им има каталог на редукторите които предлага - търси WMM 26/26 - предлагат и модели за директно куплиране към стъпков мотор NEMA 23. Преди време когато разговарях с тях редуктор 1:50 беше от порядъка на 120-130лв.
nesa, За много години.
Благодаря то за информацията.Непременно ще се възползвам от нея.
Поздрави
emilvtc - специалист
Едно питане относно въртящата се 4-та ос:
Явно ще е с червячна предавка с "обрани" зъбни луфтове, но познати ми казват, че тези маси имали и спирачки, позволяващи работа в 3 режима:
1. без спирачка
2. със 100% задействана спирачка след установяване на позицията
3. с 20% (или нещо такова) постоянно задействана спирачка при въртенето на оста

Можете ли да дадете яснота защо са тези спирачки и особено в случая от т.3 ?
STEPER - специалист
emilvtc написа:
Едно питане относно въртящата се 4-та ос:
Явно ще е с червячна предавка с "обрани" зъбни луфтове, но познати ми казват, че тези маси имали и спирачки, позволяващи работа в 3 режима:
1. без спирачка
2. със 100% задействана спирачка след установяване на позицията
3. с 20% (или нещо такова) постоянно задействана спирачка при въртенето на оста

Можете ли да дадете яснота защо са тези спирачки и особено в случая от т.3 ?
Здравей emilvtc,
не мога да ти отговоря на въпроса,но съм чел в Интернет за такива маси,но предимно при машини които имат 4 и 5 ос равностойни /програмируеми/
на останалите три.Не зная точно какво е и предназнзчението на тези три режима,за които споменаваш,но вероятно има отношение когато се определя пътя на иструмента в CAM програмите които могат да работят с тези оси.
Но в случая не мисля.че имат отношение към нашите "изделия" :) ,тъй като съм визирал оста X,която от линейно направляваща се превръща във въртяща се такава.
Детайла който се манипулира с машината вече не лежи в равнината на Y, а в равнината на X.
Инструмента се фиксира и работи диаметрално по Z и аксиално по Y спрямо заготовката.Ето защо отбелязвам,че нямаме диференцирана истинска 4-та ос като такава.
При сега съществуващата ми предавка /1:2/ съм правил практически тестове,като съм въртял детайла на 90 градуса,
но преходите личат вирху детайла като останал материал.
В CAM програмата съм задавал обработката да се извърши на 4 паса както тук http://www.youtube.com/watch?v=PJsG5mQ6Zxw
Но ако искаме да направим една истинска 3D склуптура,ще ни е необходима действително една безлуфтова предавка
в съотнощение 1:60,за да се получат действително финни преходи при финалната обработка.
Имам подготвена 3D склуптура с висока резолюция,върху която искам да експериментирам,но очаквам да ми пристигнат
поръчаните фрезери от Китай.
Поздрави
angelfilev - специалист
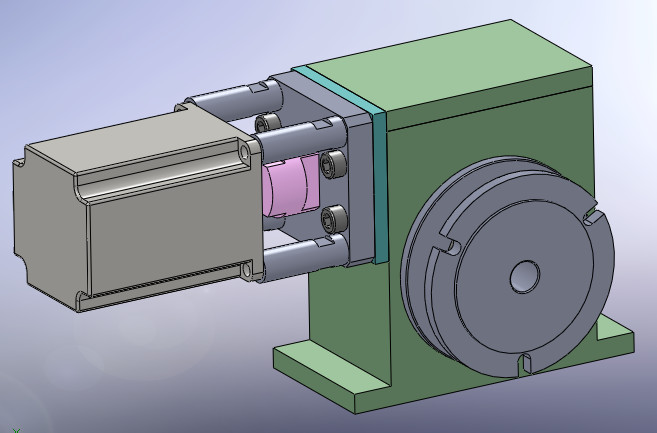
Най-лесно въртяща ос би се направила с готово редукторче, габарит 30 или 40 (цифрата показва разстояние между осите). Проблема е, че при редукторите не е предвидено и не е възможно да се отстрани луфта в зацепването. За дървообработка вероятно би станало, но за нещо по-точно НЕ.
Направих нещо, незавършено и по-скоро идея за обсъждане. Червяка заедно с лагерите, тялото, съединителя и мотора могат да се придвижват спрямо колелцето и да се отстрани луфта.
Направата на колелцето е отделен въпрос и при интерес мога да обясня как да стане.
Всичко би могло още да се опрости, но в посока компромис.

Прикачен файл:
2012-01-08_095429.jpg
2012-01-08_095429.jpg (50.33 KиБ) Видяна 5498 пъти
Прикачен файл:
2012-01-08_095352.jpg
2012-01-08_095352.jpg (58.15 KиБ) Видяна 5498 пъти
Прикачен файл:
2012-01-08_095515.jpg
2012-01-08_095515.jpg (39.55 KиБ) Видяна 5498 пъти
Прикачен файл:
2012-01-08_095840.jpg
2012-01-08_095840.jpg (30.7 KиБ) Видяна 5498 пъти
Прикачен файл:
2012-01-08_100028.jpg
2012-01-08_100028.jpg (31.48 KиБ) Видяна 5498 пъти
emilvtc - специалист
angelfilev, Няколко въпроса по конструкцията:

1. Кутията предполагам ще се изработи от отделни детайли и ще се затвори с болтове. Така ли си я замислил?
2. "Гнездата" за лагерите на оста със зъбното колело стандартен компонент ли са, или ще се изработват специално за целта? Ако е така - дали няма да е по-добре, ако "гнездото" се оформи директно в стената на кутията? (съосноста в случая би могла да се реши при сглобяването на кутията и оста. Сглобява се и се притяга оста с лагерите и после се притягат с болтове стените на кутията една към друга)
3. Не разбирам много от механика, но дали няма да е необходимо някакво решение, позволяващо примерно с болтове да се определя степента на натягане на предавката за обирането на луфтовете и? До колкото схванах чертежите - има възможност за движение (приближаване) на червяка към зъбното колело, което визира само движението и фиксирането, но не и степента на натягане. Каква е идеята ти за реглажа?
angelfilev - специалист
emilvtc написа:
angelfilev, Няколко въпроса по конструкцията:

1. Кутията предполагам ще се изработи от отделни детайли и ще се затвори с болтове. Така ли си я замислил?
2. "Гнездата" за лагерите на оста със зъбното колело стандартен компонент ли са, или ще се изработват специално за целта? Ако е така - дали няма да е по-добре, ако "гнездото" се оформи директно в стената на кутията? (съосноста в случая би могла да се реши при сглобяването на кутията и оста. Сглобява се и се притяга оста с лагерите и после се притягат с болтове стените на кутията една към друга)
3. Не разбирам много от механика, но дали няма да е необходимо някакво решение, позволяващо примерно с болтове да се определя степента на натягане на предавката за обирането на луфтовете и? До колкото схванах чертежите - има възможност за движение (приближаване) на червяка към зъбното колело, което визира само движението и фиксирането, но не и степента на натягане. Каква е идеята ти за реглажа?
1. Кутията е направена от заварени стоманени планки 8мм. За простота в случая и икономия на време я показах като монолитен детайл.
2. Леглата не са стандартни и не ми е известен такъв стандарт. Ако лагерите се поставят директно в легла на кутията биха отпаднали детайлите, които сега ги държат. Недостатъка е, че трябва да се обърнат лагерите на 180 градуса, а тази схема на натоварване е силно неблагоприятна. Освен това "обирането" на хлабината в лагерите трябва да стане с капачките, които затварят лагерите. Свързано е с точни измервания и струг на разположение, или с комплект дистанционни пластини. Стори ме си трудно за любителски условия. В момента хлабината в лагерите се обира с една гайка на вретеното и не представлява проблем. Има още нещо, така е направено на българските делителни апарати, а традициите в техниката трябва да се спазват.
3. Съгласен съм, че показания от мен вариант за регулиране не е добър. Възможно е да се появят по-добри идеи.
Опитах да сложа конусен червяк (не е трудно да се направи), който да се мести с гайки по оста. Отказах се заради малките габарити. При валче 10-12мм стягане с гайки на подвижен червяк ще изкриви валчето, не става.
Идеята сега е да се отхлабят 4 болта и да се премества комплекта "червяк" в безлуфтово положение и така да се фиксира. Съзнавам, че тази операция не е лесна и плавна, но друго не измислих.
MrMurdjo - майстор
Ако лагерното тяло може да се направи леко ексцентрично спрямо оста на въртене на мотора, няма ли да е възможно тогава да се регулира хлабината между червяка и колелото със завъртане на цялото тяло и фиксирането му. За целта вероятно ще трябва по фланеца да има продълговати отвори за болтовете. Недостатък обаче ще е известно изместване на съосието. Зависи за каква големина на изместванията говорим, но аз предполагам, че няма да са големи.
emilvtc - специалист
angelfilev. Явно не съм обяснил идеята си добре.

Идеята ти е добра и интерпретацията ми е базирана изцяло на твоята идея.
Ако стените на кутията са дебелостенни (примерно 15-20мм алуминий) - в тях може да се направят легла за лагерите, които дори частично (не с цялата си дебелина) влизат във въпросните легла.
Ориентацията на лагерите е както в твоите чертежи и натягането им е по същия начин - с гайка на самия вал. (не разбрах какво имаш в предвид, че лагерите ако се обърнат на 180 градуса работят по-зле. Били го обяснил по-подробно?)

Идеята ти за обирането на луфта е ок, само трябва да измислим как след като разхлабим болтовете държащи червяка - да го притиснем към колелото, след което да стегнем болтовете.

Каква е идеята ти, за технологията на изработването на зъбното колело и червяка?

Тема "CNC машина гравьор" | Включи се в дискусията:


Сподели форума:

Бъди информиран. Следвай "Направи сам" във Facebook:

Намери изпълнител и вдъхновения за дома. Следвай MaistorPlus във Facebook: