Място за идеи и желания за проектиране и изработка на готови проекти.
MrMurdjo - майстор
Не бива да се разчита само на червяка за задържането, нали има мотор. И ей така набързо си мисля, че ако моторът, през червячния редуктор е в състояние да върти детайла при фиксирана дълбочина на рязане (по подобие на струг), то няма да има никакъв проблем да удържа детайла на място, тъй като въртящият момент и силата на удържане се мултиплицират през редуктора.
dobrinski - специалист
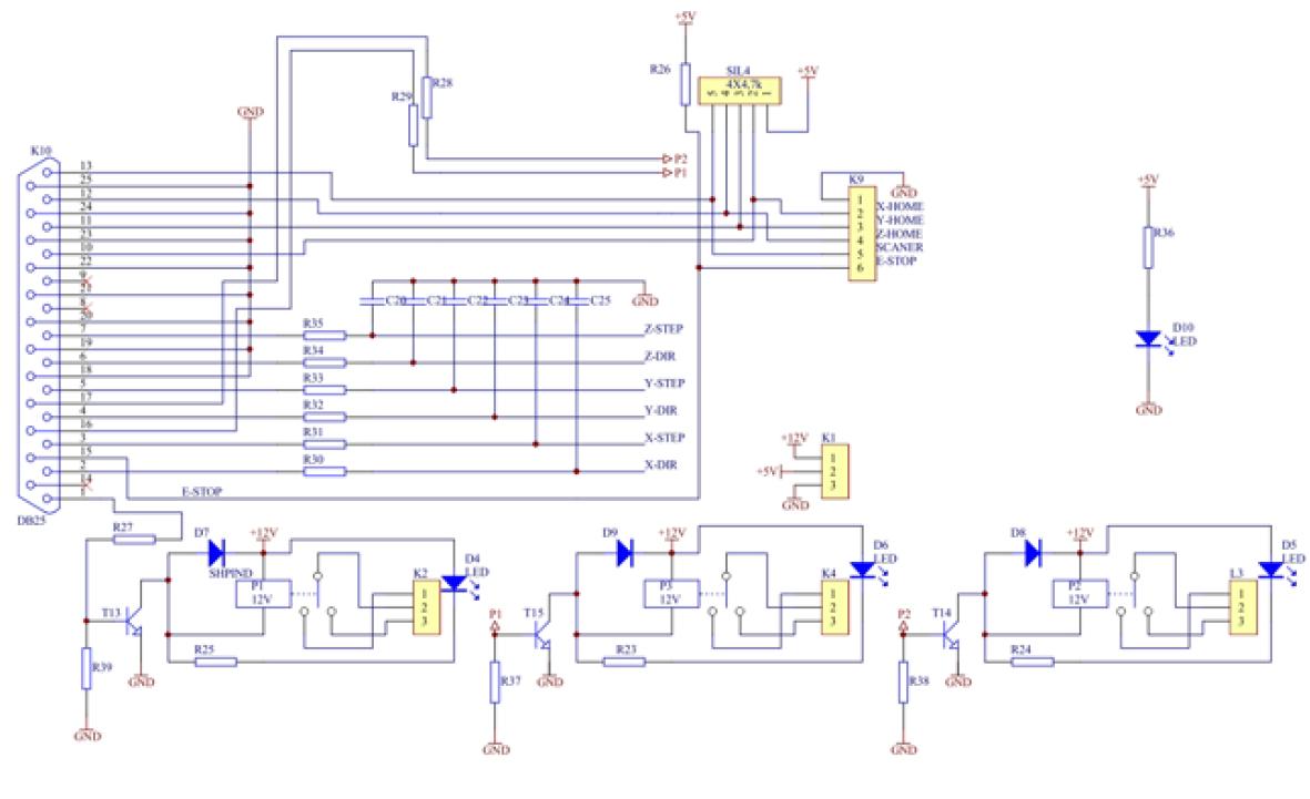
Здравейте, доста време се чудех, за схемното решение на контролера и драйвера и бих искал да ги споделя. Контролера избрах по схемата на Сириус за управление на три драйвера, като имам възможност допълнително да добавя четвърти драйвер на пин 8 и 9, както и да използвам сигнал ENABLE на пин 14 но общо за всички мотори. Ще използвам релета за 5 волта и ще захраня контролера от USB порта на компютъра. Другото захранване ще е само за моторите.
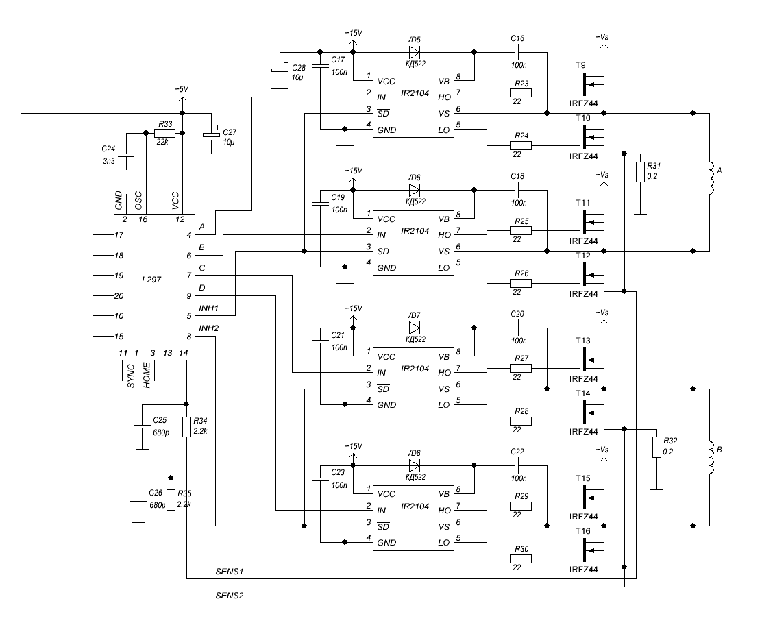
Драйверите ще са с L297 и осем мосфета H-BRIDGE. Прилагам схемите по долу. Двигателите ще са най вероятно 3.1 Nm от екселсор биполярно свързване. Моля, ако имате забележки коментирайте, че почти завърших проектирането на платката. :)
Прикачен файл:
Controler.JPG
Controler.JPG (74.42 KиБ) Видяна 4120 пъти
Прикачен файл:
L297_Hbridge.jpg
alien - специалист
може би моите критерии са твърде високи но тези схеми ми се струват крайно аматьорски
ако оставим това че няма драйвери за мосфетите, не пускай повече от 20В захранване, даже и 20 е много, защото същото напрежение се ползва за управление, а гейта на irf540 е за 20В максимално, до сега не съм ползвал повече от 1 реле, там ми е и шпиндел и вакуум за стружките, 3 броя не виждам за какво
STEPER - специалист
dobrinski написа:
Здравейте, доста време се чудех, за схемното решение на контролера ........
Моля, ако имате забележки коментирайте, че почти завърших проектирането на платката. :)
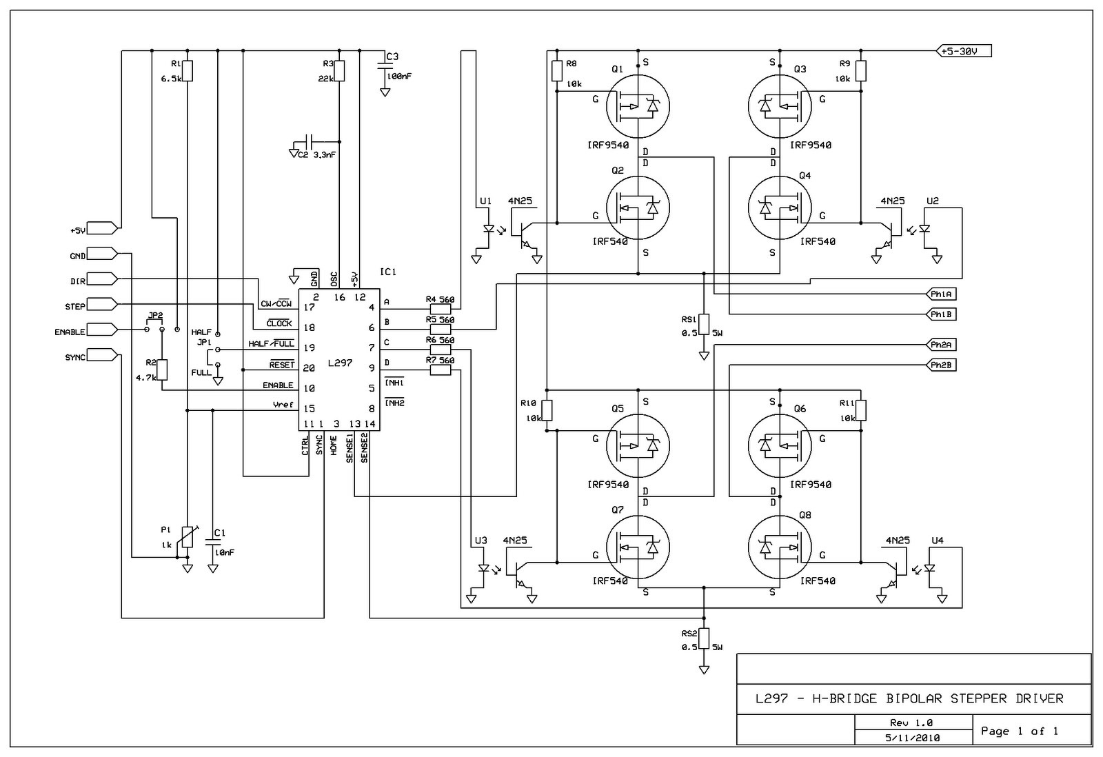
Аз бих ги управлявал така.

Прикачен файл

IR2104.rar
(119.36 KиБ) Свален 140 пъти

Прикачен файл

DRIVER1.gif
DRIVER1.gif (30.67 KиБ) Видяна 4110 пъти
dobrinski - специалист
И аз нямам на идея, дали ще ползвам другите две релета :)
Благодаря за схемата STEPER, ще направя нея. Само че как да свържа извод 11 на L 297, към + или - .
MrMurdjo - майстор
Най-добре го направи с джъмпър да може да се превключва в двата възможни режими на работа. От опит съм забелязал, че когато чопър схемата действа върху управляващите изходи, крайните мосфетове греят повече (при мен обаче там има L298). Когато действа на сигналите inhibit - изключване на съответния клон на моста - отделят доста по-малко топлина, но пък моторите "пеят" по-силно.
skat - специалист
dobrinski написа:
Здравейте, доста време се чудех, за схемното решение на контролера и драйвера и бих искал да ги споделя. Контролера избрах по схемата на Сириус за управление на три драйвера, като имам възможност допълнително да добавя четвърти драйвер на пин 8 и 9, както и да използвам сигнал ENABLE на пин 14 но общо за всички мотори. Ще използвам релета за 5 волта и ще захраня контролера от USB порта на компютъра. Другото захранване ще е само за моторите.
Драйверите ще са с L297 и осем мосфета H-BRIDGE. Прилагам схемите по долу. Двигателите ще са най вероятно 3.1 Nm от екселсор биполярно свързване. Моля, ако имате забележки коментирайте, че почти завърших проектирането на платката. :)
Виждам, че драйверът е от блога ми. При мен работи и задоволява нуждите ми.
Аз лично не бих свързал порта на PC-то без галванично разделяне.
dobrinski - специалист
Ами нали управлението на мосфетите е развързано през оптрони и се захранва от компа. Ако правя схемата на СТЕПЕР трябва да развържа и контролера.
Skat, с колко волта захранваш двигателите?
skat - специалист
Взимам 5V от захранване за PC, работя с малки скорости - до 500мм/мин
svetliopi44 - Чирак...
Колеги , аз днес запчнах да събирам моята машина.
Изникнаха и първите проблеми поради факта ,че правя всичко в нас на пода... липсват ми и някои инструменти които биха ми улеснили работата ,но както и да е . Имам въпрс? Трябва ли ,и ако да с какво да смажа направляващите , .... каква грес да използвам.

Тема "CNC машина гравьор" | Включи се в дискусията:


Сподели форума:

Бъди информиран. Следвай "Направи сам" във Facebook:

Намери изпълнител и вдъхновения за дома. Следвай MaistorPlus във Facebook: