Място за идеи и желания за проектиране и изработка на готови проекти.
STEPER - специалист
petko_sz написа:
STEPER писахти лично но нека го постна и тук - може да е в полза на бъдещи потребители - та :
При положение , че на МАХ3 носещата започва от 25000 Хз а Дряновските поддържат до 16000 - КАК СЕ ПРОЦЕДИРА ?!?
:?:
Според мен никак.Просто схемното решение не позволява да се обработва по голяма честота от 16 khz.
Възможно е да са сложени бавни оптрони в контролера.
Освен това определено мисля,че не схемата е виновна а по-скоро грешно разведен платка,окъсени писти или грешно свъзване на моторите.Те са униполярни и много е важно общият проводник /средният извод /да седи на 16 краче.
Погледни схемата в Datasheet-а на SL и сравни с тази на Syrius.
MrMurdjo - майстор
petko_sz написа:
"Enable сигналът" Е НЕЩО МНОГО ПО СЛОЖНО - не е просто 1 или 0 - виж изтегли Пи Ди Еф-а
..................
Абсолютно нищо сложно не е. След като съм си направил сам работещи контролери, не вярвам да се съмняваш, че не съм чел информационния свитък няколко пъти поне.
С въртенето на тримера точно може да се изгори, защото с него се задава прага на сработване на ограничаването по ток. Да не би ти да тълкуваш погрешно нещо от описанието? При мен логическият сигнал през инверторна логическа схема командва един транзисторен ключ, който включва напрежение от предварително подбран делител към крачето, на което схемата следи пада на напрежението върху товарните резистори и я принуждава да изключи крайното стъпало.
Ще пусна моята схема, която пък на свой ред съм заимствал от такава в интернет. Но трябва да я експортирам в подходящ вид за тук. Но за униполярни стъпкови мотори си е много добър контролер.

---------------------
@STEPPER
Няма проблем :)
Мерси за линка, ама аз исках българския термин за chopper. Ако въобще има, а не му викат чопър де :)
STEPER - специалист
MrMurdjo написа:

@STEPPER
Няма проблем :)
Мерси за линка, ама аз исках българския термин за chopper. Ако въобще има, а не му викат чопър де :)
Едва ли има нещо на български по точно от това.Знаеш,че в българския език влизат много чуждици особено в
техническия език и така се ползват - chopper.
Кой както иска да го разбира :) :prost:
Поздрави
MrMurdjo - майстор
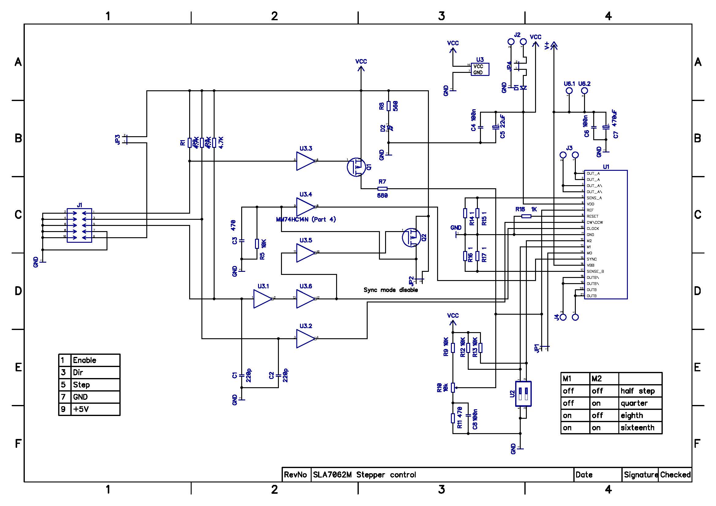
Схемата, по която съм направил моите контролери. Аз предпочитам да са на отделни платки всеки, така лесно се заменя един с друг в случай на авария.
Има какво да се подобрява по схемата, например да се добави ограничаване на тока на половина, когато моторите не са в движение (за определено време не е постъпил сигнал за стъпка). Сегашната схема има подобно управление за сигнала Sync mode, но той се отнася за друго.

Прикачен файл

SLA7062.jpg
petko_sz - напреднал
MrMurdjo явно аз нещо си омотах с този енейбъл сигнал. Пробвах да му подавам маса , плюс през резистор , делител някъв през тример - моторите само рипаха или жужаха.
Направи ми впечатление ,че при вързване директно към извод 14 на LPT порта се пречудваха за посоката като че ли - от там явно си извадих грешният звод ,че чакат цифров сигнал - някакъв модулиран 1-0.
Както и да е - сложих тиранти (никой не ангажирам с мнението си) на проекта с тая интеграла.

пп: да не е празен пост - днес си купих стари матрични принтери на лексмарк (само ,че са на 127 волтa) от Реал-вижън Стара Загора - по 8 лева парчето - остана още един - ако някой му трябва - да даде знак да го капарирам. На барабана имат стъпков с диаметър 54 мм а на ремъка с диаметър 56 мм - не ми остана време да ги разпарчосам и снимам.
MrMurdjo - майстор
Пак добре, че не си си изгорил и принтерския порт :)
Не знам какво си замислил да правиш, но моторите от матрични принтери са твърде слаби за нещо по-сериозно и с директно задвижване на винта.
Контролерът, който си взел, доколкото мога да преценя от картинките, може да работи само на пълна и на половин стъпка. Докато SLA контролерите имат няколко режима на микростъпка = плавен ход и липса на резонанс на определени обороти.
Аз преди да вържа истински мотор, съм си направил една проста тестова постановка. С таймер 555 съм направил генератор на импулси с променлива честота с помощта на потенциометър, които подавам на вход за управление на стъпката. С ключе подавам логическа 0 или 1 на вход за посоката, а с бутон се пуска цялата схема. Захранвам го с 5 волта, разбира се.
От другата страна има 4 светодиода с общ анод и ограничаващи резистори според захранващото напрежение на мотора, а всеки катод се връзва към изход за намотка. Общият анод е на захранването на моторите. За по-голямо удобство светодиодите са два по два в различни цветове. Като подавам тактови импулси с ниска честота около 30-40 херца, се вижда как се комутират намотките и дали контролерът работи. Без опасност да изгоря нещо.
На схемата на Сириус, енейбъл е логическо ниво от краче 14 (малко съм учуден, че директно го подават на базите на транзисторите без ограничителен резистор, разчитайки само на съпротивлението на преходите и на ограничаването на тока в принтерския порт.) Когато там е логическа единица, транзисторите са отпушени, референтното напрежение се определя от двата делителя през R46 и R45. Когато е нула, делителят през R46 е изключен. (Схемното решение също не ми харесва, настройката се усложнява)
А настройка е нужна. Когато работата е забранена (енейбъл е 0), с R45 трябва да се настрои напрежение на краче 7 на чипа по-голямо от 2 волта.
При разрешена работа, с другия тример трябва да се настрои напрежение, отговарящо на пада през товарните резистори при зададен ток. В конкретния случай имаме 0.34 ома товарни резистори и за 1 ампер там трябва да се нагласят 340 миливолта, за 2А 680 и т.н.
petko_sz - напреднал
Да - да , направих си елементарен тестер за LPT порта - 12 светодиода със последователно вързани резистори по 100 ома и гледам ,че не съм прецакал порта (бях свалил някаква програма за ръчно превключване на всеки иден пин) защотото доколкото разбрах от форума е имало случаи на проблемни драйверите. А Следващото нещо - вярно ще събера някакъв мултивибратор да ги врътна "ръчно"
А тая фреза е колкото да запълня зимните мъртви месеци ... за по насетне ще взема мори и танкети от "Ехорор"

Плодотворни почивни дни ... ... ...
STEPER - специалист
Здравейте,
Това е моето решение за 4-та ос в машината.В интерес на истината всичко работи перфектно.
Само където прави много прах и трябва някакъв филтър от рода на циклоните да спретна. :partyman:

Прикачен файл

100_1308.JPG
100_1308.JPG (112.85 KиБ) Видяна 4652 пъти

Прикачен файл

100_1307.JPG
100_1307.JPG (84.76 KиБ) Видяна 4652 пъти

Прикачен файл

100_1304.JPG
100_1304.JPG (95.63 KиБ) Видяна 4652 пъти

Прикачен файл

100_1303.JPG
100_1303.JPG (76.65 KиБ) Видяна 4652 пъти

Прикачен файл

100_1301.JPG
100_1301.JPG (68.15 KиБ) Видяна 4652 пъти
MrMurdjo - майстор
Много изчистено и спретнато изглежда всичко. Поздравления.
Моята в текущия си вид е сбирщайн, правен от каквото намеря, а не от каквото бих искал.
Също си мисля за четвърта ос, но първо трябва да ъпгрейдвам рутера до където би ме задоволило като механична якост и бързодействие..
Гледам и двамата сме в София, аз лично много бих искал да я видя на живо и да обменим малко опит и мисли. Моят опит е малък и събирам идеи и подсказки.

Бях писал май по-преди, че си направих сам циклон и съм много горд с него и как отделя изсмуканото. Сега пробвам вече трети вариант на адаптор, който да е при инструмента. Също може да споделим идеи.
Изображение
angelfilev - специалист
STEPER написа:
Здравейте,
Това е моето решение за 4-та ос в машината.В интерес на истината всичко работи перфектно.
Само където прави много прах и трябва някакъв филтър от рода на циклоните да спретна. :partyman:
Браво STEPER, красота!
Не зная с каква цел си направил четвъртата ос, но в този вид ми се струва, че много операции няма да са точни, или направо са невъзможни. Твоя патронник вероятно е 80мм, ремъчната предавка на око изглежда 1/2. При полустъпка и мотор 1,8град, за един импулс, заготовка 80мм ще се завърти на дъга около 0,314мм.

п.п. Може това зад патронника да е някъкъв редуктор и така да постигаш точност?

Тема "CNC машина гравьор" | Включи се в дискусията:


Сподели форума:

Бъди информиран. Следвай "Направи сам" във Facebook:

Намери изпълнител и вдъхновения за дома. Следвай MaistorPlus във Facebook: