• 1
  • 15
  • 16
  • 17
  • 18
  • 19
  • 198
Място за идеи и желания за проектиране и изработка на готови проекти.
Momchil87 - помощник
Добър ден и приятен неделен следобед ви желая .
Преди няколко месеца започнах работа по въпросната схема и съм изчистил повечето неща , но ми остава управлението на тока . След като си налепих платките започнах измервания и се оказа ,че потенциометъра 2,2к въобще не влияе на изходната честота .
Правя дипломна работа и една от задачите ми е да реализирам подобна схема , ако не си оправя грешката ще имам големи ядове . До колкото разбрах и от другите форуми схемата е или нарочно сгрешена или просто не работи по този начин .
Къде греша ?
Моля помогнете , ще пусна снимки до ден два с измервания и моята идея за реализация .
Ако не ми работи управлението , всичко е безсмислено .

С уважение : Момчил
cvetanmu - специалист
:) Коя схема правиш?
Ако е бармалейската честотата, на която работи електрожена не се променя.
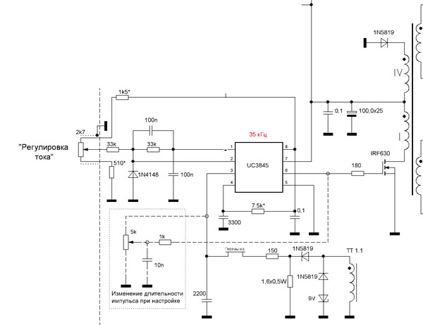
Въпросния потенциометър влияе на широчината на импулса.
Когато електрожена работи на празен ход не очаквай да има промяна в импулса, при въртене на потенциометъра - трябва да дойде и сигнал от токовия траф.
Управлението е работещо - пробвано два пъти :) .
pulsar - специалист
Ако все пак искаш да видиш как се изменя широчината на импулса при настройка.......

Прикачен файл

FF.jpg
FF.jpg (36.1 KиБ) Видяна 4537 пъти
Momchil87 - помощник
Именно по "бармалейската" работя , и поради факта , че ми предстой оживяването не съобразих ,че нямам постъпващ сигнал от токовия трансформатор .
Ако все пак подам правоъгълен сигнал на мястото на т.т. от генератор би трябвало да се получи регулиране в модулацията .
Да речем от 0 до 1V и честота 32kHz .
Какво мислите ?
"pulsar" - схемата е с малки разяснения от кой форум е взета ?

Много ви благодаря върнахте ми ентусиазъма , продължавам да работя утре ще има снимки !
Поздрави: Момчил :)
cvetanmu - специалист
Няма нужда от външен генератор - добавката в схемата, която пусна pulsar върши точно тази работа.
pulsar - специалист
По-напред в темата колегата cvetanmu е дал линкове, но точно от къде не помня.
Схемното решение което дадох не те ли устройва, защо искаш да подаваш сигнал от външен генератор? По-добре сигнала да си бъде генериран от UC-то.При достигане на ниво от 1 волт на 3 краче, UC-то ще свие импулса на минимум.
Momchil87 - помощник
Ще направя промените за да се отчетат измерванията на празен ход .
Лошото е ,че трябва да предавам до края на седмицата дипломната , а силовата част не е оживена . Поне едно две измервания трябва да имам от изходната част . Няма да бързам ,че и частите не са евтини . :)
Прикачен файл:
DSC00053.JPG
Прикачен файл:
DSC00063.JPG
Прикачен файл:
DSC00065.JPG
За съжаление , не е лесно да се обясни на "професорите" (без нищо лично) в ТУ-Варна ,че тези неща не се правят за една две седмици . Главата ме боли и се чудя как да си предам и демонстрирам материалите .

Друг малък въпрос , дано не стана нахален !
До колкото ми е известно има голямо значение какъв ток могат да пропускат кондензаторите 4,7nF в колекторите на крайните транзистори . Разбира се нямаше кой да ми сподели тази уловка преди време и съм взел Wima FKP1 4700 pF 1250VDC .
Според вашия опит ще издържат ли на токът , който преминава през отделните интервали ?

Хиляди благодарности и много успехи желая !

С уважение : Момчил Дамянов :)
Последна промяна от Momchil87 на вт яну 17, 2012 8:52 am, променено общо 4 пъти.
pansim - майстор
Ако имаш предвид кондензаторите на демпферите /снубери/ то си направил правилния избор със серията FKP на WIMA
Може и МКР 10, пак на тази фирма.
cvetanmu - специалист
:) Добре изглежда машинката. Настрой си коефициента на запълване - на осцилограмата която си дал е 51,55% .
Трябва да го свалиш до 47% . Подсили си пистите около транзисторите с меден проводник - тока, който тече по тях стига до
15 - 18 А. Гледам, че си предвидил транзисторите да са на един общ радиатор - това ще ти свали пв - то на електрожена.
pulsar - специалист
Ако използва UC3845 по-вероятно коефициента на запълване на импулса да е 48.45%.Хубаво е малко да го намали.

p.s.В коя точка е правено измерването (Vpp-3.88v).
  • 1
  • 15
  • 16
  • 17
  • 18
  • 19
  • 198

Тема "Изработка на инверторен електрожен" | Включи се в дискусията:


Сподели форума:

Бъди информиран. Следвай "Направи сам" във Facebook:

Намери изпълнител и вдъхновения за дома. Следвай MaistorPlus във Facebook: