• 1
  • 2
Място за идеи и желания за проектиране и изработка на готови проекти.
andro440 - майстор
andro440 написа:
koveslav написа:
andro440 написа:
...... радвам се че успях да измисля защита при залепване да сработи и да блокира -така нареченото късо съединение ,което е най трудния момент на всеки инвертор
Успех и дълга и безаварийна работа.Подкрепям ентусиазма ти! Който не строил и оживявал някаква техника сам,няма никаква идея за какво удоволствие става въпрос.
Всичко съм заимствал от руски схеми ,четох и пробвах ,мога да се похваля ,че нямам повреден чарк до сега -освен два МОСФЕТ трензири -при първоначалните проби .ползвах ги вместо ИГБТ
Прикачен файл:
ScreenHunter_243.jpg
ScreenHunter_243.jpg (87.58 KиБ) Видяна 2373 пъти
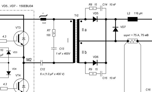
шунта е заменен с токов траф в първи1ната
Прикачен файл:
ScreenHunter_136.jpg
ScreenHunter_136.jpg (24.36 KиБ) Видяна 2373 пъти
Прикачен файл:
ScreenHunter_203.jpg
ScreenHunter_203.jpg (105.52 KиБ) Видяна 2373 пъти
Прикачен файл:
ScreenHunter_203.jpg
ScreenHunter_203.jpg (105.52 KиБ) Видяна 2373 пъти
Прикачен файл:
ScreenHunter_369.jpg
ScreenHunter_369.jpg (30.47 KиБ) Видяна 2373 пъти
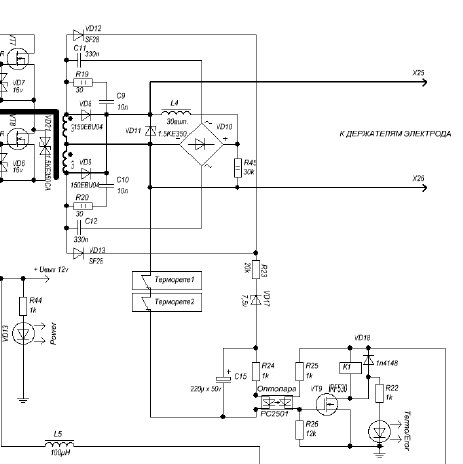
-защитата ,но в моя случай изключва шима
stivemaster - майстор
Чакай сега, ти не ме разбра.Аз много ти се кефя и като ти пиша това, исках да кажа че има хора, за които цената е единствено интересното нещо в случая. С други думи, ако има в Хасково инверторни електрожени по 120 лева,никога няма да хванат да си правят, ако знаят цената която ти е излязло на теб.Според мене колкото по скъп можеш да правиш и продаваш без значение у нас или в чужбина, толкова по добре за всички ни .Хора, които с предприемчивостта знанията и уменията си, успяват да произвеждат тук са за похвала, защото успяват да хранят и други покрай себе си.Тоест, ако успееш да "цункаш" даречем схема и софтуер на Кемпи,Фрониус ,Есаб или други и ги схванеш наистина, можеш търговски да ги модифицираш и да докараш модел, който дано да имаш късмет да продаваш на тяхната цена .Аз това наричам цел, без да подценявам схемата която си избрал за този проект. А ако евентуално имаш угризения, че ползваш чужда интелектуална собственост без разррешение ,защото аз имах ще ти кажа, че китайския ти конкурент няма да има и с тази си тактика, скоро ще ни изкара и последната хапка от устата.

Пак повтарям, блестяща идея да светнеш и други, как да те последват и да си направят машина, дано да имаш търпението да им обясниш достатъчно добре.
andro440 - майстор
Много неща си написал колега ,браво ! но аз не съм се опитвал да преборя /Фрониуса/ или китайците ,просто исках да си докажа уменията -не пред някого ! преди всичко пред себе си . може да прочетеш в темата на Цветан ,какви проблеми имах и как започнах -но това е минало . не съм имал идея да правя нещо ,с комерсиална цел -защото ако е с такова качество ,ще е нерантабилно ./ ще се опитам да събера схемата в едно цяло и да е достъпна за всички ! но доста неща правих наизуст ! общо взето изработка на такъв инвертор не е сложна задача ,зависи от това колко познания и умения има даден човек и каква му е амбицията .няколко човека от форума много ми помагаха ,и съм им благодарен ! ще постна схемите на блоковете поотделно . Относно настройките -не ми се пише ,четете /изработка на инверторен електрожен/ -не може ей така да се хване една схема и вс да е ок ,когато не знаем какво правим . ако има конкретни въпроси -ще отговарям ,,,не съм професионалист ! любител съм
stivemaster - майстор
Е, тогава без да искаш си преборил китайците, почти по всички показатели и отчасти Фрониуса, който пали добре като твоя, изключва при късо, но залепва електрода и не можеш да го отлепиш.И всички в началото са любители да знаеш! Липсва ти самочувствие, за да оцениш ситуацията, че разполагаш с Ноу-хау и без значение как си го придобил, то струва пари, а може да храни и няколко души освен теб !
koveslav - майстор
stivemaster написа:
Е, тогава без да искаш си преборил китайците, почти по всички показатели и отчасти Фрониуса, който пали добре като твоя, изключва при късо, но залепва електрода и не можеш да го отлепиш.И всички в началото са любители да знаеш! Липсва ти самочувствие, за да оцениш ситуацията, че разполагаш с Ноу-хау и без значение как си го придобил, то струва пари, а може да храни и няколко души освен теб !
+6! Абсолютно вярно казано и важи не само за този колега,но и за много други наши таланти. Липсва мениджмънт,както се казва в днешно време.
andro440 - майстор
Втори ден на бойното поле -машинката се държи перфектно и изби част от вложените в нея средства !
Прикачен файл:
ScreenHunter_384.jpg
ScreenHunter_384.jpg (60.71 KиБ) Видяна 2039 пъти
  • 1
  • 2

Тема "електрожен -инвертор 200 А" | Включи се в дискусията:


Сподели форума:

Бъди информиран. Следвай "Направи сам" във Facebook:

Намери изпълнител и вдъхновения за дома. Следвай MaistorPlus във Facebook: