• 1
  • 54
  • 55
  • 56
  • 57
  • 58
  • 78
Място за идеи и желания за проектиране и изработка на готови проекти.
brad4edat - специалист
Хах... ква е тая граната с перчати гайки по нея!?
Дали пък няма накакъв чалъм да се използва принципа при лунисцентните пури, когато имаме две от тях да се пускат на различни фази и така трептенията да се разминават и самозаглушават така да се каже? Един вид лентите в плафона да се реализират не на един, а на два или три кръга, но как да се измести-размине честотата на единия спрямо другия кръг, като тук е ясно, че фазата до плафона е само една, а не две или три. :)
Пак да спомена, че плафоните си работят прекрасно и със сегашното им захранване и не усещам проблеми с трептения, просто разговора е допълнителен с цел евентуално по-добра ефективност на чудесията. ;)
:partyman:
П. Петков - специалист
Като ще е варистор, поне да е като Ората! :)
hidrazin - майстор
brad4edat написа:
Дали пък няма накакъв чалъм да се използва принципа при лунисцентните пури, когато имаме две от тях да се пускат на различни фази и така трептенията да се разминават и самозаглушават така да се каже? Един вид лентите в плафона да се реализират не на един, а на два или три кръга, но как да се измести-размине честотата на единия спрямо другия кръг, като тук е ясно, че фазата до плафона е само една, а не две или три.
Тук е писано по подобен въпрос:
http://forum.napravisam.bg/forum/viewto ... 20#p579477
Дефазирането няма нито да премахне, нито да "самозаглуши", нито да помогне срещу трептенето.
В луминесцентните лампи се използваше дефазиране или трите пури се захранваха от отделни фази поради съвсем друга причина.
Това е стробоскопичния ефект - при такова осветление ако няма дефазиране движещите се части на машините захранвани от мрежата изглеждат неподвижни.
Много опасно при стругове и всякакви подобни машини.
При светодиодите за да се избегне това мигане захранващото напрежение трябва да е много добре филтрирано и с възможно най-малки пулсации.
Другия начин е да се захранват през драйвер с висока честота така че човешкото око да не може да ги вижда.
С така използваната елементарна схема за захранване е много трудно или почти невъзможно това да стане.
:partyman:
brad4edat - специалист
Мхм... И аз га прочетох това за драйвери с по 10 000 и повече херца. Друг вариант е да се намали напрежението до 10-20v. И да се ползва някаква драиверна схема-стабилизатор и всяка лентичка да се захранва по отделно. Но пък с тия схеми идва пак момента колко ще издържат на чести цъкания на ключа. :)
ESPACE - майстор
brad4edat написа:
Мхм... И аз га прочетох това за драйвери с по 10 000 и повече херца. Друг вариант е да се намали напрежението до 10-20v. И да се ползва някаква драиверна схема-стабилизатор и всяка лентичка да се захранва по отделно. Но пък с тия схеми идва пак момента колко ще издържат на чести цъкания на ключа. :)
Не се вкарвай в излишни филми. Особено в твоя случай - нямаш проблем, не си го търси!
Nortek4648 - специалист
Относно трептенето, с един по-голям капацитет кондензатор и си решаваш проблема! Няма как с малък капацитет от порядъка на 10-47uF да се филтрира напълно при 50Hz
При този ток при който работят лентите около 40-50mA номинално за моите, аз съм ги пуснал на 41mA при 232V променливо та дори да скокне малко, да имат запас и ми върши работа капацитет от 120uF с око не можеш да го забележиш а с камерата се вижда много,много-слабо трептене. Важно е и с каква камера го гледаш, защото по-лошите не го улавят това трептене и си мислиш че е слабо.
Ако ти е скъп такъв кондензатор може да свалиш от някое било то компютърно захранване или друго. обикновено са по 100uF на 400V и да добавиш още един от 10 до 33 малък, какъвто имаш. А като заговорихме за драйвер, наскоро се захванах да сваля схемата на една крушка:
Прикачен файл:
AmaraLighting lamp Driver.png
AmaraLighting lamp Driver.png (101.77 KиБ) Видяна 2718 пъти
всъщност не коя да е, а тази на амара която бях показал по-горе.
Няма абсолютно никакво трептене в камерата!
Драйвъра работи на висока честота за филтрация има само 2,2uF :-D
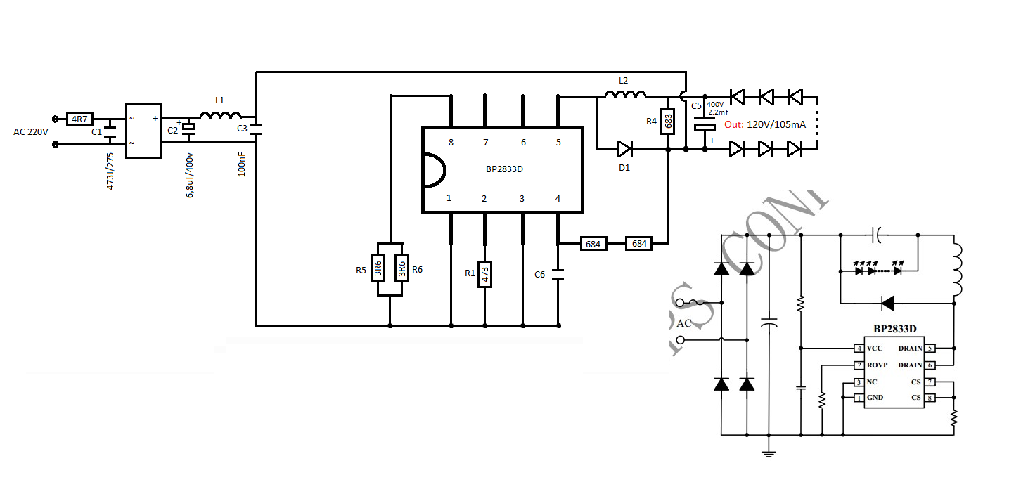
След като разгледах PDF-а на схемата установих че с промяната на R5 и R6, които са в паралел определям зададения ток, който в момента е 105mA. Даже бях се заиграл и направих тест с луксовете на лидълската, която е 13W и установих, че като намалявам тока на тази от амара при 9,6W замества напълно лидълската всъщност ето и снимка
Прикачен файл:
LIDL VS AMARA.jpg
Това е приложение за телефон и е само примерен за сравнение, като и двете крушки са измервани плътно до балона.
Без никакъв проблем може да се вържат примерно 4 ленти последователно (за 24V) и паралелно на тях още 2 групи при което стават 12 лентички, които ще работят на 96V и зададен стабилизиран ток! без абсолютно никакво трептене. при покупка на подобен драйвър! Ето го и него:
Прикачен файл:
Led driver amara.png
Като цяло много елементарен драйвер само не знам бобините L1 и L2 дали се намират на пазара иначе останалите елементи са ясни.
hishnik - помощник
Имам проблеми само с една от лампите която е с грец и кондензатор 22мф, 28 ленти 5630 10,5 вата при пир датчик. Първия проблем беше че, денонощно светеше с мощност 1ват(заедно с пира) при не задействан пир датчик. Проблема беше в пира, имаше един кондензатор и резистор последователно свързани на входа с изхода, махнах ги и пира взе да консумира 1,2w(по-зле)и се оправиха нещата според комшии(вече не свети денем). За 4 месеца сменям 3 пъти лентички щото горят, лампата е пред блок и работи с много цикли на нощ. В асансьора направих същата лампа ама свети денонощно и е на пластмасова основа, не развиват повече от 42С и там не гори. При метален корпус винаги слагам силикон на самия край на лентичките като ги кривя нагоре за да не даде на късо някога. Направил съм над 17 лампи и само тази с пира се прецаква! Възможно ли е тези диоди да не издържат на цикли, все съм си мислил че, за лампа с пир датчик е най-подходящо са лед диоди. Не съм шунтирал нито един резистор на тази лампа защото не ми е необходима мощност и за това са 28 ленти. До всяка лентичка отива 11 волта и не използвам пълния капацитет на диодите.
hishnik - помощник
Здравейте, стана много сериозно с тая лампа! Почна да гори през ден и се наложи да се поразровя малко в нета. Това което открих за SMD 5630 е че, им дават 20 000 цикъла и ресурсите са се изчерпали за 4 месеца (на ден около 150 цикъла)както през зимния период е активна от 16:30 до 8:00. Склонен съм да повярвам. Вярно че няма нищо вечно но въртела е незаменим. Днес на дърпах лентите и сложих обикновена крушка. Сега си мисля да сложа лед крушка с гаранция 2 г. и като изгори да претендира за гаранцията а смяната е лесна и става на място. Аз лично повече не се наемам да правя лампи с пир който са с много цикли. Дано съм бил полезен на някого.
fox_vt - майстор
Аз съм направил плафон със ей тия светодиоди
ЦЪК

На плафон със пир датчик за коридора.Вече една година никакви грижи като се има предвид че имам котка и датчика хваща и нея,навярно покривам поне 100 цикъла на ден :lol: Обаче всеки светодиод е със ей такъв драйвер

ЦЪК

И всичко това се захранва с обикновенно импулсно захранване за халогенки,като пира включва дефакто захранването.Той плафона го има назад в темата де.Ще правя още един за друг коридор че ми останаха още 5 бройки.Иначе покрива 60ватова крушка идеално.
brad4edat - специалист
В стълбищните осветления по блоковете е лудница от цикли, било то на лампите или на бравите на входната врата. Например в нашия блок с 12 ап. си има доста честичко я лампа за смяна я бравата пак е взела да блокира :-D То едно, че всичко е китайско-китайско друго е движението на хората. Ние сме към 30 човека в входа. лично аз поне по 12 пъти на ден пускам стълбищното. Сложи го по 10 на човек, е ти на 300 пускания поне на ден. Ми 300х30= 9000 само за месец! :lol: :lol: :lol: Хем сме малък блок 4 етажа. за 7-8 етажни не ми се мисли, еле пък плафона ако е баш на входната врата. За 20 дена и ще е нащракал циклите на диодите :-D Тук само компютърна мишка може да издържи :lol:
Иначе аз от как преправих плафона в коридора, вече втора седмица като го пуснеме вечер да свети не се гаси кажи речи до 00h :-D Пък и приятно свети през стъклената врата към хола, екстра за някое филмче да изгледа човек.
:partyman:
Последна промяна от brad4edat на чет мар 05, 2015 8:37 pm, променено общо 1 път.
  • 1
  • 54
  • 55
  • 56
  • 57
  • 58
  • 78

Тема "Направи сам LED осветление" | Включи се в дискусията:


Сподели форума:

Бъди информиран. Следвай "Направи сам" във Facebook:

Намери изпълнител и вдъхновения за дома. Следвай MaistorPlus във Facebook: