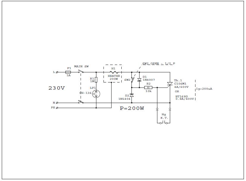
Контактният термометър трябва да е свързан между гейта и "катода"!
За да не се получава голяма мощност на резистора (при затворен контакт), вместо триак трябва да се ползва тиристор с малък управляващ ток, като тиристорът е "вързан" в изправителния диагонал на "Грец" - анодът към "+", а катодът към "-". По принцип, управляващите токове на тиристорите са по-малки от тези на триаците. В SSR-елетата се ползват такива тиристори. За инкубатор може да се ползва и само тиристор без "Грец" (еднополупериодно изправяне), тъй като необходимата мощност е малка.
Може и нещо такова:
untitled.JPG (28.1 KиБ) Видяна 2292 пъти
LP1 свети само при "правилно" включен щепсел "Шуко".
Нагревателят е включен към фаза, а не към неутралата, за да се предпази тиристора (и диода) при късо съединение между нагревателя и защитната нула. Същевременно, контактният термометър е с "нулев" потенциал.
За да не се получава голяма мощност на резистора (при затворен контакт), вместо триак трябва да се ползва тиристор с малък управляващ ток, като тиристорът е "вързан" в изправителния диагонал на "Грец" - анодът към "+", а катодът към "-". По принцип, управляващите токове на тиристорите са по-малки от тези на триаците. В SSR-елетата се ползват такива тиристори. За инкубатор може да се ползва и само тиристор без "Грец" (еднополупериодно изправяне), тъй като необходимата мощност е малка.
Може и нещо такова:
Прикачен файл:
untitled.JPG (28.1 KиБ) Видяна 2292 пъти
Нагревателят е включен към фаза, а не към неутралата, за да се предпази тиристора (и диода) при късо съединение между нагревателя и защитната нула. Същевременно, контактният термометър е с "нулев" потенциал.
