• 1
  • 26
  • 27
  • 28
  • 29
  • 30
  • 103
Място за идеи и желания за проектиране и изработка на готови проекти.
STEPER - специалист
dobrev написа:
към MrMurdjo
Благодаря за схемата!
към STEPER
Благодаря за линковете, особено за http://www.google.bg/search?q=SLA7062M& ... sgbyjuW7CQ. Направо е уникален. [-X
Уникалното в човешките отношения е това,когато искаш да помогнеш на някого.
MrMurdjo - майстор
Защо махна линковете? Канех се да ги разглеждам.
STEPER - специалист
dobrev написа [-X
Защото се засрамих. :-D
dobrev - специалист
STEPER написа:
dobrev написа [-X
Защото се засрамих. :-D
И за миг не съм си мислел някого да засегна или обидя. Това беше приятелски намек :yawinkle: , че всички тези линкове, и няколко десетки други, съм ги отворил и изчел. Набправо ми става сладникаво в устата, като видя пак нещо със SLA........ и като видях линка на google със SLA7062 не се сдържах.
Моля за прошка :prayer:
MrMurdjo - майстор
Фирмата "Алегро" е световен производител на такива специализирани интергрални схеми. Ако нещо не тръгва, гърми и т.н., вината обикновено е в нас, не в чиповете.
dobrev - специалист
MrMurdjo написа:
Фирмата "Алегро" е световен производител на такива специализирани интергрални схеми. Ако нещо не тръгва, гърми и т.н., вината обикновено е в нас, не в чиповете.
SLA7062 още не съм гръмнал. Засега рисувам платка, подходяща за закрепване на радиаторите, които имам. Идеята е да се оформи готов модул за Х и после да го повторя за Y and Z.
MrMurdjo - майстор
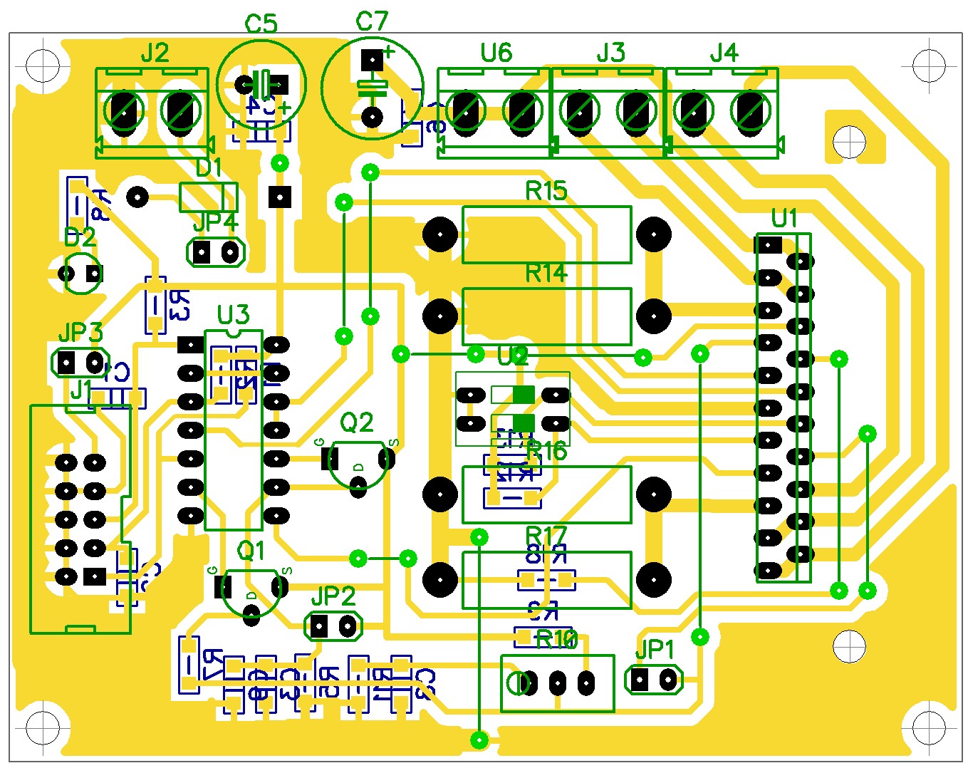
Ако ще ти свърши работа, ето ти моята платка, по схемата, която бях пуснал (моята).
Оригиналът е в PDF 1:1 обърнато огледално, разположението на елементите е в картинката. Едностранна е, има доста мостчета и ползвам SMD резистори и кондензатори.
Прикачен файл:
SLA7062-2-Bot-Positive.zip
(36.48 KиБ) Свален 212 пъти
Прикачен файл:
Stepper-SLA-2.jpg
dobrev - специалист
към MrMurdjo =D>
Това е, което търся! ГОЛЯМО БЛАГОДАРЯ!!! За нещо такова прерових доста сайтове в нета :rolleyes: .
Ако имаш платката във формат EAGLE ще е много добре, защото съм скаран с SMD, а и по трудно се намират, и бих я преправил за нормални елементи. Нещо беше споменал, че двигателите греят :hot: , когато са спрели. Има ли го този проблем и ако имаш време дай някакво решение - ще е от полза за много хора.
MrMurdjo - майстор
Аз работя с DipTrace и няма как да го експортирам в Eagle. Но тази топология може да ти е от полза да си направиш своята платка със стандартни елементи. Не знам от къде си, елементи за повърхностен монтаж в София се продават на много места. Спестяват ми дупчене (сега мога да го правя машинно, но преди всичко беше на ръка), огъване на изводи, запояване и подрязване. Наловчил съм се и с една малка пинсетка и часовникарски "очила" работя доста бързо и производително.
Оригиналите ги пренасям по фотометод и затова не се боя от тънки писти, минаващи между крачетата. Получават се чудесно.

Относно греенето: При всички контролери с ограничаване на тока посредством ШИМ, моторите се затоплят. Зависи от зададения ток. Ако е в нормите на номиналния за мотора, загряването не е проблем. Ако се търси още малко мощност и токът е максимално препоръчаният или дори малко над него, загряването е по-съществено. Всичко зависи от конкретните мотори.
За намаляване на греенето се използва обикновено схема с чакащ мултивибратор, който постоянно се запуска от идващите импулси за стъпка. Подбира се такава дължина на задържане, че примерно секунда-две след като са спрели да идват импулси, той да си обърне състоянието и да превключи опорното напрежение за ограничаване на тока на по-ниско. По такъв начин в покой моторът има задържащо усилие, но токът е по-малък и съответно се отделя по-малко топлина.
Нямам готова схема, тук някъде по-назад имаше публикувана схема на контролер, която ползва таймер 555 за тази цел.
Засега и така ми вършат работа, а моторите не са стигали до температура, която да не дава да ги пипнеш с ръка.
Двата са сравнително слаби, с номинален ток 1.4А и са точно на горната граница.
dangelov - напреднал
за dobrev
Имам разработена платка на схема за задържане. Схемата е част от драйвера с L297 и транзистори. Ако те интересува мога да го изпратя на поща или Скайп. Има и малко smd елементи. На SprintLayout e. SMD-та не са проблем- аз ги поръчвам в Елимекс или Футурел. Мога да ти направя и фотошаблон на платката на паус. Ако си правиш платките по фотометод.
  • 1
  • 26
  • 27
  • 28
  • 29
  • 30
  • 103

Тема "CNC електроника, управление на стъпкови и серво мотори" | Включи се в дискусията:


Сподели форума:

Бъди информиран. Следвай "Направи сам" във Facebook:

Намери изпълнител и вдъхновения за дома. Следвай MaistorPlus във Facebook: