С ръка на сърцето си признава че когато писах преди дълго време се чудех как да изразя възхищението си от добре свършената работа.
А сега след като разбрах че вероятно ще има и продажби реално се замислям да не се захващам да си правя особенно ако извадиш някаква добра цена.
Място за идеи и желания за проектиране и изработка на готови проекти.
angel_ov
- специалист
1980 мнения в "Изработка на инверторен електрожен"
pulsar
- специалист
- Мнения: 122
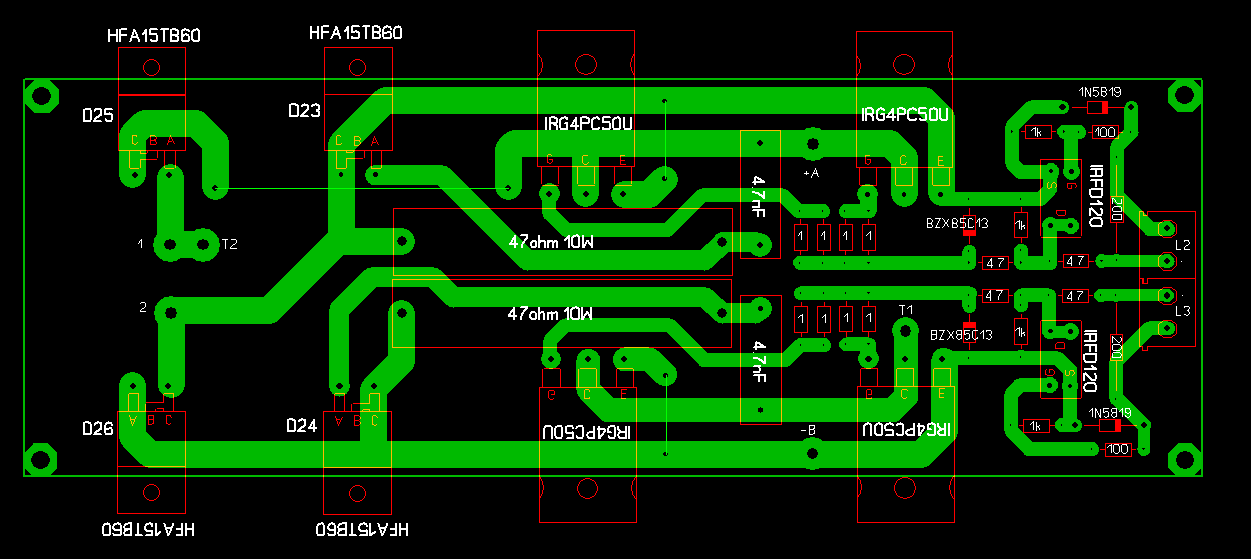
Momchil87 написа:За да не говорим наизуст пускам схемка на силовата част при мен ;Гейта и емитера на долните два мощни транзистора са разменени при опроводяването.Прикачен файл:Прикаченият файл kli.GIF вече не е достъпенПреди да запоя двойките ценери всичко е ок , както на по горния ми " пост " след това нещата пропадат предполагам ,че най- голямата ми грешка е ниското напрежение на входа , макар и с 2-3V по ниско от нормалното според мен , то товари резисторите R83,R84 ... в следствие диодите D28 i D29 детектират или поне един от тях .Прикачен файл:Прикаченият файл pl.png вече не е достъпен
Видях ,че колегата "genostan" е слагал 4,7ohm 2W , правилно ли съм разбрал или греша ?
Колкото до платката , първоначално имах проблем поради огледалното проектиране , тривиална грешка бе смяната на местата на G и S на един от IRFD123 . След подмяна на транзистора и корекция по платката , се видя по горната графика .
Ако забелязвате други грешки ще бъда благодарен !
С уважение : Момчил
Прикачен файл
pl.png (47.72 KиБ) Видяна 5210 пъти
pulsar
- специалист
- Мнения: 122
pansim написа:Тежи 5кг, заедно със захранващия кабел. От тези 5 кг, се падат 1.8кг кутия, от 1мм ламарина прахово боядисана.Колега pansim хубава кутия за електроженчето си направил
Размери: 28 дължина, 12.5 ширина, 17.5 височина.
pansim
- майстор
- Мнения: 1291
Привет.
Повишаване на друг клас например IP23 е свързано с цялостна промяна на конструкцията, а не само на отворите. Това трябва да бъде много ясно на всички. Апарати с подобен род защита са с друга конструкция и МНОГО различна цена. Говорим за истинските,а не само по надписи.
Имам идея и за това, но не може всичко наведнъж, а и не на всеки е необходимо, пък и цената ще бъде неконкурентна.
Кутията е правена на CAD програма и е изработена на програмируема преса /Раскин/
Повишаване на друг клас например IP23 е свързано с цялостна промяна на конструкцията, а не само на отворите. Това трябва да бъде много ясно на всички. Апарати с подобен род защита са с друга конструкция и МНОГО различна цена. Говорим за истинските,а не само по надписи.
Кутията е правена на CAD програма и е изработена на програмируема преса /Раскин/
- Мнения: 5
Здравейте! Поздравления за ентусиазма и добрите резултати!
Опитвам се да реализирам тази схема. Някой знае ли колко греят трите диода (HFA....) в силовата част и дали им трябват радиатори, за да знам колко място да оставя? Принудителното охлаждане се подразбира.
Опитвам се да реализирам тази схема. Някой знае ли колко греят трите диода (HFA....) в силовата част и дали им трябват радиатори, за да знам колко място да оставя? Принудителното охлаждане се подразбира.
Прикачен файл
200А.JPG (47.24 KиБ) Видяна 4855 пъти
pansim
- майстор
- Мнения: 1291
Това схемно решение е на пръв поглед много просто, но честно казано не ми харесва. Една от причините е използуване на по-високоволтови транзистори. Дано го направите да работи добре и надеждно, и най-вече да заварява качествено.
Ще ми бъде интерсно да видя готов, тестван в реални условия инвертор с отделна размагнитваща намотка.
Ще ми бъде интерсно да видя готов, тестван в реални условия инвертор с отделна размагнитваща намотка.
Тема "Изработка на инверторен електрожен" | Включи се в дискусията:
Сподели форума:
Бъди информиран. Следвай "Направи сам" във Facebook:
Намери изпълнител и вдъхновения за дома. Следвай MaistorPlus във Facebook:
Имаш нужда от подходящ професионалист за дома?
- Преустройство, ремонт и реновиране
- ↳ Вашите ремонти
- ↳ Кухня
- ↳ Баня
- ↳ Дневна
- ↳ Спалня
- ↳ Детска
- ↳ Градина
- ↳ Коридор
- ↳ Тераса и балкон
- Направи сам
- ↳ Направи сам
- ↳ Ремонтирай сам
- ↳ Къде е по-евтино?
- ↳ Дърводелство
- ↳ Ел. инструменти
- ↳ Металообработване
- ↳ Конкурс "Направи сам 2012"
- Строителство
- ↳ Всичко за вилата
- ↳ Къщи
- ↳ Саниране
- ↳ Хидроизолация
- ↳ Пасивни и нискоенергийни сгради
- Сухо строителство
- ↳ Окачени тавани
- ↳ Преградни стени и предстенни обшивки
- ↳ Сухи и повдигнати подове
- ↳ Декоративни елементи - колони, трегери, сводове и др.
- ↳ Всичко за гипскартона и гипсфазера
- Въпроси и Отговори
- ↳ Полезни съвети
- ↳ Автомобили
- ↳ Партньори
- ↳ Боядисване и Декориране
- ↳ Вентилация, климатици и термопомпи
- ↳ Водоснабдяване и канализация.
- ↳ Всичко за ремонта
- ↳ Електротехника
- ↳ Отопление
- ↳ Газификация
- ↳ Електроника и Схеми
- ↳ Газобетон
- ↳ От всичко по малко
- ↳ Компютри и периферия
- ↳ Уеб дизайн, PHP, MySQL, JavaScript, HTML..
- ↳ Мобилни устройства, GSM-и
- ↳ Нека се запознаем
- ↳ Recycle Bin
- Статии
- ↳ Практични решения
- ↳ Качване на снимки
- ↳ Какви статии искате?
- ↳ Готварство, туршии и зимнина
- ↳ Отмора и шеги
- ↳ От нищо нещо
- ↳ Не е за вярване
- ↳ Литература
- ↳ Връзки към Интересни сайтове
- Магазин
- ↳ Препоръки и Мнения за он-лайн магазина
- ↳ Крадeни инструменти !!!
