• 1
  • 7
  • 8
  • 9
  • 10
  • 11
  • 198
Място за идеи и желания за проектиране и изработка на готови проекти.
pulsar - специалист
Колега pansim, пусни да видим и ние схемата :) . Принципа е ясен ама все пак. :roll:
pansim - майстор
А...радвам се, че ти е ясно :lol:
Ето схемата и да се похвалиш като я пуснеш.

Прикачен файл

160A.jpg
160A.jpg (109.28 KиБ) Видяна 17200 пъти
cvetanmu - специалист
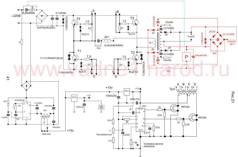
Ако знаеш руски http://www.electrik.org/forum/index.php ... topic=6243 , иначе тук я има в по нормален размер http://vadne1.narod.ru/DC40.gif .Тук е същата схема но с TL494 http://www.electrik.org/forum/index.php ... ost&id=164 .
Последна промяна от cvetanmu на ср дек 01, 2010 5:29 pm, променено общо 1 път.
pansim - майстор
Благодаря на cvetanmu за линка.
pulsar - специалист
Мерси за схемата. А може ли снимки отвътре на електрожена, понеже изпитвам трудности при самия монтаж /разпределение/, а и ми е интересно другите каква мисъл влагат в изделията си.
:wink:

Ех, защо на времето не го научих тизи русский язьик.
pansim - майстор
Снимки ще има, когато направя следващите инвертори. Просто сега няма нито един при мен.
Ако има нещо друго - питай.
На линка дето е дал колегата мисля, че има снимки на готови апарати.
nikigada - специалист
Освен със схемата колегата ще има трудности и с настройката. Това е резонансен мост които има последователност от 3-4 стъпки за настройка. Автора казва че с тази схема се постигат над 200 ампера в дъгата. Това е моят инвертор по същата схема с леки модификации от моя страна. По думите на професионален заварчик инвертора работи чудесно. Книгата от Вадим си я купих преди време за сумата от 90 лв. Имаше проблеми с оживяването на схемата въпреки че според автора е пробвана и работи.
Снимки на инвертора - първа модификация има тук:
http://nikigada.snimka.bg/experiment/el ... 49.4992508
След това имаше промяна на захранването на ниската част както и допълнителни кондензатор, варистор и т.н. подобрения на захранването.

Поздрави!
pansim - майстор
Изглежда много прилично. Браво.
Проблеми винаги може да се появят, според мен е важно този който се захване с изработката да е много наясно какво прави, иначе БУМ. :)
Може 200А, но лично аз не виждам голям смисъл за домашна употреба, пък и е по-добре да има запас. С посочените транзистори в схемата 200А е горната граница.
Надявам се скоро да завърша още един, пак с малки промени от оригиналната схема, и ще пиша как работи.

ПП Към всички които имат желание за изработката - схемата е напълно работоспособна!!! Изпробвана е нееднократно. От огромно значение обаче е настройката и взаимното разположение на компонентите в кутията.
Здравейте, някой от вас прави ли импулсни електрожени за продажба. Интересъва ме мощност от 160А.

Ако имате предложения моля пишете на Л.С.
borvel - помощник
ако не е тайна сподели откъде взимаш ферита за трафа и дросела и диодите на изхода
  • 1
  • 7
  • 8
  • 9
  • 10
  • 11
  • 198

Тема "Изработка на инверторен електрожен" | Включи се в дискусията:


Сподели форума:

Бъди информиран. Следвай "Направи сам" във Facebook:

Намери изпълнител и вдъхновения за дома. Следвай MaistorPlus във Facebook: