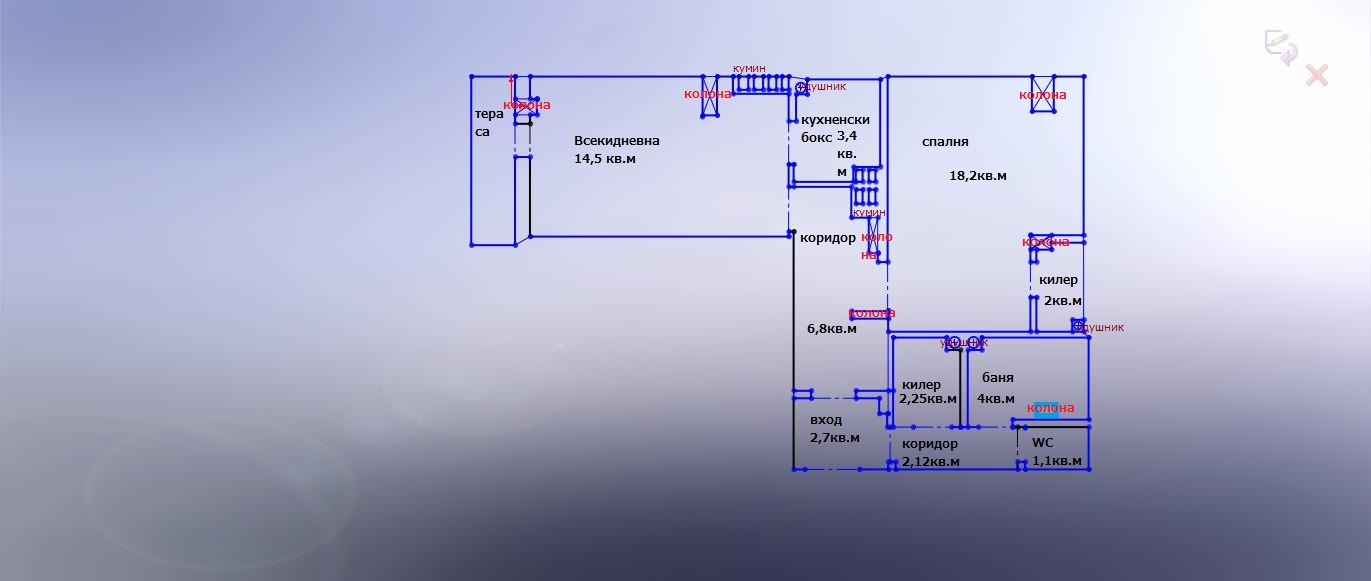
Помагайте,купих си това лято апартамент.Като цена ме устройва и мястото е добро.Но малко стайте не са както трябва.Блокът е от ПК.Правоъгълниците на схемата са комини,хиксовете са колони,кръгчетата удушник.Според вас може ли да стане по втория начин.Малко се притеснявам с тези махания на стени.Някой ако има и друга идея да споделя.
Прикачен файл
1.jpg (88.7 KиБ) Видяна 8096 пъти
Прикачен файл
2.jpg (69.57 KиБ) Видяна 8096 пъти
