Всичко свързано с тоците ми е слабост, опитайте се да ме затрудните.
voxo - специалист
Търся съвет за направата на ел. ограда.
Имам едно място засадено с много цветя, но кучето се научи да влиза и да ги мачка. Има малка дървена ограда но я прескача.
Идеята ми е да пусна един или два кабела отгоре и като ги пипне да го удря слаб ток. Не да го убие, а само да му стане неприятно.
Да се научи, че там не бива да ходи. Знам, че има такива за едър добитък.
Та въпроса ми е какво трябва да е напрежението и как да стане цялата дяволия. Могат ли да се ползват тези трансформаторчета от телефони и други устройства.
Благодаря предватително.
Харалампи - специалист
Това което си виждал се казва "електронен пастир". И аз съм го виждал. Използва се ток с висок волтаж и нисък ампераж. Можеш да си спретнеш нещо с акумулатор и бобина от кола. Напрежението не трябва да е включено постоянно. Прави се на импулси, обаче не ме питай как. Не съм ел.специалист. На времето бяхме направили за кабинета по двигатели един стенд, демонстриращ работата на запалителната система на автомобил - делко, бобина, 4 свещи и двигател от чистачки. Даскала по практика обаче се изхитрил да пусне кабелче от бубината по пейките на които седяхме и го завил с едно платче. По едно време се разсеяхме и се разприказвахме и той без да се усетим включил захранването. Ефекта беше потесаващ.
ELEMENTAL - специалист
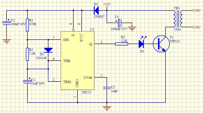
Ето ти схема на ел. ограда.Произвежда около 5,2импулса в секунда.Т1 задължително го монтирай на охлаждащ радиатор (примерно парче алуминиева ламарина 2-3мм. с размери 6 на 6 см.).ТR1 може да е ТХО от телевизор/монитор или бобина от автомобил.Ако използваш ТХО увери се, че не е с вграден умножител на напрежение!
P.S.И не докосвай охлаждащия радиатор докато схемата е включена, че
иначе ще се сдобиеш с нова прическа :wink:

Прикачен файл

el. ograda.jpg
el. ograda.jpg (111.48 KиБ) Видяна 18088 пъти
emil_v r - майстор
Виждал съм как е в Германия.
Набождат колове ,и опъват тетта ,телтта само на височината на муцуната , зависи дали са овце или говеда :-D
Устройството го слагат само първият ден ,и вторият си го прибират , понеже овцете са тъпи ,и мислят че още има ток .
С куче нема да стане .
Хитри са , но ние сме по- хитри .
Първият път като видиш че е в цветятя , вземаш вестник Труд ,и го шибваш с всичка сила в главата .
Три пъти . Без да му се караш , но точно три пъти!
Мойто псе ми крадеше чорапите , и аз му сложих звънче в чорапа , и сега не пипа , даже като го каня да вземе чорапът.
Опъни един конец при цветята ,със звънче на него , и гледай майтап !
PCL82 - майстор
Преди време бях чел в нета по въпроса. Като напишеш в google electric fence ли на немски elektrozaun. Излизат доста работи, ако търсиш в режим на изображения има и хубави картинки. В английската и немската уикипедия има и статии.
Принципа го казаха по горе само ще уточнян още малко. Високото напрежение се подава между оградата и земя. За целта се бие заземителен кол, и към него се закача единия край.При лошо заземяване има опасност да те тресне ток при допир до заземителния кол.Напрежението е високо около 5000волта май беше и много зависи от вида на животните-колкото повече козина толкова по високо трябва да е. Подава се на импулси с кратка продължителност и паузи от около 2-3 сек.
В Германия се оказа че съм се докосвал до такава ограда , добре че не е била включена защото чак от статиите разбрах че е такава.Табели нямаше.Заблудата дойде от това че вместо обикновена тел или жица ползват сезалов канап с преплетена метална нишка и го опъват през пластмасови уши завити в дървени колчета. Масово бяха високи по около 90см с по 3-4 реда канап.Четох за захранвания с малък слънчев панел, много удобни за ниви.
voxo - специалист
Благодаря на всички за съветите. Ще пробвам да сглобя нещо пък да видим какво ще стане
Харалампи - специалист
PCL82 написа:
Напрежението е високо около 5000волта май беше и много зависи от вида на животните-колкото повече козина толкова по високо трябва да е.
А бе нека да използва бобина от кола или ТХО от телевизор да видиш дали е 5000 волта. На колата дига 18 и нагоре а ТХО-то май-беше около 25000.

Зетя беше взел такова нящо да си гледа агънца в двора, да видели децата що е то уфтсъ и откъде идат млякото и вълната. По едно време махна овцете и си взе кокошки. Кокошките се изсулваха през мрежата. Перата им явно ги предазват добре. Представляваше една мрежа от капрон, тънички телчета на 3-4 реда и захранване. Щом ще дебнеш куче най-добре използвай и ти мрежа да не може да се провре без да го перне тока.
Trifun - специалист
А за да си абсолютно сигурен, че ще го перне, монтираш една мрежа над цветята, и една антенка на кучето - нещо като детските колички по панаирите, онези, с които се блъскаме, нали се сещате ? :-D :-D :-D

Тема "Относно ел. ограда" | Включи се в дискусията:


Сподели форума:

Бъди информиран. Следвай "Направи сам" във Facebook:

Намери изпълнител и вдъхновения за дома. Следвай MaistorPlus във Facebook: