Здравейте майстори,вчера се регистрирах във вашият форум и прочетох доста интересни неща.Направи ми и впечатление че има и доста потребители с големи знания.
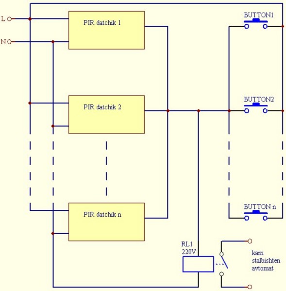
Можели да се направи стълбищно осветление като линк бутоните в апартаментите да са действащи,а в коридора да няма линк бутон а да има датчик за движение.Ако може,ще се радвам да миизпратите някаква схема.Също и да ми обясните принципа на работа на датчик за движение.
Предварително благодаря.
Можели да се направи стълбищно осветление като линк бутоните в апартаментите да са действащи,а в коридора да няма линк бутон а да има датчик за движение.Ако може,ще се радвам да миизпратите някаква схема.Също и да ми обясните принципа на работа на датчик за движение.
Предварително благодаря.
