Здравейте
Пиша тук, защото изпитвам затруднения в изграждането на регулатор за фара на един мотор. Преди да опиша конкретната ситуация, искам да си кажа, че от електротехника разбирам колкото да си събера някаква елементарна схема и нищо повече, вероятно заради това не ми се и получава в момента.
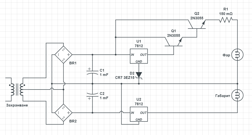
Какъв ми е точно казуса: Става въпрос за фар на мотор (габарит + основна светлина, който работят в диапазона 12-40v, дават го 4 ампера), до който достига променливо напрежение, защото е такава инсталацията на мотора.
Качвам схемата, която съм направил (надявам се да е правилно построена/илюстрирана)

Screenshot 2024-04-21 182306.png (36.81 KиБ) Видяна 1803 пъти
Целта ѝ е до габарита до доставя 12 волта, там ампеража е малък, а втората верига да вдига волтажа и да издържа до 4 ампера. Според материали в интернет - ценеровия диод преди регулатора на напрежение трябва да вдигне волтажа до 15 волта, но уви. Мога да пусна и материалите, които гледах за да изградя схемата, мога и снимки на самата платка да кача, при нужда.
Та въпроса ми е - къде бъркам, защото нито се вдига волтажа след регулатора, а през транзисторите дори нищо не минава, съответно не захранвам фара. Ще съм благодарен за всякакви съвети/насоки!
Пиша тук, защото изпитвам затруднения в изграждането на регулатор за фара на един мотор. Преди да опиша конкретната ситуация, искам да си кажа, че от електротехника разбирам колкото да си събера някаква елементарна схема и нищо повече, вероятно заради това не ми се и получава в момента.
Какъв ми е точно казуса: Става въпрос за фар на мотор (габарит + основна светлина, който работят в диапазона 12-40v, дават го 4 ампера), до който достига променливо напрежение, защото е такава инсталацията на мотора.
Качвам схемата, която съм направил (надявам се да е правилно построена/илюстрирана)
Прикачен файл:
Screenshot 2024-04-21 182306.png (36.81 KиБ) Видяна 1803 пъти
Та въпроса ми е - къде бъркам, защото нито се вдига волтажа след регулатора, а през транзисторите дори нищо не минава, съответно не захранвам фара. Ще съм благодарен за всякакви съвети/насоки!