• 1
  • 2
Всичко свързано с тоците ми е слабост, опитайте се да ме затрудните.
siropuch - напреднал
Има ли някой работеща схема на сензорен бутон.Имам предвид прекъсвач който работи не с натискане на копче ами с допир или близост с пръст на 2 електрода който са зад слой диелектрик

По въпроса събрах малко информация,но така и не схванах как точно да го направя това нещо.Ето малко линкове

http://www.qprox.com/downloads/appnotes ... prings.pdf
http://uk.farnell.com/jsp/search/produc ... ku=1099135
d3v1ous - специалист
Имаше една такава схема в млад констуктор за звънец само с допир. Реализирах я и работеше. Зависи за какво ще я ползваш.
siropuch - напреднал
Правя един проект и ми трябват 4 такива бутона.Ще ги ползвам като бутон от клавиатура на компютър смисъл ще разглобя клавиатурата и ще взема от нея с кабелчета каквото ми трябва и тези бутони ще трябва да свържат 2-те кабелчета за даден бутон от клавиатурата
georgiarg - специалист
А някъде не продават ли готови и ти само да ги свържеш?
siropuch - напреднал
Е и на това съм съгласен ама колкото и да питах по разни магазини.Или не са чували или са чували ама не продават :) пък и ми казаха че един е от порядъка на 40лв което не е мн рентабилно :)
ELEMENTAL - специалист
:lol: 40лв. за сензорен бутон:lol: :? :shock: Защо оставам с впечатлението обаче, че не правиш разлика между сензорен бутон и капацитативно реле?
siropuch написа:
Има ли някой работеща схема на сензорен бутон.Имам предвид прекъсвач който работи не с натискане на копче ами с допир или близост с пръст на 2 електрода който са зад слой диелектрик
siropuch - напреднал
Е незнам каква е разликата.По-горе съм обяснил какво ми трябва.Ако имаш решение на въпроса се обаждай ако нямаш незнам защо пишеш.Да се покажеш че си умен ли?
ELEMENTAL - специалист
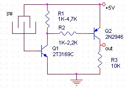
Като искаш решение на въпроса-ето.(SW е сензорния бутон, който в случая се прави от парченце фолиран текстолит).
П.С.Далеч си от истината, ако си мислиш, че искам да се правя на много умен!

Прикачен файл

ScreenHunter_01 Aug.jpg
ScreenHunter_01 Aug.jpg (15.65 KиБ) Видяна 8783 пъти
siropuch - напреднал
Извинявам се за предишния пост.Малко се изнервих от твоя :).Не съм много навътре с тия неща,а искам точно така да го направя.Просто не знам как.Може ли малко да обясниш как точно работи това в случая с простички думи че да мога да схвана :).Благодаря за схемата най-опростената която срещам до сега
ELEMENTAL - специалист
Както казах по-рано сензорния бутон е направен от фолиран текстолит.С ецване или с изсичане се правят 2 електрода с гребенообразна форма(като на схемата).Действието на у-вото е следното:
Като се сложи пръст в/у електродите на SW ,транзистора Т1 се отпушва.Базата на Т2 се дава на маса и поради това Т2 се отпушва, и на изхода се появява логическа 1(+5волта).В изходно състояние(когато бутона не е допрян) на изхода се появява лог.0(0волта).
  • 1
  • 2

Тема "Сензорен бутон.Как?" | Включи се в дискусията:


Сподели форума:

Бъди информиран. Следвай "Направи сам" във Facebook:

Намери изпълнител и вдъхновения за дома. Следвай MaistorPlus във Facebook: