• 1
  • 2
Всичко свързано с тоците ми е слабост, опитайте се да ме затрудните.
moimoimoi - майстор
здравейте, търся някакъв контролер реле или друго техническо решение.
нужно ми е устройството да се командва от "push" бутон и да има два или повече изхода
при едно натискане на бутона да се появи сигнал на първи изход, при второ натискане на бутона да се появи сигнал на втори изход и така до последния изход, след което да се върне в първоначално състояние т.е. всички изходи да са изключени
tzetz009 - специалист
:) " Гугъл сърч" за интегралка CD4017 ! Само дето и трябва един чакащ мултивибратор с таймер 555 преди нея ! После ще се включа пак , че съм си пуснал "дестилатора" :cool: !

:partyman: :partyman: :partyman:
moimoimoi - майстор
аз искам ръчно да натискам бутон-а
а с тази интеграла примерно ako имам нужда само от 4 изхода мога ли 5-тия изход да го свържа към reset-a и тогава ще се изреждат само от 1 до 4 изход

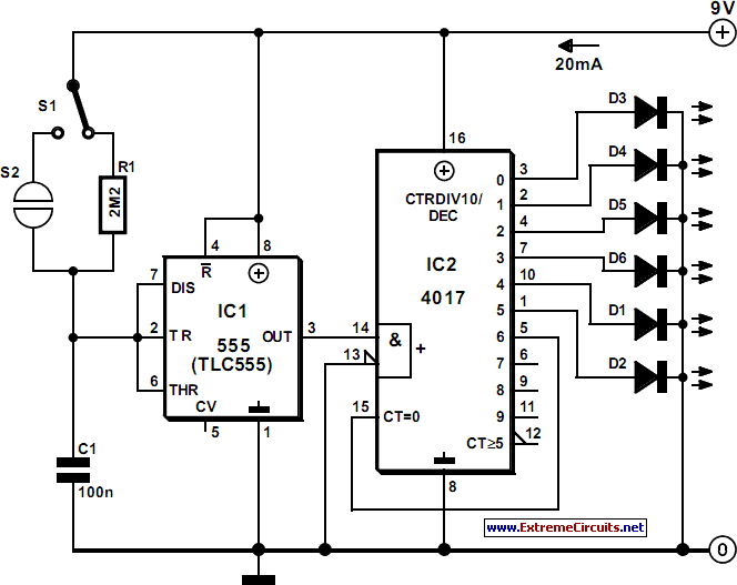
примерно е тази схема от гугъл
Прикачен файл:
cd4017-ne555-led-chaser.jpg
да се преработи в тази

Прикачен файл

cd4017 t.jpg
cd4017 t.jpg (55.35 KиБ) Видяна 1934 пъти
tzetz009 - специалист
I :) Точно затова ти я предлагам . Тя си е брояч до десет , но в зависимост от свързването (бързо схващаш !!!) може да брои до 9 , до 8 , до 7 , до 6 , до 5 , до 4 , до 3 и даже до две !!! Чакащият мултивибратор ти го предлагам за по стабилна работа , иначе и кондензатор на входа донякъде върши работа .

:partyman: :partyman: :partyman:

Ред . Сега ти видях схемата . "ресета" се свързва директно към извода на интегралата , който ти е последен . Трябва му "+" .
moimoimoi - майстор
според схемата по горе с 555 му трябва минус, и аз за това му сложих реле дето да му подава минус
tzetz009 - специалист
Нещо такова с малка преработка .
Прикачен файл:
6-Channel_Running_Light_Circuit_Diagram.GIF
6-Channel_Running_Light_Circuit_Diagram.GIF (16 KиБ) Видяна 1910 пъти
:partyman: :partyman: :partyman:
moimoimoi - майстор
а с какво твоята е по добра от тази схема?

Прикачен файл

cd4017л.jpg
cd4017л.jpg (47.08 KиБ) Видяна 1907 пъти
tzetz009 - специалист
Таймера помага доста за правилната работа ( иначе понякога прескача някоя "позиция" :sad: ). Ако искаш се убеди сам по трудният начин !!! Аз съм се убедил , че си трябва !!!

:partyman: :partyman: :partyman:
tzetz009 - специалист
Сензорен бутон . За мокри пръсти .

:partyman: :partyman: :partyman:
  • 1
  • 2

Тема "търся контролер" | Включи се в дискусията:


Сподели форума:

Бъди информиран. Следвай "Направи сам" във Facebook:

Намери изпълнител и вдъхновения за дома. Следвай MaistorPlus във Facebook: