• 1
  • 2
Всичко свързано с тоците ми е слабост, опитайте се да ме затрудните.
liubitel - помощник
Дайте схема,как се управлява със сериен ключ.
shotik - майстор
Трябва да се ползва реле с контакти за три фази,на което да се включва постоянно с ключ бобината или с бутон за "старт" и се върже така ,че да се самоподдържа ,докато не се прекъсне веригата с втори бутон "стоп".Надявам се ,че разбираш за какво ти пиша,но не мога да пратя схема,защото все още ми е трудно да правя чертежи на компютъра.
krasiorocknroll - специалист
Извинявам се!Такъв филм не съм гледал. Обикновенно 3 фазно напрежение за луминисцентни лампи се използва там където има голям брой луминисцентни лампи/тела/.Те се свързват симетрично на всяка от фазите така че фазите да бъдат еднакво натоварени.Това се прави заради косинус фи.Налага се от време на време да отгръщаме физиката за 8 клас :sad: .Ако греша,някой да ме поправи :)
ELEMENTAL - специалист
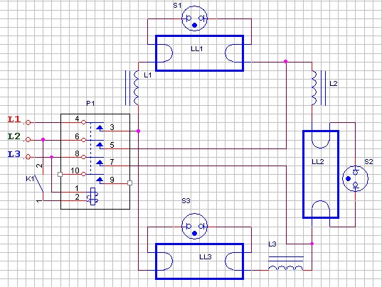
Ето и схема на включване при използване на реле и ЦК ключе.

Прикачен файл

ScreenHunter_01 Aug.jpg
ScreenHunter_01 Aug.jpg (83.83 KиБ) Видяна 6701 пъти
8180 - майстор
ELEMENTAL,
Може и да греша, но нещо ме притеснява в схемата. :?
По моите скромни представи предлагаш всички консуматори да са между две фази. Може и да е възможно, но освен ЦК ключето за останалете неща вероятно трябва да се укаже специално как да стане.
Не съм сигурен, че питащият сам ще се сети.
За да не се включвам пак:

liubitel,
Освен съображенията на krasiorocknroll за големия брой осветители, има и още една причина да се ползва 3-фазна схема - за безопасност в промишлени халета и работилници с ел. машини - избягва се т.н. стробоскопичен ефект, когато при определини условия и монофазно лум. осветление, работеща машина може да изглежда неподвижна !!!
Ако действително не измислите някаква др. схема и включите отделните кръгове монофазно към обща нула, трябва да се имат предвид токовете, особено в нулата, където те (грубо, но може и да греша) ще се сумират от трите фази. А токовета са това, което пише на дреселите, а не по формулата за мощността - разликата е грубо х2.
Вижте с ELEMENTAL схемата, проверете ме за тоците (да не станат излишно дебели кабелите по моите писания - няма лошо, ама пари струват) и
успех!
shotik - майстор
Опитах се по най елементарен начин да опиша,без да се задълбавам по косинусите,стробоскопичност и т.н.За цехове се използват тела с по 3 бр. лампи,където всяка е вързана на отделна фаза и те се включват с реле с 4 контакта/за фазите и нулата/ + тези на бобината.
Предполагам че питащия едва ли ще включва лампи в големо помещение,а по скоро го разбирам за гараж или помещение в къща с 3 фазен ток,иначе би трябвало да има правоспособен елтехник.
ELEMENTAL - специалист
Схемата в случая е триъгълник.Фазовите токове са еднакви.Фазовите напрежения са еднакви( и равни на 220 волта)-лампите ще си светят.(единствено в този случай има разлика м/у фазните и линейните токове(Iл=корен квадратен от 3.Iф)).
При звезда Iл=Iф, обаче Uл= корен квадратен от 3.Uф или казано с други думи Uл=380Волта.В този случай, ако ползва дросели за 220 волта,
питащия спокойно ще си пържи кебапчетата и кюфтетата върху тях.
krasiorocknroll - специалист
И аз не съм виждал такава схема-дросел на 380волта?,стартер за 380волта?,лампа за 380волта?.Знам ли,може и пък да са измислили такова нещо?! :shock:
ELEMENTAL - специалист
Едно реле-2-5лева,
един прекъсвач от сайта дето си го споменал->28лева
  • 1
  • 2

Тема "захранване на луминисцентно осветление от 3 фази" | Включи се в дискусията:


Сподели форума:

Бъди информиран. Следвай "Направи сам" във Facebook:

Намери изпълнител и вдъхновения за дома. Следвай MaistorPlus във Facebook: