Всичко свързано с тоците ми е слабост, опитайте се да ме затрудните.
thebugger - специалист
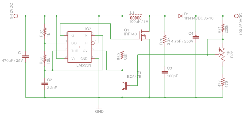
Здравейте и ЧНГ. Имам 1 въпрос по една схема. Значи решил съм че ще правя захранване за индикаторна лампа от 12V и тъй като консумацията на лампата е 7мА реших че може и с проста схема. Избрах тази, защото е с лесно достъпни материали. Направих няколко модификации.Вдигнах честотата на 122Khz, намалих бобината на 47uH и избрах по добро филтриране на изхода. Сега,това което ме притеснява е че входния капацитет на МОSFET-а е 1nF и при тази честота се получава малко висок пиков изходен ток за таймера (близо да максималния 200мА). Другото което е, на симулация се получава известно звънене в двата фронта на правоъгълния импулс. Ще е нужно ли драйверно стъпало и какво? (нямам много опит с МОС транзистори). Звъненето намалява като сложа ограничаващ резистор,както и консумацията, но предпочитам да се консултирам преди да вярвам на симулацията. Ето я и симулацията http://everycircuit.com/circuit/5037140 ... be-12v-psu

Прикачен файл

power.png
power.png (39.04 KиБ) Видяна 1442 пъти
sts - специалист
Здравейте и Честита Новата 2016 г. на всички във форума с пожелание за много,много здраве а за успехите в живота всеки ще се бори сам.
Колега не казвате какъв тип е индикаторът за да получите точен отговор.Ако индикаторната лампа е за ламповия усилвател мога да кажа че тя не влияе на качествата на усилвателя/усилване,АЧХ и др./ и посочената схемата е много сложна.
Аз бих предложил стабилизация със стабилитрони / 16*15 V/ или без стабилизация.
Моля разгледайте схемите на българските лампови радиоприемници относно схемите на индикаторите в тях.
thebugger - специалист
Лампата е ЕМ80 и работи на 250V. Искам да я направя така че да работи и с транзисторни усилватели. Захранването трябва да е с 12V и затова и повишителя.
petromaniq - специалист
Не я виждам как ще стане тази схема.
thebugger - специалист
Тези схеми са за високи мощности. Мене консумацията ми е 1.75W (250V/7mA). Няма смисъл да търся подходящи трансформатори, големи филтри и т.н. Тази схема работи на 120Khz и изходния филтър е 100nF. Аз схемата съм я избрал. На симулация работи перфектно (а EveryCircuit много близо до реалността ги симулира), просто има една част от схемата, която ме съмнява. 555 таймера директно управлява МОСФЕТ-а а при тази честота и вх. капацитет 1nF има значителни пикове, да не говорим за звъненето. Мисля че със един 100 омов резистор последователно на гейта успешно се подтиска звъненето и пиковете. Купил съм нещата тази вечер ще я пробвам.

П.С. Все пак ви препоръчвам разгледайте го този симулатор, наистина работи изумително добре. Има го за Windows, Android и iOS. Ще е хубаво да видя някой българин там.
AAsat - специалист
Предполагам, че 1N4148 е сложен съвсем примерно за симулацията а реално диода ще е друг.
PCL82 - майстор
Има много готови чипове за повишаващи (boost) конвертори със цялата система за управление. Нужно е само да им се даде обратна връзка по ток и напрежение или само по напрежение. При всички пробразуватели обаче има минимално или максимално време за включване на транзистора. При твърде голямо съотношение на изходното към входното напрежение се отива близо до тези граници или се излиза от тях. Получават се твърде големи пикове на токът през транзистора, индуктора и диода, че те се натоварват много и трябва да са преоразмерени. Звъненето в електромагнитната съвместимост е породено точно от тези токови пикове и паразитните елементи.

За да се избегне този проблем се прибягва до напр. до fly back конвертори, където трансформаторът спомага да се получат нужното преводно съотношение при по-умерен режим на първичната страна.
thebugger - специалист
Благодаря колеги за помощта, схемата тръгна и работи чудно. Идеята беше да бъде доста компактно, а на 122kHz се изисква много малко откъм филтриране. 100nF е повече от достатъчно, затова най вече се обърнах към този вид буустер, а не към тези които дубликират мрежовото напрежение. Там са много големи блоковете, голями трафове голями филтри и т.н. Това го събрах на платка 4х2см. Сега ми остава да измеря консумацията, и да направя обикновен линеен стабилизатор/понижител за отоплението (от 12V на 6,3V) Може и пасивно с един 19ома 2W резистор да го погася.

Прикачен файл

Custom Image123.jpg

Прикачен файл

Custom Image12.jpg

Тема "Захранване повишително за индикаторни лампи" | Включи се в дискусията:


Сподели форума:

Бъди информиран. Следвай "Направи сам" във Facebook:

Намери изпълнител и вдъхновения за дома. Следвай MaistorPlus във Facebook: