• 1
  • 2
Всичко свързано с тоците ми е слабост, опитайте се да ме затрудните.
Nortek4648 - специалист
Здравейте, имам един нестандартен въпрос, тъй като вече инсталацията е положена и изргадена с девиаторни ключове за 220V, но на човек сега му хрумва, че иска да са LED лампите и да се димират!
1. Имам лунички 4W с по 1W диоди, които са отремонтирани заради дефектирали електроники или диоди и всъщност ми дойде идеята да ги захраня с лед драйвер, който може да се димира на входа а на изхода да е до 12V, (какъвто е оригиналния в тях), но реално по-мощен за да ги вържа всичките към един, но такъв драйвер дали се продава?
2. Такъв димиращ се драйвер има но той е за халогенни лунички, и въпроса ми е дали на изхода на променливото, може да се сложи грец но с някакви бързи шотки диоди предполагам, за да мога да изправя напрежението и захраня диодите?
Може ли да стане с такъв траф за халогенни, защото е по-евтин и лесно се намират или няма как да изправя изходното напрежение?
Ето и снимка на това което описах:
Прикачен файл:
дим.png
piron45 - майстор
Доколкото виждам от написаното на драйвера, на изхода имаш 330mA ток и 12-25V напрежение с които трябва да се съобразиш като връзваш диодите. Не видях да пише колко вата е, което също е важно за бройката диоди.
Другото захранване, за което казваш че може да се димира не става за диоди, освен ако не започнеш да си играеш да им слагаш товарни резистори. Освен изправеното напрежение ЛЕД диодите искат и определен ток за да светят. Затова се захранват с подходящи драйвери.
Има готови драйвери с димиране по напрежение или PWM, но няма как да димираш ЛЕД драйвер с обикновен димер за крушки.
Nortek4648 - специалист
piron45 написа:
Доколкото виждам от написаното на драйвера, на изхода имаш 330mA ток и 12-25V напрежение с които трябва да се съобразиш като връзваш диодите. Не видях да пише колко вата е, което също е важно за бройката диоди.
Другото захранване, за което казваш че може да се димира не става за диоди, освен ако не започнеш да си играеш да им слагаш товарни резистори. Освен изправеното напрежение ЛЕД диодите искат и определен ток за да светят. Затова се захранват с подходящи драйвери.
Има готови драйвери с димиране по напрежение или PWM, но няма как да димираш ЛЕД драйвер с обикновен димер за крушки.
Да, така е снимките просто съм ги дал за пример!
Не съм намерил никъде такова захранване, каквото ми трябва и каквото съм описал иначе бих го купил, без да се занимавам.
Вариант 1: Вход 220V~(димируемо) изход 0 - 12VDC максимален ток при максимално усилено 200мА ако има такова готово, за да вържа на него диодите ще е най добре. Диодите са 4 последователно по 1W, както съм написал.
Вариант 2: Вход 220V~(димируемо) изход 0 - 12VАС от тук следва със шотки диоди да го изправя и филтрирам с кондензатор и огранича тока при максимално усилено на 200mA
Въпроса ми беше дали с такова електронно захранване за халогенни лунички ще може да се изправи изходното променливо напрежение, което е с висока честота...
Днес купих за опита ето това захранване: http://www.mikimak.com/?function=detail&id=1646 димиращо с товар от 10W до 60W и шотки диоди ще видя да разпоя някви от компютърно захранване за опита.
Иначе, ако имате някакви други идеи, как да използвам диодните лунички, които имам и да ги димирам с положената инсталация за 220V споделяйте...
Ето ги луничките, има и оцелели електроники и това, което ми направи впечетление че тока на не димиращите е 180mA а на димиращите тока е 260mA диодите са едни и същи и това не е нормално. Диодите са много нагъсто и не се охлаждат достатъчно добре набутани толкова близко и прегряват поради което дефектират.
Прикачен файл:
DSC08798.JPG
При 220V-те лунички има масово по 1 дефектирал диод, като са свързани 4 последовеателно
При 12V-те лунички са свързани 2х2 и там има по 2 изгорели (по един от група :D)
Пресилват ги тея китайци, а и малко паста имат прегряват с времето и изгарят.
hidrazin - майстор
1.Не схемата ти не виждам втория девиаторен ключ?
2.Така както го мислиш няма да стане.
3.Варианти:
- Правиш целия кръг на 12 волта. Ако искаш още в таблото. Използваш стандартен димер за 12 волтови лед ламби като си решаваш до кой от двата девиатора да го сложиш. Примерно някакъв такъв:
http://bardesign.info/LED_DMX_Controlle ... A_96W.html
- Оставяш всичко на 230 волта. Някъде до LED диодите си монтираш 12 волтово захранване и LED димер с дистанционно управление. Примерно:
http://www.krushki.com/index.php?main_p ... cts_id=241
4.Тези LED диоди не се димират като им променяш захранващото напрежение. Това да не е фар на пернишки голф? :-D
:partyman:
moimoimoi - майстор
преди време бях писал че съм получил ефект на димиране на лед луни
viewtopic.php?f=43&t=45802&p=573866#p573866
Nortek4648 - специалист
Каква е разликата между двата варианта регулаторни ключове за 220V само че единия, който го знаем е с тиристор за лампи300-600W А другия е специално за лед лампи, който бил с по малко вътрешно съпротивление, и почват от 30лв. нагоре?
С обикновен регулаторен ключ и димираща се лед крушка не се димира както трябва и явно има някаква разлика, щом ги продават специално за лед, но каква е тя, някой знае ли?
MIRO_073 - майстор
Изображение

А нипела 4/3 към 1/2 за кво е :? :-D :-D :-D
jekasus - майстор
MIRO_073 написа:

А нипела 4/3(3/4) към 1/2 за кво е :? :-D :-D :-D
Катоден отводител :lol:
Nortek4648 - специалист
jekasus написа:
MIRO_073 написа:

А нипела 4/3(3/4) към 1/2 за кво е :? :-D :-D :-D
Катоден отводител :lol:
Много сте наблюдателни ей :lol:
Използвах го за тежест и е останал за снимката без да ми направи впечатление, че е там :?
Иначе по темата...
Нямаше как да не си направя опита за да разбера, че не става по този начин :lol:
Изправих напрежението от изхода на електронното захранване със шотки диоди и в грец и само с 1 диод става, но има малко повече пулсации отколкото с грец.
Всичко си работи перфектно, но когато го димирам под 50% примерно вече почва да трепти и е гадно но нагоре няма проблем.
Ако има халогенна лампа паралелно с диодите примерно 20W пулсациите намаляват но пак ги има...
Ако се ползва без да се димира, става но няма смисъл...
Направените диодни лунички са с диоди 10W и работно напрежение 10V/1А
Подобен, като този на снимката!
Прикачен файл:
1234.png
И май накрая ще трябва да го направя с дистанционно управление, като към диодите ще отива max.450mA. Светят достатъчно силно и са 10 на брой в стаята + още една главна 20W луна в центъра на стаята, която е с отделно захранване.
Замислям дистанционното управление да го вградя в един сериен ключ, като първия бутон ще е за пускане и спиране а втория бутон ще е за увеличаване и намаляване.Така ще може да се пали и гаси от двете места на стаята, а от към леглото ще може да се димира.
Ето и какъв беше замисъла с електронния траф за халогенки, който отпада
Прикачен файл:
инсталация .png
инсталация .png (64.17 KиБ) Видяна 4827 пъти
И варианта който ще последва със дистанционен димер вграден във вид на сериен ключ
Прикачен файл:
инсталация 2.png
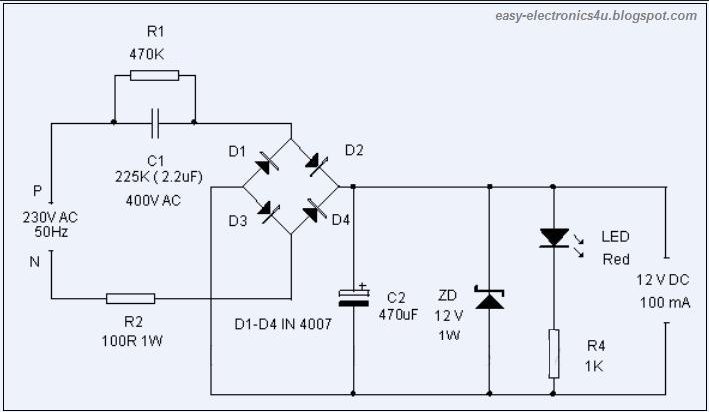
А за да не се налага да се маха ключа за смяна на батерията на ДУ някой беше споменал да го захраня от мрежата със ценер накрая на 12V и удобното тук е, че имам контакт до ключа и спокойно мога да взема от него,но каква да ми е схемата за тази цел или с някое малко трафче?
Предполагам нещо подобно на тази схема ще свърши работа...
Прикачен файл:
ценер.png
ценер.png (86.64 KиБ) Видяна 4818 пъти
  • 1
  • 2

Тема "Димиращо лед осветление при девиаторна инсталация" | Включи се в дискусията:


Сподели форума:

Бъди информиран. Следвай "Направи сам" във Facebook:

Намери изпълнител и вдъхновения за дома. Следвай MaistorPlus във Facebook: