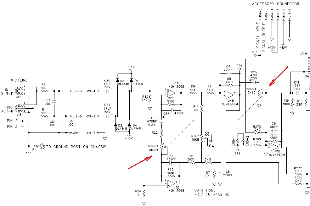
Здравейте на всички.Зная,че тук има хора,който са с много знания и биха ми помогнали затова пиша именно тук.Проблема ми е следния:потенциометър на активна тонколона MACKIE SRM450 пращеше и реших да го напръскам със спрей за потенциометри(не го зная какъв е точно).След хубаво въртене на ляво и дясно,усетих че като въртя усещането не беше толкова мазно както беше преди.включих озвучителното тяло,но звук-никакъв.Въпроса ми е как да разберра дали потенциометара е за смяна?Като го сменя или има и друг начин.Потенциометара е с 6 крачета.Какъв е проблема според вас господа специалисти??Поздрави на всички.Благодаря предварително.
Прикачен файл
potenciometur.jpg (39.78 KиБ) Видяна 4501 пъти
