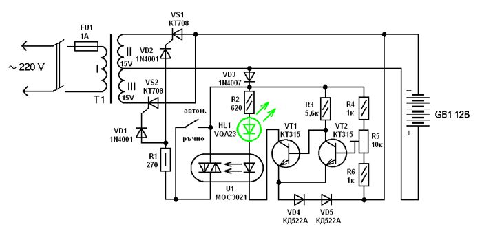
Имам старо Българско PB 12V зарядно ,схемата съм му качил в атача .
Имам още един трансформатор 2x20V 2A променливо напрежение .
Искам да го направя в същата схема за 12V акумулатори .
Но освен с пренавиване друг вариант не знам .
Варианта само с изправено напрежение не ме кефи ,заради сулфатизацията .
Има ли вариант да се понижи напрежението без пренавиване ?
Идеята ми е при достигане на 13,6V зарядното да работи като на подзаряд .
Благодаря предварително .
Имам още един трансформатор 2x20V 2A променливо напрежение .
Искам да го направя в същата схема за 12V акумулатори .
Но освен с пренавиване друг вариант не знам .
Варианта само с изправено напрежение не ме кефи ,заради сулфатизацията .
Има ли вариант да се понижи напрежението без пренавиване ?
Идеята ми е при достигане на 13,6V зарядното да работи като на подзаряд .
Благодаря предварително .
Прикачен файл
sdfs.jpg (58.45 KиБ) Видяна 2897 пъти
