Привет,
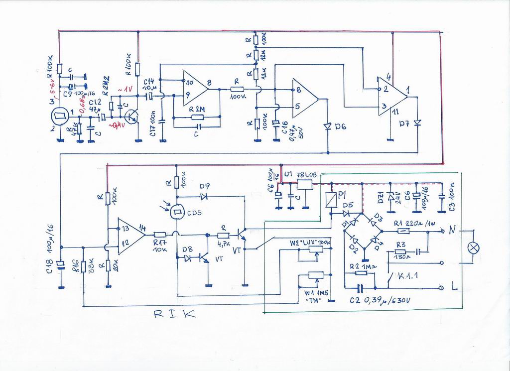
Монтирах 13 лампи в една етажна собственост преди месец и 1/2. Две от тях отказаха. Разглобих датчика за движение на едната Лампата светва при първоначално пускане и след загасване никаква реакция. Напрежения 24 волта има и 8 волта след ИС78L08 също има. При имитиране на променлив сигнал на краче 9 от LM324N (сигнал от транзистора след пироелектричния датчик 500BP) нямаше задействане на таймера. Таймера се стартираше само след изключване и включване на захранване на лампата. Съмнението падна в-у LM324N. Смених я и лампата тръгна, но се задейства от много близко разстояние < 1 см до пироел.сенсор. Рекох да сменя сенсора, но в магазините (Конрад, Пулсатор, Комет Електроникс, до ТУ, бул. Г.Делчев 61) се оказа, че не се предлагат. Взех от друг PIR - още по-зле.
Някъде предлагат ли се пироелектрични датчици?
Монтирах 13 лампи в една етажна собственост преди месец и 1/2. Две от тях отказаха. Разглобих датчика за движение на едната Лампата светва при първоначално пускане и след загасване никаква реакция. Напрежения 24 волта има и 8 волта след ИС78L08 също има. При имитиране на променлив сигнал на краче 9 от LM324N (сигнал от транзистора след пироелектричния датчик 500BP) нямаше задействане на таймера. Таймера се стартираше само след изключване и включване на захранване на лампата. Съмнението падна в-у LM324N. Смених я и лампата тръгна, но се задейства от много близко разстояние < 1 см до пироел.сенсор. Рекох да сменя сенсора, но в магазините (Конрад, Пулсатор, Комет Електроникс, до ТУ, бул. Г.Делчев 61) се оказа, че не се предлагат. Взех от друг PIR - още по-зле.
Някъде предлагат ли се пироелектрични датчици?


