Здравейте, моля за съвети за пускането на ИЧ светодиоди за подпомагането на охранителни камери. Разполагам със 125бр. светодиоди модел tsal 6200. Има много статии със интеграли NE555 или транзистори - котешки очи..но нищо като краен резултат. Приемам всякакви съвети, освен тези с отказването или готови продукти...а и не е в стила на форума
. Хайде да пуснем осветлението 
Всичко свързано с тоците ми е слабост, опитайте се да ме затрудните.
monti_2003
- помощник
28 мнения в "Инфрачервено осветление"
monti_2003
- помощник
- Мнения: 18
Разполагам с 12V стабилизирано, както и от тези адаптери с настройка на напрежението - мисля нестабилизирано. Светодиодите са точно тези. Не ми е ясно с какво напрежение и ток да ги пусна. Един познат ми каза да ги пусна с мултивибратор за да светят по -силно , но от него така и не разбрах какво да направя за да пусна схемата.
В интернет намерих следната схема но не знам дали е подходяща:
В интернет намерих следната схема но не знам дали е подходяща:
Прикачен файл
407-c4541fa689.gif (21.03 KиБ) Видяна 6357 пъти
monti_2003
- помощник
- Мнения: 18
ами не съм сигурен колко ще са ми необходими за да се вижда добре на камерата...ако трябва всички за едната. При успех ще си взема и за 2-рата камера. Да вметна че камерата е с 24 ИЧ светодиода ден/нощ, няма друго осветление в двора.
Светодиодите са с малък ъгъл и смятах предварително да ги наклоня в страни един от друг.
Светодиодите са с малък ъгъл и смятах предварително да ги наклоня в страни един от друг.
monti_2003
- помощник
- Мнения: 18
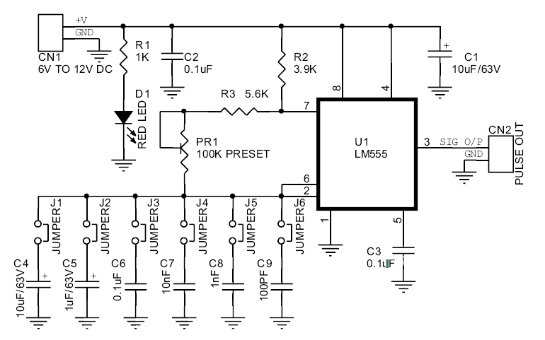
Да питам 25 Hz няма ли да се забелязва от камерата? За 25 Hz мисля че беше с пуснат J1. А усилвателя как да го свържа и диодите съответно?
Ще пробвам един да видя дяли ще го изгоря..
Не ми е ясно от какво зависи тока в диодите да е 100mA за 20 ms
Дайте мнение за следващата схема, тя е подобна само че има и транзистор, предполагам за усилвател за който говореше колегата. За моите диоди какъв транзистор да ползвам и какво да променя в схемата?
Ще пробвам един да видя дяли ще го изгоря..
Не ми е ясно от какво зависи тока в диодите да е 100mA за 20 ms
Дайте мнение за следващата схема, тя е подобна само че има и транзистор, предполагам за усилвател за който говореше колегата. За моите диоди какъв транзистор да ползвам и какво да променя в схемата?
ivanovbg
- майстор
- Мнения: 5269
monti_2003 написа:Да питам 25 Hz няма ли да се забелязва от камерата? За 25 Hz мисля че беше с пуснат J1. А усилвателя как да го свържа и диодите съответно?Дали ще се забелязва не знам, опита ще покаже. Тока през диодите зависи от R5 и R14 на тази схема, а времето през което тече е 20милисекунди и още толкова почива. Съответно се получава честота от 25 херца повторение на импулсите. Транзистора ще издържи. Трябва само да се коригира честотата на тази схема. Тя зависи от R1,R2 и C1.
Ще пробвам един да видя дяли ще го изгоря..
Не ми е ясно от какво зависи тока в диодите да е 100mA за 20 ms
Дайте мнение за следващата схема, тя е подобна само че има и транзистор, предполагам за усилвател за който говореше колегата. За моите диоди какъв транзистор да ползвам и какво да променя в схемата?
Всъщност не знам дали си заслужава усилието. Може би ще е по добре да се свържат на постоянен ток директно. Иначе има и готови http://shop.ilink.bg/%D0%98%D0%BD%D1%84 ... 1/~d2uv0z/
Тема "Инфрачервено осветление" | Включи се в дискусията:
Сподели форума:
Бъди информиран. Следвай "Направи сам" във Facebook:
Намери изпълнител и вдъхновения за дома. Следвай MaistorPlus във Facebook:
Имаш нужда от подходящ професионалист за дома?
- Преустройство, ремонт и реновиране
- ↳ Вашите ремонти
- ↳ Кухня
- ↳ Баня
- ↳ Дневна
- ↳ Спалня
- ↳ Детска
- ↳ Градина
- ↳ Коридор
- ↳ Тераса и балкон
- Направи сам
- ↳ Направи сам
- ↳ Ремонтирай сам
- ↳ Къде е по-евтино?
- ↳ Дърводелство
- ↳ Ел. инструменти
- ↳ Металообработване
- ↳ Конкурс "Направи сам 2012"
- Строителство
- ↳ Всичко за вилата
- ↳ Къщи
- ↳ Саниране
- ↳ Хидроизолация
- ↳ Пасивни и нискоенергийни сгради
- Сухо строителство
- ↳ Окачени тавани
- ↳ Преградни стени и предстенни обшивки
- ↳ Сухи и повдигнати подове
- ↳ Декоративни елементи - колони, трегери, сводове и др.
- ↳ Всичко за гипскартона и гипсфазера
- Въпроси и Отговори
- ↳ Полезни съвети
- ↳ Автомобили
- ↳ Партньори
- ↳ Боядисване и Декориране
- ↳ Вентилация, климатици и термопомпи
- ↳ Водоснабдяване и канализация.
- ↳ Всичко за ремонта
- ↳ Електротехника
- ↳ Отопление
- ↳ Газификация
- ↳ Електроника и Схеми
- ↳ Газобетон
- ↳ От всичко по малко
- ↳ Компютри и периферия
- ↳ Уеб дизайн, PHP, MySQL, JavaScript, HTML..
- ↳ Мобилни устройства, GSM-и
- ↳ Нека се запознаем
- ↳ Recycle Bin
- Статии
- ↳ Практични решения
- ↳ Качване на снимки
- ↳ Какви статии искате?
- ↳ Готварство, туршии и зимнина
- ↳ Отмора и шеги
- ↳ От нищо нещо
- ↳ Не е за вярване
- ↳ Литература
- ↳ Връзки към Интересни сайтове
- Магазин
- ↳ Препоръки и Мнения за он-лайн магазина
- ↳ Крадeни инструменти !!!