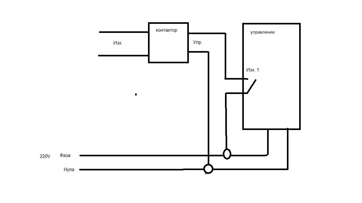
Имам следният проблем с контактор Schneider Electric ICT 25A. Имам управление с изход 220V/600W, което го управлява по температура ниско ниво, но веднъж сработил след като управлението трябва да го изключи, контактора остава във включено положение и не изключва. Може би защото управлението плавно сваля напрежението или предполагам заради индукцията на бобината на контактора , но веднъж включил повече не може да изключи. С обикновенна лампа на изхода на управлението лампата гасне и пали без проблем, с контактора обаче залепва и дотам. Свързах паралелно контактора и лампата към управлението и сега и контактора работи, включва и изключва, но не е много идейно да е по този начин с лампа
Въпроса ми е какъв активен товар да включа или ако се сещате за някакво решение на проблема.
Благодаря предварително.
Въпроса ми е какъв активен товар да включа или ако се сещате за някакво решение на проблема.
Благодаря предварително.

