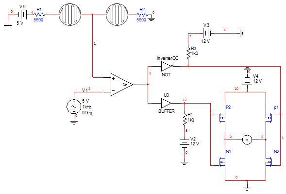
Имам две схеми за такъв позиционер,едната ми е "ясна" фиг.1, но тя е много не точна,имам и крайния вид на схемата, но не мога да разбера "новите" елементи".Ако някой има време,ще му бъда благодарен, да опище новите елементи какво представляват и за какво слъжат.
Прикачен файл
фиг.1.JPG (15 KиБ) Видяна 2169 пъти
Прикачен файл
фиг.2.JPG (20.53 KиБ) Видяна 2169 пъти
