Всичко свързано с тоците ми е слабост, опитайте се да ме затрудните.
stefan_mil4ev - специалист
Здравейте,
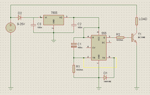
направих схемата на картинката, работи идеално, но реших да я по усъвършенствам като и добавя някой елементи. Направих платката но проблема е в това, че след като подам напрежение, релето сработва веднага. Някъде съм допуснал грешка при изчертаването, но не разбирам къде точно. Ако някой може да помогне :partyman:

P.S.
TR1 е тример, но не съм го изчертал на схемата.

Прикачен файл

relay.jpg
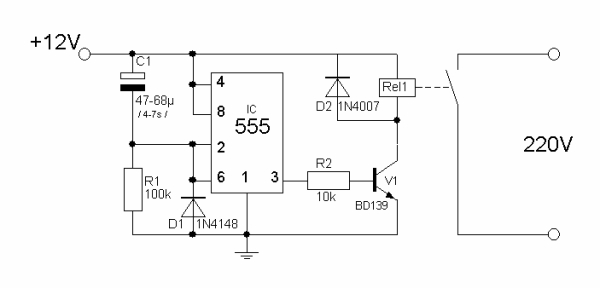
Това е с подобрението
relay.jpg (76.17 KиБ) Видяна 3280 пъти

Прикачен файл

Закъснително реле.JPG
Това е схемата
Закъснително реле.JPG (32.66 KиБ) Видяна 3281 пъти

Прикачен файл

Untitled-1.jpg Това са ми пистите
a_anastassov - специалист
Ако 555 НЕ е SMD - 1 краче не е правилно.
stefan_mil4ev - специалист
Не е SMD, къде точно е грешката?
hidrazin - майстор
Колегата a_anastassov се бърка, мисли че си дал платката от страна пътечки.
Ама и ти си си виновен - защо не си написал от коя страна си дал платката?
Пък и не мисля, че за такава елементарна схема трябва да занимаваш толкова хора да ти търсят грешки
и да ти проверяват платката. Сядаш с един молив и почваш да си отмяташ връзките по платката и схемата.
Аз нямам нерви, ако на някой друг времето му е в повече да заповяда.
:partyman:
MamaMy - майстор
Не е ясно какви са ти точно стабилизатора и транзистора и разположението на изводите им. Също така не си премерил тук там и да кажеш какво имаш като захранване след стабилизатора примерно.
stefan_mil4ev - специалист
Не съм обяснил наистина правилно. Ами прибягвам до тук защото се огелпих яко. Проследих я 1000-пъти и не намерих грешка. Модула се захранва с 12V, а стабилизатора е за 5V. След подаване на напрежение моментално на пин 3 има високо ниво. До 1 и 8 краче отиват 5,2V. Транзистора е BC546, резистора и тримера са по 470 кОМ, а кондензатора е 100uF.
Последна промяна от stefan_mil4ev на нед сеп 02, 2012 10:57 pm, променено общо 1 път.
Subsa - специалист
това фарове ли ще пуска след 7 секунди ?
stefan_mil4ev - специалист
Дам, точно за това ми трябва :)
MamaMy - майстор
Или транзистора или таймера са с обърнати корпуси. Виж коя страна на платката си дал откъм пистите или откъм елементите.
cvetanmu - специалист
Пробвай да го пуснеш без D1, а и 5 ти крак е добре да го вържеш с кондензатор 10nf към маса.

Тема "Малко помощ за една схемичка" | Включи се в дискусията:


Сподели форума:

Бъди информиран. Следвай "Направи сам" във Facebook:

Намери изпълнител и вдъхновения за дома. Следвай MaistorPlus във Facebook: