• 1
  • 2
Всичко свързано с тоците ми е слабост, опитайте се да ме затрудните.
Antonini - специалист
Някой може ли да измисли схема?
Имаме източник на напрежение, лампа, и обикновенни релета или контактори, за същото напрежение (неограничен брой с комбинирани контакти). Но вместо ключ, имаме бутон, като е без значение дали е "пуск" или "стоп" бутона. Но да не е комбиниран!!!
Трябва веднъж като се натисне бутона лампата да светне, като си махнеш пръста да продължи да си свети. Като натиснеш отново, да загасне, като си махнеш пръста от бутона, да си остане загасена. Като натиснеш отново да светне пак, и т. н .т..... Идеята е да няма никаква електроника, дори кондензатори. Само обикновенни релета или контактори, ( без импулсните релета с двете устойчиви състояния за девяторните схеми! )

Тук един участник във форума е публикувал цяла схема на кодова брава с релета - на него най-много се надявам да измисли схемата
:)
masteradmin - майстор
Ще си потърся тетрадката по импулска техника. Трябва ти тригер с релета.
Последна промяна от masteradmin на ср яну 17, 2007 8:14 pm, променено общо 1 път.
hermit - специалист
Измислих (и пробвах) една схема. Всъщност двустъпален Т-тригер с релета.
Брой релета: 4
Бутонът трябва да е с превключващ контакт. Ако е само с нормално отворен или само с нормално затворен контакт - нужно е още едно реле.
Сигурно може да се опрости...
Само трябва сега да я начертая.
Antonini - специалист
hermit написа:
Бутонът трябва да е с превключващ контакт.
Условието е бутона да е ПУСК или СТОП. Без да е превключващ, защото това направо си е ключ, и няма нужда от никакви релета в този случей.
hermit - специалист
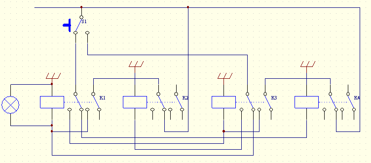
Ето я схемата с 4 релета.
Начално състояние: задействано е само четвъртото реле.
При натискане на бутона се задейства първото реле, при сваляне на пръста от бутона се задейства и третото. При повторно натискане се задейства краткотрайно второто реле и с това първото се разблокира. При сваляне на пръста се задейства четвъртото реле и разблокира третото. С това схемата минава в начално състояние.
Ако видът бутон, който ползвам (S1) не ти харесва, тогава считай, че не е бутон, а е контактна система на едно пето реле, към чиято намотка се подава напрежение през бутон, имащ само един нормално отворен контакт.
Ако не работи, значи съм объркал нещо в чертането.
За по-проста схема, трябва да се изкаже някой специалист по тел. централи А-29.

Прикачен файл

t-trigger.PNG
t-trigger.PNG (13 KиБ) Видяна 11814 пъти
evil - специалист
Преди години с доста умуване :? и без PC бях успял да постигна това с четери релета и два кондензатора (така и не успях без тях)
Ето една програмка с която може да се чертаят и тестват подобни схеми http://www.veppa.com/ekts/
Antonini - специалист
Поздравления hermit! :) Схемата е вярна! Само дето си начертал "реле 4" отворено, но пък за сметка на това си пояснил, че е включено.
Аз го оправих това, и добавих ПУСК бутона все пак, за по прегледно.

Прикачен файл

t_trigger_165.png
t_trigger_165.png (7.52 KиБ) Видяна 11778 пъти
velsi - Почетен майстор
И за какво смяташ да го ползваш това? Или просто беше някакъв тест за интелигентност към всички нас?
Antonini - специалист
velsi написа:
И за какво смяташ да го ползваш това? Или просто беше някакъв тест за интелигентност към всички нас?
Не, не смятам за нищо да го ползвам разбира се...
Тази задачка баща ми ми я беше задал като бях 9 клас. Спомням си колко мислене му ударих тогава....към 1 седмица си блъсках главата всеки ден, без дори да знам какво е "ТРИГЕР" ... Накрая я измислих, и беше подобна на тази на hermit.
А тук в този форум, който аз безкрайно много уважавам, исках просто да разбера дали и на друг му се е случвало да си "блъска" главата по тази схема. В това няма нищо лошо според мен. И въпреки, че схемата е безполезна в практиката, смятам, 4е тя доста полезно тренира мозъка, което ще е от полза когато се расъждава по някоя приложима схема ...
Trifun - специалист
Antonini написа:
Тук един участник във форума е публикувал цяла схема на кодова брава с релета - на него най-много се надявам да измисли схемата
:)
Хехе, благодаря за гласуваното доверие ! :)
Не знам, поради малкото време ли, поради що ли, но нещо не ми се отдаде тая схема :sad:
Но пък много се радвам че задачката намери своето решение - наистина е полезно да се мисли, и лично аз много обичам такива задачки :wink:
Тази схема по същество пресъздава тия импулсни релета, които се монтират в ел.таблото напоследък, и които дават възможност за девяторна инсталация с повече от два бутона - т.е. има приложение, само че в оригиналното импулсно реле по всяка вероятност има електроника - иначе размерите му нямаше да са такива :wink:

И като стана въпрос за задачки - и аз съм измислил една, но ще я пусна в нова темичка по-късно днес, или най-късно утре :wink:
  • 1
  • 2

Тема "УПРАВЛЕНИЕ НА ЛАМПА С БУТОН - без никаква електроника!" | Включи се в дискусията:


Сподели форума:

Бъди информиран. Следвай "Направи сам" във Facebook:

Намери изпълнител и вдъхновения за дома. Следвай MaistorPlus във Facebook: