Всичко свързано с тоците ми е слабост, опитайте се да ме затрудните.
todor.lazarov - напреднал
Искам да попитам за тази схема. Как е виждате
Търся нещо просто и работещо

Изображение

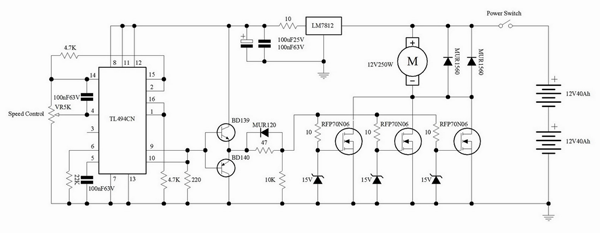
Вход 48V
Изход DC мотор 48V 500Wat

Регулиране плавно с потенциометър, Има и логически ключ за изключване К1
Може само да заменя LM317 с LM317AHVT тогава ще ми отпадне и разсейващия R5 но не мога да намеря къде в БГ да го купя.

За мосфет използвам 75NF75.
GL78 - специалист
Това предполагам е за електрическо колело. Има схеми и с NE555.

Прикачен файл

50A DC Motor Controller Circuit.png
50A DC Motor Controller Circuit.png (54.79 KиБ) Видяна 1805 пъти

Прикачен файл

382d1267612247-speed-controller-circuit-change-please-help-speed-controller.jpg
382d1267612247-speed-controller-circuit-change-please-help-speed-controller.jpg (104.05 KиБ) Видяна 1806 пъти
Последна промяна от GL78 на вт апр 12, 2016 1:09 am, променено общо 1 път.
GL78 - специалист
Прикачен файл:
SIMPLE_PWM_2 (1).jpg
SIMPLE_PWM_2 (1).jpg (33.72 KиБ) Видяна 1806 пъти
тук лесно можеш да си направиш захранване за интегралката 9 или 12V, мотора си го захранвай на колкото щеш.
todor.lazarov - напреднал
благодаря за схемите

ако може да попитам.

моторчето има следните характеристики
Terminal resistance 0.608 Ω
Terminal inductance 0.423 mH

дали при мойта честота: 22kHz ще му е добре
GL78 - специалист
За какво е моторчето?
Zoro5 - специалист
LM317 ти е "на ръба" по напрежение - внимавай! Вместо R5 е по-добре да сложиш един ценер 10-15Волта. Тока няма да е по-голям от 20мА. Но и без това LM317 изисква да дава ток в товара над 10мА за да стабилизира добре.

Тема "PWM контролер" | Включи се в дискусията:


Сподели форума:

Бъди информиран. Следвай "Направи сам" във Facebook:

Намери изпълнител и вдъхновения за дома. Следвай MaistorPlus във Facebook: