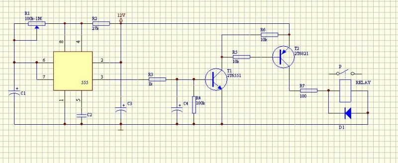
Здравейте! Търся си някоя проста схема на реле което след 20-30 мин да изключва.(може и повече време)
Ако може схемичката да е опростена
Ако може схемичката да е опростена
